特性分析 | PostgreSQL Primary/Standby 主备流复制机制

557 阅读3分钟

本文首发于 2015-11-21 20:02:26

引言

PostgreSQL 在 9.0 之后引入了主备流复制机制,通过流复制,备库不断的从主库同步相应的数据,并在备库 apply 每个 WAL record,这里的流复制每次传输单位是 WAL 日志的 record 。而 PostgreSQL 9.0 之前提供的方法是主库写完一个 WAL 日志文件后,才把 WAL 日志文件传送到备库,这样的方式导致主备延迟特别大。同时,PostgreSQL 9.0 之后提供了 Hot Standby,备库在应用 WAL record 的同时也能够提供只读服务,大大提升了用户体验。

主备总体结构

PostgreSQL 主备流复制的核心部分由 walsenderwalreceiverstartup 三个进程组成。

walsender 进程是用来发送 WAL 日志记录的,执行顺序如下:

PostgresMain()->exec_replication_command()->StartReplication()->WalSndLoop()->XLogSendPhysical()

walreceiver 进程是用来接收 WAL 日志记录的,执行顺序如下:

sigusr1_handler()->StartWalReceiver()->AuxiliaryProcessMain()->WalReceiverMain()->walrcv_receive()

startup 进程是用来 apply 日志的,执行顺序如下:

PostmasterMain()->StartupDataBase()->AuxiliaryProcessMain()->StartupProcessMain()->StartupXLOG()

image.png

walsender 和 walreceiver 进程流复制过程

walsender 和 walreceiver 交互主要分为以下几个步骤:

  1. walreceiver 启动后通过 recovery.conf 文件中的 primary_conninfo 参数信息连向主库,主库通过连接参数 replication=true 启动 walsender 进程;

  2. walreceiver 执行 identify_system 命令,获取主库 systemid/timeline/xlogpos 等信息,执行 TIMELINE_HISTORY 命令拉取 history 文件;

  3. 执行 wal_startstreaming 开始启动流复制,通过 walrcv_receive 获取 WAL 日志,期间也会回应主库发过来的心跳信息(接收位点、flush 位点、apply 位点),向主库发送 feedback 信息(最老的事务 id),避免 vacuum 删掉备库正在使用的记录;

  4. 执行 walrcv_endstreaming 结束流复制,等待 startup 进程更新 receiveStartreceiveStartTLI,一旦更新,进入步骤2。

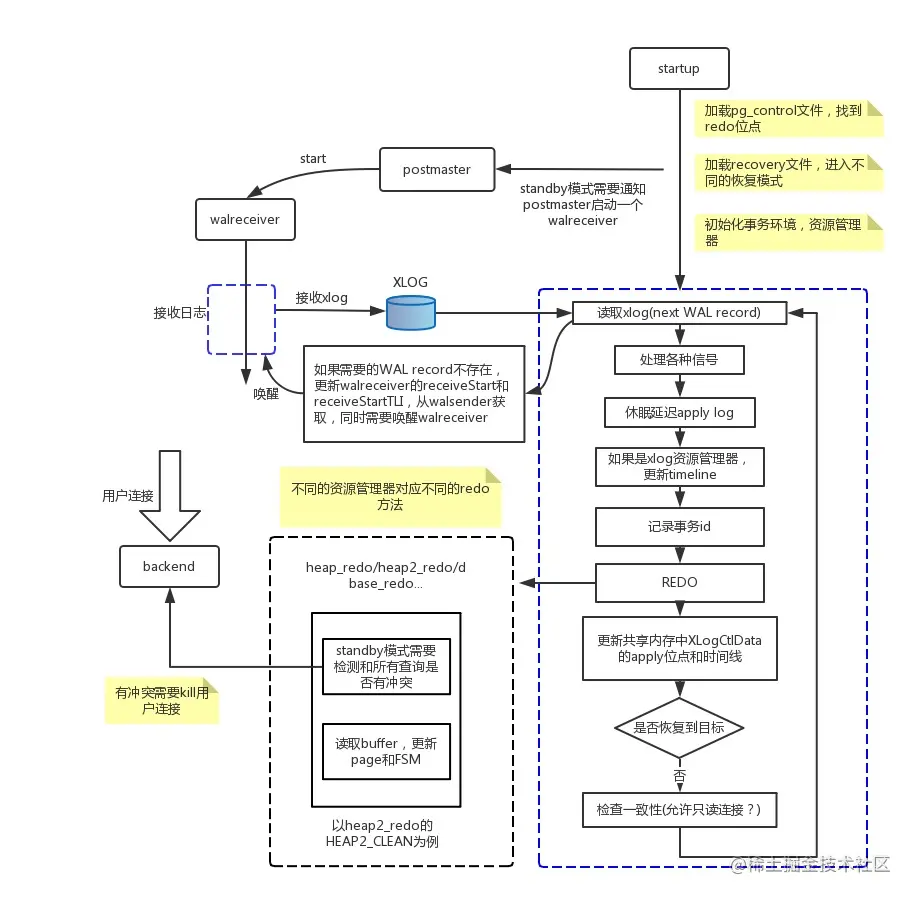
image.png

walreceiver和startup进程

startup 进程进入 standby 模式和 apply 日志主要过程:

  1. 读取 pg_control 文件,找到 redo 位点;读取 recovery.conf,如果配置 standby_mode=on 则进入 standby 模式。

  2. 如果是 Hot Standby 需要初始化 clog、subtrans、事务环境等。初始化 redo 资源管理器,比如 Heap、Heap2、Database、XLOG 等。

  3. 读取 WAL record,如果 record 不存在需要调用 XLogPageRead->WaitForWALToBecomeAvailable->RequestXLogStreaming 唤醒 walreceiver从walsender 获取 WAL record。

  4. 对读取的 WAL record 进行 redo,通过 record->xl_rmid 信息,调用相应的 redo 资源管理器进行 redo 操作。比如 heap_redoXLOG_HEAP_INSERT 操作,就是通过 record 的信息在 buffer page 中增加一个 record:

MemSet((char *) htup, 0, sizeof(HeapTupleHeaderData));
 /* PG73FORMAT: get bitmap [+ padding] [+ oid] + data */
 memcpy((char *) htup + offsetof(HeapTupleHeaderData, t_bits),
 	   (char *) xlrec + SizeOfHeapInsert + SizeOfHeapHeader,
 	   newlen);
 newlen += offsetof(HeapTupleHeaderData, t_bits);
 htup->t_infomask2 = xlhdr.t_infomask2;
 htup->t_infomask = xlhdr.t_infomask;
 htup->t_hoff = xlhdr.t_hoff;
 HeapTupleHeaderSetXmin(htup, record->xl_xid);
 HeapTupleHeaderSetCmin(htup, FirstCommandId);
 htup->t_ctid = xlrec->target.tid;

 offnum = PageAddItem(page, (Item) htup, newlen, offnum, true, true);
 if (offnum == InvalidOffsetNumber)
 	elog(PANIC, "heap_insert_redo: failed to add tuple");

 freespace = PageGetHeapFreeSpace(page);		/* needed to update FSM below */

 PageSetLSN(page, lsn);

 if (xlrec->flags & XLOG_HEAP_ALL_VISIBLE_CLEARED)
 	PageClearAllVisible(page);

 MarkBufferDirty(buffer);

还有部分 redo 操作(vacuum 产生的 record)需要检查在 Hot Standby模式下的查询冲突,比如某些 tuples 需要 remove,而存在正在执行的query 可能读到这些 tuples,这样就会破坏事务隔离级别。通过函数 ResolveRecoveryConflictWithSnapshot 检测冲突,如果发生冲突,那么就把这个 query 所在的进程 kill 掉。

  1. 检查一致性,如果一致了,Hot Standby 模式可以接受用户只读查询;更新共享内存中 XLogCtlData 的 apply 位点和时间线;如果恢复到时间点,时间线或者事务id需要检查是否恢复到当前目标;

  2. 回到步骤3,读取next WAL record 。

image.png

本文转自:mysql.taobao.org/monthly/201…


欢迎关注我的微信公众号【数据库内核】:分享主流开源数据库和存储引擎相关技术。

标题网址
GitHubdbkernel.github.io
知乎www.zhihu.com/people/dbke…
思否(SegmentFault)segmentfault.com/u/dbkernel
掘金juejin.im/user/5e9d3e…
CSDNblog.csdn.net/dbkernel
博客园(cnblogs)www.cnblogs.com/dbkernel