首页
沸点
课程
数据标注
HOT
AI Coding
更多
直播
活动
APP
插件
直播
活动
APP
插件
搜索历史
清空
创作者中心
写文章
发沸点
写笔记
写代码
草稿箱
创作灵感
查看更多
登录
注册
《深入理解JAVA虚拟机》——垃圾收集器(三)
有信仰
2021-09-20
153
阅读1分钟
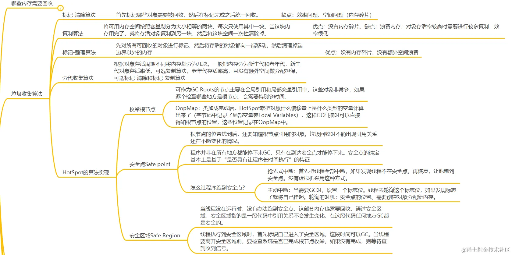
方法区也会进行垃圾回收。 一个类可不可以被回收,需要满足下面几个条件:
有信仰
38
文章
18k
阅读
2
粉丝
目录
收起