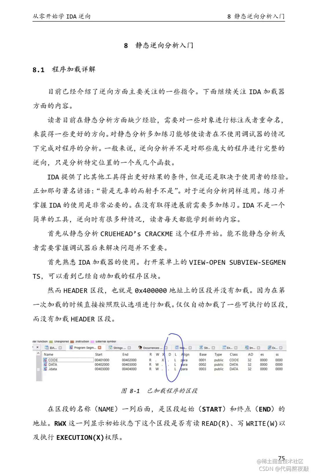
IDA,牛逼!逆向安全应该怎么学?

461 阅读1分钟

逆向分析是网络安全从业人员尤其是二进制安全研究人员必备的技能。

提到逆向分析,不得不说的就是神器IDA,这个逆向分析的大杀器,可以分析x86、x64、ARM、MIPS、Java、.NET等众多平台的程序代码,可以说是非常强大了! 0 在这里插入图片描述 但强大的同时,IDA复杂的功能让新手小白一时之间不知如何上手。要是有一个详尽的教程,从简单入手介绍逆向工程入门,配合IDA的使用,那就再好不过了!

好消息来啦!!! 近日,我从一个安全大牛朋友那里搞到了一个他珍藏多年的IDA逆向分析教程,从简入繁,层层递进,可以说是非常给力了:

在这里插入图片描述 在这里插入图片描述 在这里插入图片描述 在这里插入图片描述 在这里插入图片描述 在这里插入图片描述 教程PDF文件「重」达143MB,可以想象有多少干货在其中!

我已经把这份干货放到了下方,限时分享给大家,点击下方即可领取

【从零开始学IDA逆向】

安全爱好者和逆向爱好者,这一次可不要错过啦!

除了逆向分析,你还想要哪方面的资料呢,欢迎评论区留言告诉我哦~