9年测试老鸟:Glenford J编写《软件测试的艺术》PDF,高清中文版

241 阅读3分钟

9年测试老鸟:Glenford J编写《软件测试的艺术》PDF,高清中文版

内容简介

本书以一次自评价测试开篇,从软件测试的心理学和经济学人手,探讨了代码检查、走查与评审、测试用例的设计、模块(单元)测试、系统测试、调试等主题,以及极限测试、因特网应用系统测试等高级主题,全面展现了作者的软件测试思想。本书是软件测试领域的佳作,其结构合理、内容简洁、语言流畅。本书适合作为软件测试从业人员的参考手册。

《软件测试的艺术》

目录

第1章 一次自评价测试

9年测试老鸟:Glenford J编写《软件测试的艺术》PDF,高清中文版

第2章 软件测试的心理学和经济学
2.1 软件测试的心理学
2.2 软件测试的经济学
2.2.1 黑盒测试
2.2.2 白盒测试
2.3 软件测试的原则
2.4 小结

9年测试老鸟:Glenford J编写《软件测试的艺术》PDF,高清中文版

第3章 代码检查,走查与评审
3.1 代码检查与走查
3.2 代码检查
3.3 用于代码检查的错误列表
3.3.1 数据引用错误
3.3.2 数据声明错误
3.3.3 运算错误
3.3.4 比较错误
3.3.5 控制流程错误
3.3.6 接口错误
3.3.7 输入/输出错误
3.3.8 其他检查
3.4 代码走查
3.5 桌面检查
3.6 同行评分
3.7 小结

9年测试老鸟:Glenford J编写《软件测试的艺术》PDF,高清中文版

第4章 测试用例的设计
4.1 白盒测试
4.1.1 逻辑覆盖测试
4.1.2 等价划分
4.1.3 一个范例
4.1.4 边界值分析
4.1.5 因果图
4.2 错误猜测
4.3 测试策略

9年测试老鸟:Glenford J编写《软件测试的艺术》PDF,高清中文版

第5章 模块(单元)测试
5.1 测试用例设计
5.2 增量测试
5.3 自顶向下测试与自底向上测试
5.3.1 自顶向下的测试
5.3.2 自底向上的测试
5.3.3 比较
5.4 执行测试

9年测试老鸟:Glenford J编写《软件测试的艺术》PDF,高清中文版

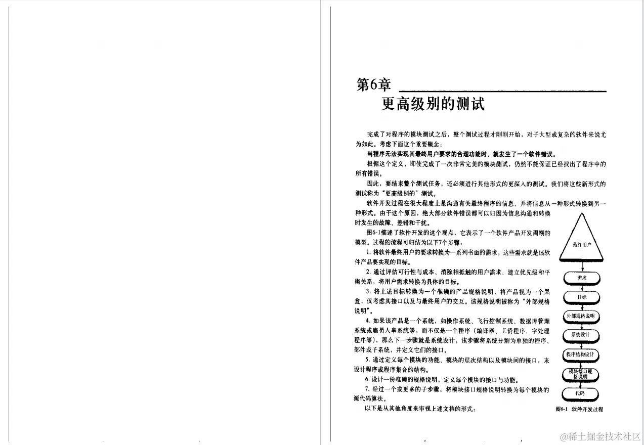
第6章 更高级别的测试
6.1 功能测试
6.2 系统测试
6.2.1 能力测试
6.2.2 容量测试
6.2.3 强度测试
6.2.4 易用性测试
6.2.5 安全性测试
6.2.6 性能测试
6.2.7 存储测试
6.2.8 配置测试
6.2.9 兼容性/配置/转换测试
6.2.10 安装测试
6.2.11 可靠性测试
6.2.12 可恢复性测试
6.2.13 适用性测试
6.2.14 文档测试
6.2.15 过程测试
6.2.16 系统测试的执行
6.3 验收测试
6.4 安装测试
6.5 测试的计划与控制
6.6 测试结束准则
6.7 独立的测试机构

9年测试老鸟:Glenford J编写《软件测试的艺术》PDF,高清中文版

第7章 调试
7.1 暴力法调试
7.2 归纳法调试
7.3 演绎法调试
7.4 回溯法调试
7.5 测试法调试
7.6 调试的原则
7.6.1 定位错误的原则
7.6.2 修改错误的技术
7.7 错误分析

9年测试老鸟:Glenford J编写《软件测试的艺术》PDF,高清中文版

第8章 极限测试
8.1 极限编程基础
8.2 极限测试:概念
8.2.1 极限单元测试
8.2.2 验收测试
8.3 极限测试的应用
8.3.1 测试用例设计
8.3.2 测试驱动器及其应用
8.4 小结

9年测试老鸟:Glenford J编写《软件测试的艺术》PDF,高清中文版

第9章 测试因特网应用系统
9.1 电子商务的基本结构
9.2 测试的挑战
9.3 测试的策略
9.3.1 表示层的测试
9.3.2 业务层的测试
9.3.3 数据层的测试

9年测试老鸟:Glenford J编写《软件测试的艺术》PDF,高清中文版

总结

作为一名测试工程师要自己拥有核心竞争力,努力提升自己是关键,而如何提升,就需要看自己个人的学习习惯了。

最后只想说,学习不会辜负任何人,《软件测试的艺术》~如果支持我这篇文章,不妨转发+评论+关注一键三连,谢谢!