2021秋招面试总结,至今最全的软件测试高频面试知识点解析笔记

239 阅读1分钟

就目前大环境来看,跳槽成功的难度比往年高很多。总结一下2021年秋招面试的感受:无论一面还是二面,都很考验测试开发的技术功底!!

2021秋招面试总结,至今最全的软件测试高频面试知识点解析笔记

最近我整理了一份复习用的面试题及面试高频的考点题及技术点梳理成一份“测试工程师高频面试解析及知识点体系笔记.pdf(实际上比预期多花了不少精力),包含软件测试基础,MySQL,liunx,web测试,接口测试,APP测试,数据结构与算法,selenium相关,性能测试等!,由于篇幅有限,为了方便大家观看,这里以图片的形式给大家展示每部分的目录和答案截图!

软件测试高频面试知识点解析笔记

相信它会给大家带来很多收获。

软件测试高频面试解析及知识点体系笔记

软件测试基础高频面试题

2021秋招面试总结,至今最全的软件测试高频面试知识点解析笔记

Linux高频面试题

2021秋招面试总结,至今最全的软件测试高频面试知识点解析笔记

MySQL高频面试题

2021秋招面试总结,至今最全的软件测试高频面试知识点解析笔记

2021秋招面试总结,至今最全的软件测试高频面试知识点解析笔记

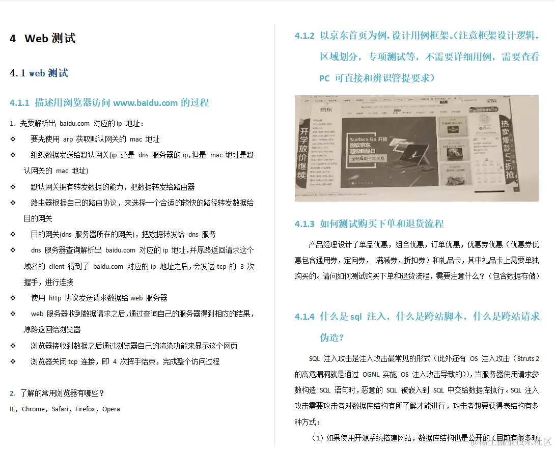
web测试高频面试题

2021秋招面试总结,至今最全的软件测试高频面试知识点解析笔记

接口测试高频面试题

2021秋招面试总结,至今最全的软件测试高频面试知识点解析笔记

APP测试高频面试题

2021秋招面试总结,至今最全的软件测试高频面试知识点解析笔记

Python高频面试题

2021秋招面试总结,至今最全的软件测试高频面试知识点解析笔记

2021秋招面试总结,至今最全的软件测试高频面试知识点解析笔记

2021秋招面试总结,至今最全的软件测试高频面试知识点解析笔记

selenium高频面试题

2021秋招面试总结,至今最全的软件测试高频面试知识点解析笔记

计算机与网络高频面试题

2021秋招面试总结,至今最全的软件测试高频面试知识点解析笔记

2021秋招面试总结,至今最全的软件测试高频面试知识点解析笔记

更多就不做展示了,软件测试高频面试知识点解析笔记,整理不易,有需要的朋友可以转关注下

分享整理不易,有需要可以帮忙转发下,也可以让更多有需要的朋友看到!