Apollo 配置中心详细教程

7,980 阅读14分钟

一、简介

Apollo(阿波罗)是携程框架部门研发的分布式配置中心,能够集中化管理应用不同环境、不同集群的配置,配置修改后能够实时推送到应用端,并且具备规范的权限、流程治理等特性,适用于微服务配置管理场景。

服务端基于Spring Boot和Spring Cloud开发,打包后可以直接运行,不需要额外安装Tomcat等应用容器。

Java客户端 不依赖任何框架,能够运行于所有Java运行时环境,同时对Spring/Spring Boot环境也有较好的支持。

.Net客户端 不依赖任何框架,能够运行于所有.Net运行时环境。

官方 GitHub: github.com/ctripcorp/a…

官方 Gitee: gitee.com/nobodyiam/a…

二、安装部署

2.1 环境准备

java: JDK 1.8.+ maven: 3.3.9 mysql: 版本要求(5.6.5+) 查看数据库版本:SHOW VARIABLES WHERE Variable_name = 'version'; Apollo服务端: 1.9+ Apollo客户端: 1.7+

2.2 安装包下载

  1. 源码下载 从(Apollo-github) 下载最新的源码,也可以通过 git 命令下载到本地

    git clone github.com/ctripcorp/a…

  2. 下载安装包 地址:github.com/ctripcorp/a…

注意: 本文中使用的方式为 1.源码下载,进行演示。

2.3 创建数据库

Apollo 服务端总共需要两个数据库:ApolloPortalDBApolloConfigDB

我们可以在下载的源码包里面找到,文件目录为:apollo\scripts\sql,路径如下图所示: 在这里插入图片描述 或者通过下载地址来获取SQL

ApolloPortalDB

SQL下载地址:github.com/ctripcorp/a… 导入成功后,验证SQL:select * from `ApolloPortalDB`.`ServerConfig`;在这里插入图片描述 ApolloConfigDB

SQL下载地址:github.com/ctripcorp/a… 导入成功后,验证SQL:select * from `ApolloConfigDB`.`ServerConfig`;在这里插入图片描述

2.4 服务端配置调整(可选项)

1. ApolloPortalDB库配置

操作表:ServerConfig

key说明默认值values
apollo.portal.envs可支持的环境列表dev管理多个环境,以逗号分隔即可,不区分大小写,例如(DEV,TEST,UAT,PRO)
organizations部门列表[{"orgId":"TEST1","orgName":"样例部门1"},{"orgId":"TEST2","orgName":"样例部门2"}]新建的应用中,部门是必选项,可以根据实际情况操作
superAdminPortal超级管理员apollo超级管理员拥有所有权限
api.readTimeouthttp接口超时时间10000
consumer.token.salt设置token saltsomeSalt使用开放平台API,可以设置一个token salt 如果不使用 可以忽略
admin.createPrivateNamespace.switch是否允许项目管理员创建私有namespacetrue设置为false 则项目管理员在页面上看不到创建private namespace的选项

2. ApolloConfigDB库配置

操作表:ServerConfig

key说明默认值values
eureka.service.urlEureka服务Urlhttp://localhost:8080/eureka/多个service以英文逗号分隔
namespace.lock.switch功能开关,一次发布只能有一个人修改开关false配置为true,一次配置发布只能是一个人修改
config-service.cache.enabledConfigService是否开启缓存,开启后能提高性能,但是会增大内存消耗false配置为true,config service会缓存加载过的配置信息,从而加快后续配置获取性能

2.5 打开工程

将下载下来的 Apollo 源码导入 idea 中,需要关注的项目主要是下面这三个:

项目名说明
apollo-configservice配置服务(meta server、eureka)
apollo-adminservice配置管理服务
apollo-protalapollo管理UI

在这里插入图片描述 我们找到 /apollo/scripts/build.bat的文件(Linux 是 bulid.sh) 在这里插入图片描述

修改数据库配置信息,注意这是两个库(ApolloPortalDBApolloConfigDB):

rem apollo config db info(这个是ApolloConfigDB库)
set apollo_config_db_url="jdbc:mysql://localhost:3306/ApolloConfigDB?serverTimezone=UTC&characterEncoding=utf-8"
set apollo_config_db_username="root"
set apollo_config_db_password="123456"

rem apollo portal db info(这个是ApolloPortalDB库)
set apollo_portal_db_url="jdbc:mysql://localhost:3306/ApolloPortalDB?serverTimezone=UTC&characterEncoding=utf-8"
set apollo_portal_db_username="root"
set apollo_portal_db_password="123456"

rem meta server url, different environments should have different meta server addresses
rem 配置各环境meta service地址(configservice部署的地址)
rem 后面版本也是可以再运行时指定: -Dapollo.meta=http://192.168.*.*:8080
set dev_meta="http://localhost:8080"
set fat_meta="http://someIp:8080"
set uat_meta="http://anotherIp:8080"
set pro_meta="http://yetAnotherIp:8080"

注意: 数据库连接,需要添加serverTimezone=UTC否则可能会报错

修改完上面的配置以后,我们就可以执行build.bat批处理命令进行编译打包。 在windows 运行build.bat文件,如果是LInux 运行 build.sh

第一次会执行比较慢,需要下载Maven jar 在这里插入图片描述

打包成功后,我们找到 apollo-configservice、apollo-adminservice、apollo-portal 下target 目录,找到已经打好的三个jar包,copy 出来放到一个单独的目录,方便我们启动

如下图所示: 在这里插入图片描述 启动顺序为:apollo-configservice > apollo-adminservice > apollo-portal三个服务

启动脚本,放到记事本,修改后缀名为 .bat就可以一键启动三个服务了

@echo off
start cmd /c "java -jar apollo-configservice-1.10.0-SNAPSHOT.jar"									  
start cmd /c "java -jar apollo-adminservice-1.10.0-SNAPSHOT.jar"									  
start cmd /c "java -jar apollo-portal-1.10.0-SNAPSHOT.jar"
spause                   // 防止运行完毕后直接关闭界面

全部启动成功之后,打开浏览器输入:http://localhost:8070/,看到 Apollo 登录页面说明启动成功

用户名密码: apollo/admin

在这里插入图片描述 输入 http://localhost:8080 ,如果出现eureka 的管理界面,说明服务启动正常。

在这里插入图片描述

三、客户端使用

客户端使用指南

3.1 导入jar包

		<dependency>
		    <groupId>com.ctrip.framework.apollo</groupId>
		    <artifactId>apollo-client</artifactId>
		    <version>1.7.0</version>
		</dependency>
<!--        数据库jar-->
        <dependency>
            <groupId>mysql</groupId>
            <artifactId>mysql-connector-java</artifactId>
            <scope>runtime</scope>
        </dependency>
        <dependency>
            <groupId>org.springframework.boot</groupId>
            <artifactId>spring-boot-starter-data-jpa</artifactId>
            <version>1.5.9.RELEASE</version>
        </dependency>

3.2 发布配置

在这里插入图片描述 创建应用

  1. AppId:001
  2. AppId:mxn-front-gateway

AppId是应用的身份信息,是从服务端获取配置的一个重要信息。

AppId:001的配置内容 在这里插入图片描述

AppId:mxn-front-gateway的配置内容 在这里插入图片描述 上面的两张图,就是我们Apollo配置中心的详细配置页面

  • 在页面左上方的环境列表模块展示了所有的环境和集群,用户可以自由切换。
  • 页面中央展示了两个namespace 的配置信息,默认按照表格模式展示、编辑。用户也可以切换到文本模式,以文件形式查看、编辑。
  • 页面上可以方便地进行发布、回滚、灰度、授权、查看更改历史和发布历史等操作

3.3 操作配置项

在这里插入图片描述 输入配置内容 在这里插入图片描述

3.4 发布配置

在这里插入图片描述 添加发布信息 在这里插入图片描述

四、Spring Boot 集成 Apollo

在Spring Boot中使用 apollo 配置比较方便,我们只需要在对应的配置(yml或者properties)中设置 apollo的(appid和meta)以及命名空间就行

application.yml 配置

app:
  id: 001
apollo:
  meta: http://localhost:8080
  bootstrap:
    enabled: true
    namespaces: dev.yml,test.properties

Spring Boot 启动类,添加 @EnableApolloConfig

@SpringBootApplication
@EnableApolloConfig
public class ApolloMxnApplication {

    public static void main(String[] args) {
        SpringApplication.run(ApolloMxnApplication.class, args);
    }

}

测试类,实时获取配置信息


import org.springframework.beans.factory.annotation.Value;
import org.springframework.web.bind.annotation.RequestMapping;
import org.springframework.web.bind.annotation.RestController;

/**
 * @program: apollo-mxn
 * @ClassName TestController
 * @description:
 * @author: lyy
 * @create: 2021-09-15 17:45
 * @Version 1.0
 **/
@RestController
public class TestController {

    @Value(value = "${mxn.name}")
    private String name;

    @RequestMapping("test")
    public String test(){
        return "hello world "+name;
    }

}

这样我们就可以 从 meta 中 拉取两个命名空间(apollo-adminservice和apollo-configservice)的配置了

Apollo

四、实现配置热加载

创建配置热加载实现类

import com.ctrip.framework.apollo.core.ConfigConsts;
import com.ctrip.framework.apollo.model.ConfigChangeEvent;
import com.ctrip.framework.apollo.spring.annotation.ApolloConfigChangeListener;
import lombok.extern.slf4j.Slf4j;
import org.springframework.beans.factory.annotation.Autowired;
import org.springframework.boot.autoconfigure.jdbc.DataSourceProperties;
import org.springframework.boot.context.properties.EnableConfigurationProperties;
import org.springframework.cloud.context.config.annotation.RefreshScope;
import org.springframework.context.ApplicationContext;
import org.springframework.context.annotation.Bean;
import org.springframework.context.annotation.Configuration;

import javax.sql.DataSource;

/**
 * @program: apollo-mxn
 * @ClassName DataSourceConfig
 * @description: 实现配置信息热加载
 * @author: lyy
 * @create: 2021-09-15 16:41
 * @Version 1.0
 **/
@Configuration
@EnableConfigurationProperties(DataSourceProperties.class)
@Slf4j
public class ConfigHotLoad {

    @RefreshScope
    @Bean("dataSource_Bean")
    public DataSource dataSource(DataSourceProperties dataSourceProperties){
        return dataSourceProperties.initializeDataSourceBuilder().build();
    }

    @Autowired
    private ApplicationContext applicationContext;

    @Autowired
    private org.springframework.cloud.context.scope.refresh.RefreshScope refreshScope;

    /** @Author lyy
      * @Description //TODO 监听apollo 的配置变更
      * @Date 16:50 2021/9/15
      * @Param 
      * @return 
     **/
    @ApolloConfigChangeListener(value = {ConfigConsts.NAMESPACE_APPLICATION,"dev"},interestedKeyPrefixes = {"spring.datasource"})
    public void onChange(ConfigChangeEvent configChangeEvent){
        // 重新编译DataSource 初始化bean
        refreshScope.refresh("dataSource_Bean");
        log.info("Apollo config changed {}",applicationContext.getBean(DataSourceProperties.class).toString());

    }

}

在这里插入图片描述

我们 输入地址 http://localhost:你的端口/test 就可以看到,对应的配置名字,然后修改apollo里面的信息,发布后,再不启动项目的情况下,就可以更新我们的配置信息了 在这里插入图片描述

在这里插入图片描述

Apollo 本地缓存

Linux:/opt/data/{appId}/config-cache Windows:C:\opt\data{appId}\config-cache

五、什么是 Apollo

官方案例: 使用案例Demo可以参考Apollo使用场景和示例代码

5.1 诞生背景

随着程序功能的日益复杂,程序的配置日益增多:各种功能的开关、参数的配置、服务器的地址……

对程序配置的期望值也越来越高:配置修改后实时生效,灰度发布,分环境、分集群管理配置,完善的权限、审核机制……

在这样的大环境下,传统的通过配置文件、数据库等方式已经越来越无法满足开发人员对配置管理的需求。

Apollo配置中心应运而生!

5.2 Apollo 说明

Apollo(阿波罗)是携程框架部门研发的开源配置管理中心,能够集中化管理应用不同环境、不同集群的配置,配置修改后能够实时推送到应用端,并且具备规范的权限、流程治理等特性。

Apollo支持4个维度管理Key-Value格式的配置:

  1. application (应用)
  2. environment (环境)
  3. cluster (集群)
  4. namespace (命名空间)

同时,Apollo基于开源模式开发,开源地址:github.com/ctripcorp/a…

5.3 基础模型

在这里插入图片描述

Apollo的基础模型:

  1. 用户在配置中心对配置进行修改并发布
  2. 配置中心通知Apollo客户端有配置更新
  3. Apollo客户端从配置中心拉取最新的配置、更新本地配置并通知到应用

六、Apollo特性

由于配置的特殊性,所以Apollo 从开始设计到完善就立志作为一个有治理能力的配置中心平台,Apollo的特性主要体现在以下几个方面

  • 统一配置的配置管理
    1. Apollo提供了一个统一界面集中式管理不同环境(environment)、不同集群(cluster)、不同命名空间(namespace)的配置。
    2. 同一份代码部署在不同的集群,可以有不同的配置,比如zookeeper的地址等
    3. 通过命名空间(namespace)可以很方便地支持多个不同应用共享同一份配置,同时还允许应用对共享的配置进行覆盖
  • 配置修改实时生效(热发布)
    1. 用户在Apollo修改完配置并发布后,客户端能实时(1秒)接收到最新的配置,并通知到应用程序
  • 版本发布管理
    1. 所有的配置发布都有版本概念,从而可以方便地支持配置的回滚
  • 灰度发布
    1. 支持配置的灰度发布,比如点了发布后,只对部分应用实例生效,等观察一段时间没问题后再推给所有应用实例
  • 权限管理、发布审核、操作审计
    1. 应用和配置的管理都有完善的权限管理机制,对配置的管理还分为了编辑和发布两个环节,从而减少人为的错误。
    2. 所有的操作都有审计日志,可以方便地追踪问题
  • 客户端配置信息监控
    1. 可以在界面上方便地看到配置在被哪些实例使用
  • 提供Java和.Net原生客户端
    1. 提供了Java和.Net的原生客户端,方便应用集成
    2. 支持Spring Placeholder, Annotation和Spring Boot的ConfigurationProperties,方便应用使用(需要Spring 3.1.1+)
    3. 同时提供了Http接口,非Java和.Net应用也可以方便地使用
  • 提供开放平台API
    1. Apollo自身提供了比较完善的统一配置管理界面,支持多环境、多数据中心配置管理、权限、流程治理等特性。不过Apollo出于通用性考虑,不会对配置的修改做过多限制,只要符合基本的格式就能保存,不会针对不同的配置值进行针对性的校验,如数据库用户名、密码,Redis服务地址等
    2. 对于这类应用配置,Apollo支持应用方通过开放平台API在Apollo进行配置的修改 和发布,并且具备完善的授权和权限控制
  • 部署简单
    1. 配置中心作为基础服务,可用性要求非常高,这就要求Apollo对外部依赖尽可能地少
    2. 目前唯一的外部依赖是MySQL,所以部署非常简单,只要安装好Java和MySQL就可以让Apollo跑起来
    3. Apollo还提供了打包脚本,一键就可以生成所有需要的安装包,并且支持自定义运行时参数

七、Apollo原理

在这里插入图片描述 上图简要描述了Apollo客户端的实现原理:

  1. 客户端和服务端保持了一个长连接,从而能第一时间获得配置更新的推送。
  2. 客户端还会定时从Apollo配置中心服务端拉取应用的最新配置。
    • 这是一个fallback机制,为了防止推送机制失效导致配置不更新
    • 客户端定时拉取会上报本地版本,所以一般情况下,对于定时拉取的操作,服务端都会返回304 - Not Modified
    • 定时频率默认为每5分钟拉取一次,客户端也可以通过在运行时指定System >Property: apollo.refreshInterval来覆盖,单位为分钟。
  3. 客户端从Apollo配置中心服务端获取到应用的最新配置后,会保存在内存中
  4. 客户端会把从服务端获取到的配置在本地文件系统缓存一份
    • 在遇到服务不可用,或网络不通的时候,依然能从本地恢复配置
  5. 应用程序从Apollo客户端获取最新的配置、订阅配置更新通知

八、自定义Cluster

8.1 新建Cluster

在这里插入图片描述 点击后就进入到集群添加页面,一般情况下可以按照数据中心来划分集群 不过也支持自定义集群,比如可以为A机房的某一台机器和B机房的某一台机创建一个集群,使用一套配置。

在这里插入图片描述 Apollo会默认使用应用实例所在的数据中心作为cluster,所以如果两者一致的话,不需要额外配置。

如果cluster和数据中心不一致的话,那么就需要通过System Property方式来指定运行时cluster:

  • -Dapollo.cluster=SomeCluster
  • 这里注意apollo.cluster为全小写

九、配置获取规则

在有了cluster概念后,配置的规则就显得重要了。比如应用部署在A机房,但是并没有在Apollo新建cluster,这个时候Apollo的行为是怎样的?或者在运行时指定了cluster=SomeCluster,但是并没有在Apollo新建cluster,这个时候Apollo的行为是怎样的?

9.1 应用自身配置的获取规则

当应用使用下面的语句获取配置时,我们称之为获取应用自身的配置,也就是应用自身的application namespace的配置。

Config config = ConfigService.getAppConfig();

对这种情况的配置获取规则,简而言之如下:

  1. 首先查找运行时cluster的配置(通过apollo.cluster指定)
  2. 如果没有找到,则查找数据中心cluster的配置
  3. 如果还是没有找到,则返回默认cluster的配置

图示如下: 在这里插入图片描述 所以如果应用部署在A数据中心,但是用户没有在Apollo创建cluster,那么获取的配置就是默认cluster(default)的。

如果应用部署在A数据中心,同时在运行时指定了SomeCluster,但是没有在Apollo创建cluster,那么获取的配置就是A数据中心cluster的配置,如果A数据中心cluster没有配置的话,那么获取的配置就是默认cluster(default)的。

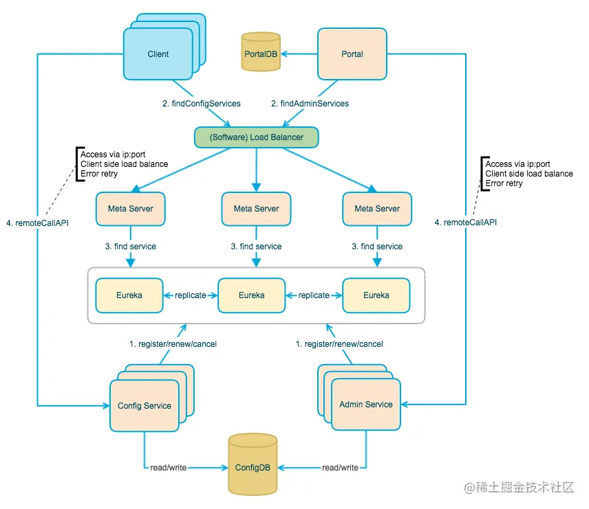
十、总体设计

在这里插入图片描述 上图来自网络

上图简要描述了Apollo的总体设计,我们可以从下往上看:

  • Config Service提供配置的读取、推送等功能,服务对象是Apollo客户端
  • Admin Service提供配置的修改、发布等功能,服务对象是Apollo Portal(管理界面)
  • Config Service和Admin Service都是多实例、无状态部署,所以需要将自己注册到Eureka中并保持心跳
  • 在Eureka之上我们架了一层Meta Server用于封装Eureka的服务发现接口
  • Client通过域名访问Meta Server获取Config Service服务列表(IP+Port),而后直接通过IP+Port访问服务,同时在Client侧会做load balance、错误重试
  • Portal通过域名访问Meta Server获取Admin Service服务列表(IP+Port),而后直接通过IP+Port访问服务,同时在Portal侧会做load balance、错误重试
  • 为了简化部署,我们实际上会把Config Service、Eureka和Meta Server三个逻辑角色部署在同一个JVM进程中

十一、总结

到这里Apollo,就讲解完了,其实Apollo 可以理解成一个好用的配置管理中心,这里小农也是了解了一点皮毛,大家有不懂的地方,欢迎留言。

我是牧小农,怕什么真理无穷,进一步有进一步的欢喜,大家加油~