KVC&KVO

305 阅读1分钟
KVC实例

大师班.jpg

赋值

截屏2021-08-01 下午4.24.34.png 截屏2021-08-01 下午5.33.16.png 截屏2021-08-01 下午5.33.59.png

取值

截屏2021-08-01 下午11.29.50.png 截屏2021-08-02 上午12.38.14.png 截屏2021-08-02 上午12.45.27.png 截屏2021-08-02 上午1.26.18.png

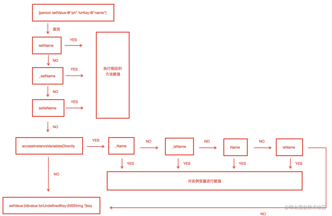
自定义KVC

大师班.jpg

kvo

截屏2021-08-04 下午6.02.32.png 截屏2021-08-04 下午6.08.12.png 截屏2021-08-04 下午6.21.13.png 截屏2021-08-04 下午7.24.05.png 截屏2021-08-04 下午7.41.03.png

KVO

截屏2021-08-04 下午11.15.22.png 截屏2021-08-04 下午11.49.20.png 截屏2021-08-04 下午11.21.30.png 截屏2021-08-05 上午12.07.03.png 截屏2021-08-05 上午12.38.15.png 截屏2021-08-05 上午12.56.49.png 截屏2021-08-05 上午1.14.33.png 截屏2021-08-05 下午11.50.59.png 截屏2021-08-06 上午1.31.01.png 截屏2021-08-06 上午1.31.45.png 截屏2021-08-06 上午1.32.35.png 截屏2021-08-06 上午1.33.24.png 截屏2021-08-06 上午1.33.56.png