《iOS测试指南》PDF高清版,专注于 iOs测试领域的书!豆瓣评分7.7

540 阅读5分钟

《iOS测试指南》PDF高清版,专注于 iOs测试领域的书!豆瓣评分7.7

内容简介

《iOS 测试指南》是一本专注于 iOS 测试领域的书。其中重点讲述了各个测试阶段 的具体实践方法,并且通过持续集成串联了各个测试阶段的活动。本书中所有的测试 实践并非纸上谈兵,而是出自于笔者实际工作中的探索和实践。在测试实例上有一定 的简化,是为了脱离复杂的业务。本书的重点在于对方法的介绍。

以下几个方面的读者可能会受益:有一定技术功底的测试工程师;有一定经验的 移动测试工程师;iOS 开发工程师;测试技术爱好者。

《iOS测试指南》

目录

第1章 软件测试与iOS测试

简短地介绍了测试和iOS测试,并且对本书涉及的内容范围进行了介绍。
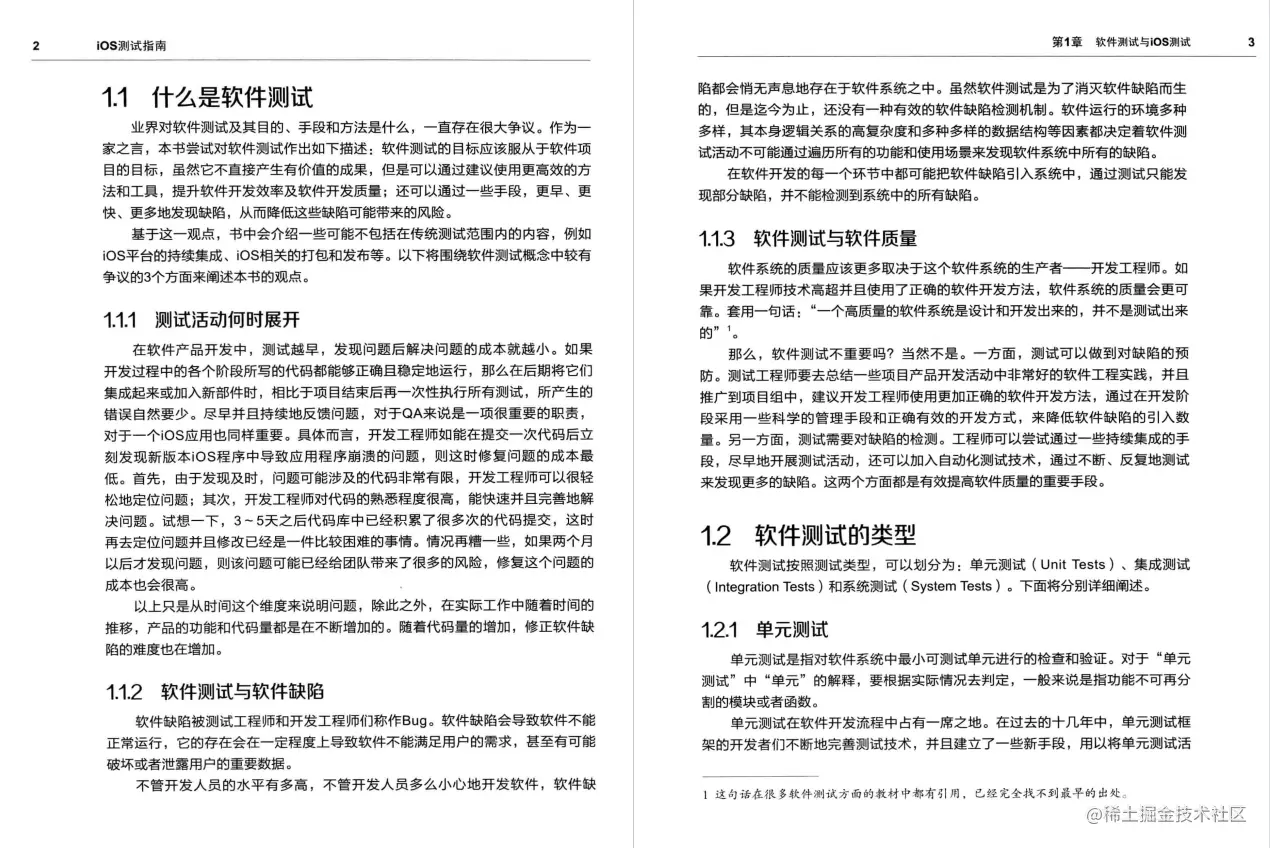
1.1 什么是软件测试
1.1.1 测试活动何时展开
1.1.2 软件测试与软件缺陷
1.1.3 软件测试与软件质量
1.2 软件测试的类型
1.2.1 单元测试
1.2.2 集成测试
1.2.3 系统测试
1.3 iOS平台的一些性
1.4 iOS测试需要做么

《iOS测试指南》PDF高清版,专注于 iOs测试领域的书!豆瓣评分7.7

第2章 iOS环境准备

介绍了iOs开发和测试使用的基本工具。
2.1 开发测试设备
2.2 安装和设置Xcode
2.3 iOS开发者书
2.4 知识的准备

《iOS测试指南》PDF高清版,专注于 iOs测试领域的书!豆瓣评分7.7

第3章 iOS单元测试

本章首先介绍单元测试的工具,之后通过实践,详细介绍了基于MVC模式的单元测试的使用方法,其中包括针对Model、Controller和View的基本的测试方法。在实践中使用到了一些高级的断言工具和Mock工具。最后再次针对这些工具

进行了详细介绍。
3.1 单元测试工具
3.1.1 OCUnit
3.1.2 GHUnit
3.1.3 GTM
3.2 单元测试实践
3.2.1 实践项目介绍
3.2.2 Model的单元测试
3.2.3 Controller和View的单元测试
3.3 单元测试的扩展工具
3.3.1 OCHamcrest
3.3.2 OCMockito

《iOS测试指南》PDF高清版,专注于 iOs测试领域的书!豆瓣评分7.7

第4章 iOS的UI自动化测试

提到UI自动化测试,第一入手点必须是官方工具。本章通过实践详细介绍了ios官方的自动化测试工具一UI Automation,不但有实践的应对和基本API的讲解,还加入了笔者对UI自动化的总结和第三方工具的简单介绍。希望能做到深入

浅出。.
4.1 UI Automation的运行
4.2 Instruments工具的简要介绍
4.3 UI Automation入门
4.3.1 UI Automation脚本开发之前
4.3.2 UI Automation脚本编辑
4.3.3 UI Automation实践
4.3.4 UI Automation脚本的录制
4.3.5 UI Automation在真实设备上的运行
4.4 深入了解UI Automation API
4.4.1 Logger日志输出
4.4.2 Element和ElementArray
4.4.3 手势动作的模拟
4.4.4 延时处理
4.4.5 Target对象的一些系统级别的操作
4.5 测试用例的组织
4.6 第三方测试工具介绍
4.6.1 TuneupJs的使用
4.6.2 ynm3k的使用

《iOS测试指南》PDF高清版,专注于 iOs测试领域的书!豆瓣评分7.7

第5章 iOS Web应用程序的自动化测试

iOS程序不只有Native应用,还有Web应用。本章结合笔者的工作经验和总结,介绍了ios Web自动化测试的最佳实践,并且从组成结构上剖析了当下最流行的Appium和WebDriver。
5.1 使用Selenium进行iOS Web自动化测试
5.1.1 WebDriver原理结构
5.1.2 iPhoneDriver实践
5.1.3 iPhoneDriver的缺陷
5.2 使用Appium进行iOS Web自动化测试
5.2.1 Appium初窥
5.2.2 Appium实践
5.3 Appium常用方法介绍
5.3.1 Appium控件定位方法
5.3.2 Appium控件操作方法

《iOS测试指南》PDF高清版,专注于 iOs测试领域的书!豆瓣评分7.7

第6章 iOS的持续集成

持续集成是现代软件开发的一种体现。没有持续集成的自动化测试都是半自动化测试。本章不但介绍了通用的持续集成工具,还基于之前章节的实践成果,进行了iOS持续集成方面的介绍。
6.1 持续集成工具
6.1.1 Jenkins和Hudson
6.1.2 Jenkins的安装和使用
6.1.3 Jenkins相关插件介绍
6.2 iOS持续集成实践
6.2.1 iOS Web自动化测试的持续集成
6.2.2 iOS UI自动化测试的持续集成
6.2.3 iOS单元测试的持续集成

《iOS测试指南》PDF高清版,专注于 iOs测试领域的书!豆瓣评分7.7

第7章 iOS测试策略及测试方法

除了功能测试之外,iOS程序还需要很多的专项测试,例如兼容性测试等。本章主要介绍了几种通用的专项测试类型和方法。
7.1 iOS测试策略
7.2 兼容性测试
7.3 网络流量测试
7.4 升级测试
7.5 性能测试
7.6 稳定性测试

《iOS测试指南》PDF高清版,专注于 iOs测试领域的书!豆瓣评分7.7

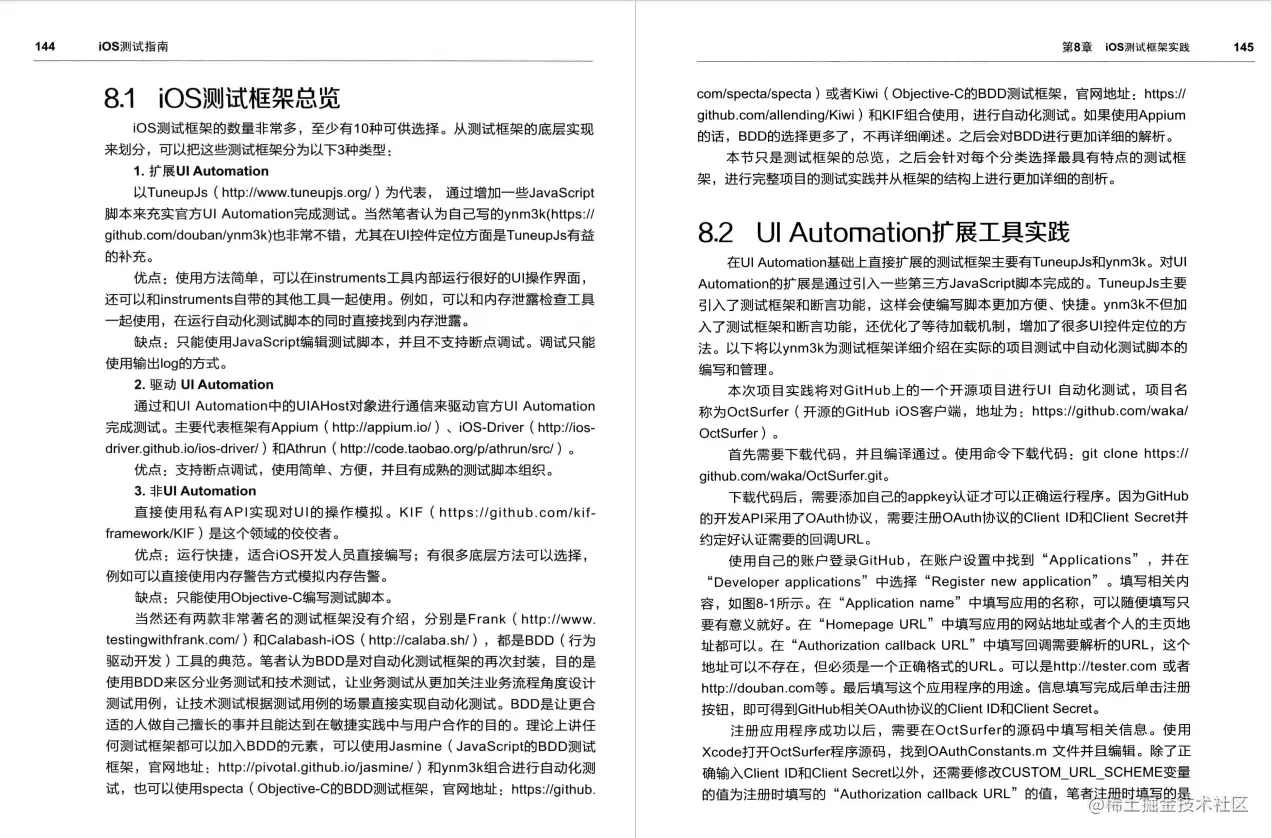
第8章 iOS测试框架实践

iOS自动化测试有很多第三方的开源工具。本章从工具本身的技术特点和实现原理上对工具进行了分类,并且对每一类工具选出了佼佼者进行实践介绍。当然,读者可以根据本章的内容写出自己喜欢的自动化工具。
8.1 iOS测试框架总览
8.2 UI Automation扩展工具实践
8.3 UI Automation驱动测试框架介绍
8.3.1 UI Automation驱动类测试框架介绍
8.3.2 Appium测试实践
8.4 非UI Automation测试框架实践
8.5 BDD测试框架介绍
8.5.1 Frank测试实践
8.5.2 再谈BDD
8.6 自动化测试框架剖析

《iOS测试指南》PDF高清版,专注于 iOs测试领域的书!豆瓣评分7.7

第9章 Xcode 5测试的新特性

在2013年的第4季度,Apple公司大爆发似地发布了开发工具Xcode 5、手机操作系统iOS 7和Mac操作系统OS X 10.9。这一系列工具的发布,也带来了测试方面的一些新特性的引入。本章结合之前的内容,针对这些新特性进行了补充介绍。
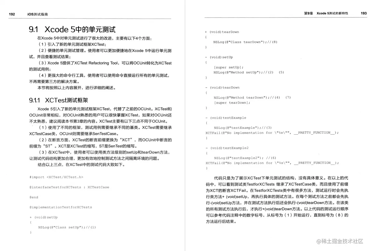
9.1 Xcode 5中的单元测试
9.1.1 XCTest测试框架
9.1.2 便捷的单元测试管理
9.1.3 XCTest Refactoring Tool
9.1.4 新版本的命令和持续集成
9.2 iOS持续集成工具OS X Server
9.2.1 安装配置OS X Server
9.2.2 Web端的Bots设置和持续集成
9.2.3 Xcode 5和OS X Server的双剑合璧

《iOS测试指南》PDF高清版,专注于 iOs测试领域的书!豆瓣评分7.7

总结

作为一名测试工程师要自己拥有核心竞争力,努力提升自己是关键,而如何提升,就得需要看自己个人的学习习惯了。

最后只想说,学习不会辜负任何人,《iOS测试指南》~如果支持我这篇文章,不妨转发+评论+关注一键三连,谢谢!