神策数据:20+ 家标杆车企实践总结,数字化转型的秘诀都在这儿

227 阅读5分钟

在智能网联时代,拥抱车主实现价值共创是汽车行业的核心命题。洞察车主需求,实现车主全生命周期价值最大化成为车企数字化转型中越来越关注的重点。同时,汽车行业 C2B 模式的渗透也要求车企强化用户需求感知能力。

然而,在车企数字化转型过程中,诸多难题不容忽视:囿于成熟的经销商模式,车企缺乏直面用户运营的能力;车企内部的数据根基建设问题仍未得到有效根治;驾驶舱数据价值难以挖掘,行业内缺乏相应的方法论等。

神策数据《智能网联时代的车企数字化转型指南》白皮书全网发布,基于智能网联时代汽车行业的四大趋势,探析其数字化转型所面临的四大难题及核心破局点,并结合四家具有代表性的汽车品牌在数字化转型过程中的实践探索与创新成果,洞悉数字化转型的关键方法和成功路径,助力更多汽车企业打造全域旅程数据运营平台,驱动品牌价值升级。

关注神策数据公众号,回复数字42,即可免费下载汽车白皮书。

在白皮书中,基于 20 余家标杆车企和经销商的服务经验,我们认为,从用户全生命周期出发,打通全渠道、全旅程数据并形成洞察,改进营销内容、营销行动、线索管理、服务项目和产品设计是智能网联时代车企数字化转型的破局之路。

车企有天然的数据运营优势。目前,很多车企已经开发使用了诸多成熟的业务系统,比如潜客管理系统、CRM、DMS、车机平台等,并积累了大量的数据,包括客户信息、车辆信息、会员信息、售后信息等,这对车企的营销、运营、经销商网络建设、管理决策都有着重要的意义。但在现实中,却因为数据较为分散和割裂,无法真正发挥其业务价值。

神策数据提出的基于数据流的企业运营框架 SDAF,可以有效帮助车企运营数据。其中,SDAF 分别代表 Sense(感知)、Decision(决策)、Action(行动)、Feedback(反馈)。下面将展开介绍 SDAF 运营框架在汽车行业中的理念与实践。

Sense 感知:从抽象的数据中形成对业务和车主的洞察

在感知环节的两个关键是业务流程认知以及车主认知,具体如下。

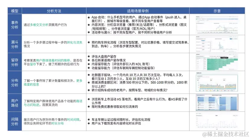
其一,从日常业务系统数据中完成对业务流程的了解,如通过漏斗分析模型洞察车主从“收到经销商邀约信息”到“到店购车”的业务链条,对于单个或多个业务节点进行业务诊断;通过归因分析发现售前潜客完成最终购车情况;通过精准留存分析,可以有效激活流失车主。

其二,基于不同业务系统的数据可以完成对车主的认知,例如,通过目标车主群体分析,感受车主群体特征,通过车主画像分组进行车主特质的分析,从而判断车主的潜在风险,进行车主流失预警。同时,还可以了解车主都是什么样的人,他们有什么样的特征和用车特点,从而进行针对性的营销与触达。

Decision 决策:感性与理性的平衡,人与机器共同决策

当对业务流程和车主形成了准确的认知之后,车企可以基于此做出决策。在决策的过程中,车企业务人员处理的信息能力是有限的,此时可以把机器引进来,让人跟机器共同决策。比如基于智能推荐,实现千人千面精准运营,让产品更懂车主,或基于算法模型自动实现个性化,再比如基于业务规则把合适的维保组合方案推送给相应的车主。

Action 行动:基于数据的全方位智能触达手段

在行动阶段,有三个核心关键词:基于数据、全方位、智能。如基于数据的日常运营动作个性化,或根据车主主动触发的运营动作,进行及时全面的触达。

举个例子,对于潜客车主,在用户即将被转化的时刻,完成对潜客车主的关键营销动作。对于车主,我们可以在购车完成后,在车主全生命周期完成持续的营销动作。

随着车企的数字化转型的节奏越来越快,过往单一的线下触点方式已经不能满足需求,多渠道运营策略的投放,才能大幅提升运营效果。

Feedback 反馈:全面实时的数据反馈

全面和实时是反馈阶段的关键。首先,神策数据根基平台支持数据的全面打通,基于 One ID 和全端数据接入能力,连通数据孤岛,还原完整业务流程,提供动态车主画像。其次,实时查看数据,意味着效果的极速反馈,实现最小的应用反馈闭环,可以根据实时效果,进行动作或策略的调整。基于数据流的企业运营框架 SDAF,让车企所有业务角色都能在闭环中发生作用。