GitHub榜首的阿里“绝巅版”Java工程师手册,看完才知道差距多大

105 阅读3分钟

前言

关于技术人如何成长的问题,一直以来都备受关注,因为程序员职业发展很快,即使是相同起点的人,经过几年的工作或学习,会迅速拉开极大的差距,所以技术人保持学习,提升自己,才能够扛得住不断上赶的后浪,也不至于被“拍死”在沙滩上。

近日,经过一朋友的透露,Alibaba也首发了一份限量的“阿里内部(绝巅版)Java工程师面试手册,里面记载的知识点非常齐全,看完之后才知道,差距真的不止一点点!

GitHub榜首的阿里“绝巅版”Java工程师手册,看完才知道差距多大

手册主要是将Java程序员面试时的重点及高频问题整理了出来,清晰标注着Java程序员应该按照怎样的思维来通过面试,需要去掌握哪些技术点。

由于文章内容过多,小课堂会尽可能多地为大家展示手册内容,完整版已上传网盘,需要获取学习的朋友,请在点赞转发后,

**点击这里,获得文档领取方式**

内容涵盖: Java、MyBatis、ZooKeeper、Dubbo、Elasticsearch、Memcached、Redis、MySQL、 Spring、 Spring Boot、Spring Cloud、RabbitMQ、 Kafka、Linux等技术栈

GitHub榜首的阿里“绝巅版”Java工程师手册,看完才知道差距多大

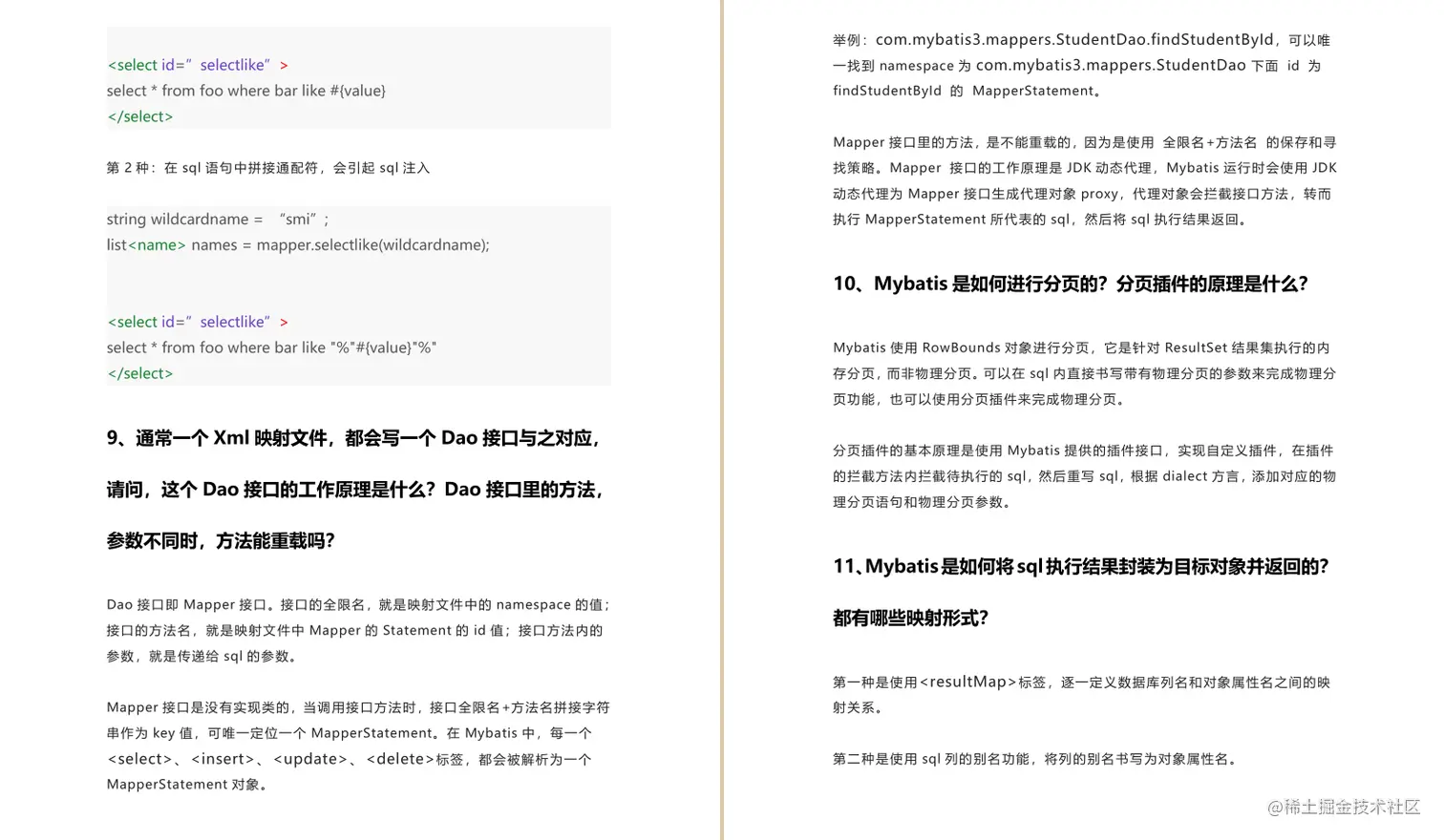
MyBatis面试题

GitHub榜首的阿里“绝巅版”Java工程师手册,看完才知道差距多大

  • 1、什么是Mybatis?
  • 2、Mybaits的优点:
  • 3、MyBatis框架的缺点:
  • 4、MyBatis框架适用场合:
  • 5、MyBatis与Hibernate有哪些不同?

GitHub榜首的阿里“绝巅版”Java工程师手册,看完才知道差距多大

ZooKeeper28道面试题

GitHub榜首的阿里“绝巅版”Java工程师手册,看完才知道差距多大

  • 1. ZooKeeper 面试题?
  • 2. ZooKeeper提供了什么?
  • 3. Zookeeper文件系统
  • 4. ZAB协议?
  • 5. 四种类型的数据节点 Znode

GitHub榜首的阿里“绝巅版”Java工程师手册,看完才知道差距多大

Dubbo面试题

GitHub榜首的阿里“绝巅版”Java工程师手册,看完才知道差距多大

  • 1、为什么要用Dubbo?
  • 2、Dubbo 的整体架构设计有哪些分层?
  • 3、默认使用的是什么通信框架,还有别的选择吗?
  • 4、服务调用是阻塞的吗?
  • 5、一般使用什么注册中心?还有别的选择吗?

GitHub榜首的阿里“绝巅版”Java工程师手册,看完才知道差距多大

Elasticsearch面试题

GitHub榜首的阿里“绝巅版”Java工程师手册,看完才知道差距多大

GitHub榜首的阿里“绝巅版”Java工程师手册,看完才知道差距多大

Memcached面试题

GitHub榜首的阿里“绝巅版”Java工程师手册,看完才知道差距多大

GitHub榜首的阿里“绝巅版”Java工程师手册,看完才知道差距多大

Redis面试题

GitHub榜首的阿里“绝巅版”Java工程师手册,看完才知道差距多大

  • 1、什么是Redis?
  • 2、Redis的数据类型?
  • 3、使用Redis有哪些好处?
  • 4、Redis相比Memcached有哪些优势?
  • 5、Memcache与Redis的区别都有哪些?
  • 6、Redis是单进程单线程的?
  • 7、一个字符串类型的值可以存储最大容量是多少?

GitHub榜首的阿里“绝巅版”Java工程师手册,看完才知道差距多大

MySQL面试题

GitHub榜首的阿里“绝巅版”Java工程师手册,看完才知道差距多大

GitHub榜首的阿里“绝巅版”Java工程师手册,看完才知道差距多大

Java并发编程(一)

GitHub榜首的阿里“绝巅版”Java工程师手册,看完才知道差距多大

GitHub榜首的阿里“绝巅版”Java工程师手册,看完才知道差距多大

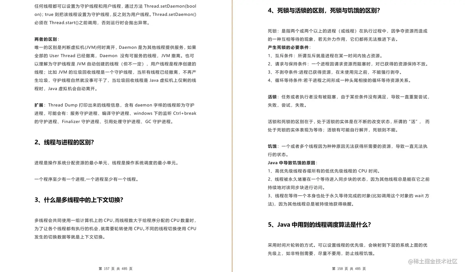
  • 1、在java中守护线程和本地线程区别?
  • 2、线程与进程的区别?
  • 3、什么是多线程中的上下文切换?
  • 4、死锁与活锁的区别,死锁与饥饿的区别?
  • 5、Java中用到的线程调度算法是什么?
  • 6、什么是线程组,为什么在Java中不推荐使用?
  • 7、为什么使用Executor框架?

GitHub榜首的阿里“绝巅版”Java工程师手册,看完才知道差距多大

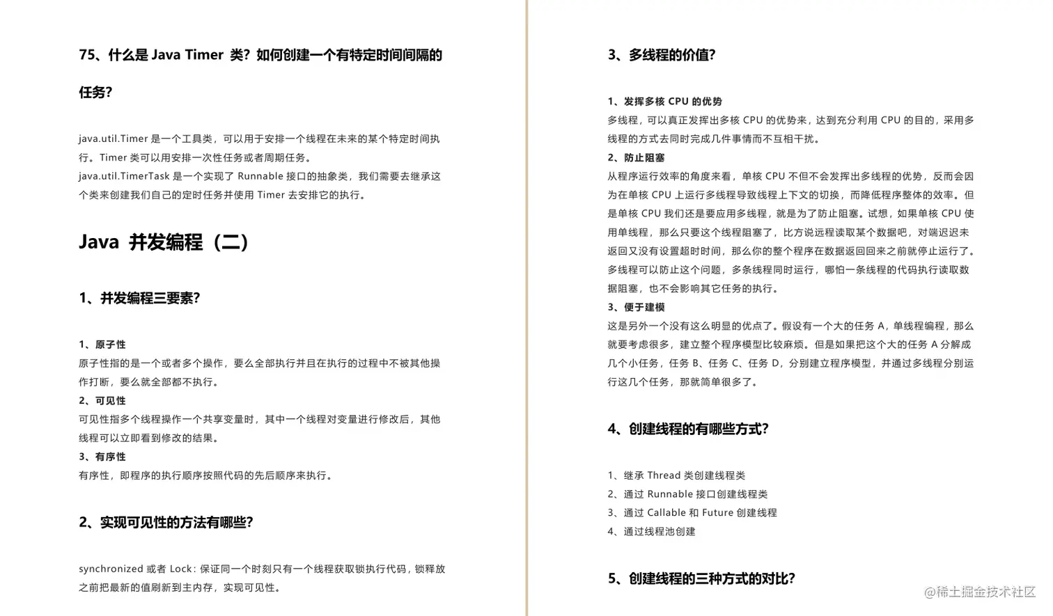
Java并发编程(二)

GitHub榜首的阿里“绝巅版”Java工程师手册,看完才知道差距多大

GitHub榜首的阿里“绝巅版”Java工程师手册,看完才知道差距多大

Java面试题(一)

GitHub榜首的阿里“绝巅版”Java工程师手册,看完才知道差距多大

GitHub榜首的阿里“绝巅版”Java工程师手册,看完才知道差距多大

GitHub榜首的阿里“绝巅版”Java工程师手册,看完才知道差距多大

Java面试题(二)

GitHub榜首的阿里“绝巅版”Java工程师手册,看完才知道差距多大

GitHub榜首的阿里“绝巅版”Java工程师手册,看完才知道差距多大

GitHub榜首的阿里“绝巅版”Java工程师手册,看完才知道差距多大

GitHub榜首的阿里“绝巅版”Java工程师手册,看完才知道差距多大

GitHub榜首的阿里“绝巅版”Java工程师手册,看完才知道差距多大

Spring 面试题(一)

GitHub榜首的阿里“绝巅版”Java工程师手册,看完才知道差距多大

GitHub榜首的阿里“绝巅版”Java工程师手册,看完才知道差距多大

GitHub榜首的阿里“绝巅版”Java工程师手册,看完才知道差距多大

Spring面试题(二)

GitHub榜首的阿里“绝巅版”Java工程师手册,看完才知道差距多大

GitHub榜首的阿里“绝巅版”Java工程师手册,看完才知道差距多大

GitHub榜首的阿里“绝巅版”Java工程师手册,看完才知道差距多大

微服务面试题

GitHub榜首的阿里“绝巅版”Java工程师手册,看完才知道差距多大

GitHub榜首的阿里“绝巅版”Java工程师手册,看完才知道差距多大

Linux面试题

Spring Boot面试题

Spring Cloud面试题

RabbitMQ面试题

kafka面试题

GitHub榜首的阿里“绝巅版”Java工程师手册,看完才知道差距多大

GitHub榜首的阿里“绝巅版”Java工程师手册,看完才知道差距多大

GitHub榜首的阿里“绝巅版”Java工程师手册,看完才知道差距多大

获取方式:

点赞转发后,**点击这里,获得文档领取方式**

希望这份来自阿里的(绝巅版)Java工程师面试手册能对大家有所帮助,可以帮大家在跳槽的时候,找到满意的工作,拿到合心意的薪资,加油!!!