阿里年薪60W的测试总监总结:软测其实不难,掌握这些知识就够了

122 阅读6分钟

前言

又到了一年一度的金九银十,互联网行业竞争是一年比一年严峻,作为软件测试工程师的我们唯有不停的学习,不断提升自己才能保证自己的核心竞争力从而拿到更好的薪水,进入心仪的企业(阿里,字节跳动,腾讯,美团)

涵盖知识:

面试必问的:软件测试基础、MySQL、liunx、APP测试、web测试、接口测试、jmeter、loadrunner、数据结构、计算机网络、人力资源等等一系列软件测试知识点详细讲解及面试押题。  

【测试架构师】系统 初级测试工程师-测试架构师学习之路  

软件测试120道技术面试题解析

  • 软件测试的步骤是什么?
  • 如何录制测试脚本?
  • 应该考虑进行如何测试的测试方法
  • 怎样估计测试工作量?
  • 测试设计的问题
  • 当测试过程发生错误时,有哪几种解决办法?
  • 测试执行的问题
  • 测试评估的目标
  • 如何提高测试?
  • C/S模式的优点和缺点
  • B/S模式的优点和缺点
  • ....

Python106道基础面试题解析

  • 统计python源代码文件中代码行数,去除注释,空行,进行输出?
  • python调用cmd并返回结果?
  • 冒泡排序
  • 1,2,3,4 这4个数字,能组成多少个互不相同的且无重复的三位数,都是多少?
  • 请用 python 打印出 10000 以内的对称数(对称数特点:数字左右对称,如:1,2,11,121,1221 等)
  • 给定一个整数 N,和一个 0-9 的数 K,要求返回 0-N 中数字 K 出现的次数
  • 判断 101-200 之间有多少个素数,并输出所有的素数
  • 一个输入三角形的函数,输入后输出是否能组成三角形,三角形类型,请用等价类划分法设计测试用例
  • .......

 

MySQL80道面试题

    • 你用的Mysql是哪个引擎,各引擎之间有什么区别?
    • 如何对查询命令进行优化?
    • 数据库的优化?
    • Sql注入是如何产“生的,如何防止?
    • NoSQL和关系数据库的区别?
    • MySQL与MongoDB本质之间最基本的差别是什么
    • Mysql数据库中怎么实现分页?
    • Mysql数据库的操作?
    • 优化数据库?提高数据库的性能?
    • 什么是数据的完整性?
    • ......

 

Web10道测试面试题解析

  • Web测试和app测试区别?
  • WEB测试环境搭建和测试方法
  • WEB测试教程
  • WEB测试要点及基本方法
  • Web测试页面总结
  • .......

 

linux136和数据库面试题解析

  • 出10个以上的Linux命令
  • 在RedHat中,从root用户切到userl用户,一般用什么命令?
  • Linux中,一般怎么隐藏文件?
  • 在Linux系统中,一个文件的访问权限是755,其含义是什么?
  • 如何查看CPU信息?
  • 查看占用CPU使用率最高的进程?
  • 如何查看一个文件的末尾 50行?
  • 什么是数据库?
  • 什么是关系型数据库,主键,外键,索引分别是什么?
  • 写出表的增删改查SQL语法
  • SQL的表连接方式有哪些?
  • 表的连接查询方式有哪些,有什么区别?
  • 什么三范式?
  • .....

 

 

接口测试面试题解析及思维导图

  • 什么是接口
  • 如果模块请求http改为了https,测试方案应该如何制定,修改?
  • 常用HTTP 协议调试代理I具有什么?详细说明抓取HTTPS协议的设置过程?
  • 描述TCP/IP协议的层次结构,以及每一-层中重要协议
  • jmeter,一个接口的响应结果如下:
  • 接口产生的垃圾数据如何清理
  • 依赖第三方的接口如何处理
  • 测试的数据你放在哪?
  • 什么是数据驱动,如何参数化?
  • ...

 

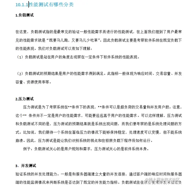
性能测试面试题解析

  • 你认为性能测试的目的是什么?做好性能测试的工作的关键是什么?
  • 服务端性能分析都从哪些角度来进行?
  • 如何理解压力测试,负裁测试以及性能测试?
  • 如何判断是否有内存泄漏及关注的指标?
  • 描述软件产“生内存泄露的原因以及检查方式。(可以结合- 种开发语言进行描述)
  • 简述什么是值传递,什么是地址传递,两者区别是什么?
  • 什么是系统瓶颈?
  • ...

 

selenium40道面试题

  • 如何开展自动化测试框架的构建?
  • 如何设计自动化测试用例:
  • webdriver如何开启和退出一个浏览器?
  • 什么是自动化测试框架?
  • Selenium是什么,流行的版本有哪些?
  • 你如何从命令行启动Selenium RC?
  • 在我的机器端口4444不是免费的。我怎样才能使用另一个端口?
  • 什么是Selenium Server,它与Selenium Hub有什么不同?
  • 你如何从Selenium连接到数据库?
  • 你如何验证多个页面上存在的一个对象?
  • XPath中使用单斜杠和双斜杠有什么区别?
  • 如何编写SeleniumIDE/ RC的用户扩展?
  • 如何在页面加载成功后验证元素的存在?
  • 你对Selenium Grid有什么了解?它提供了什么功能?
  • 如何从你的Java Class启动Selenium服务器?
  • Selenium中有哪些验证点?
  • 什么是XPath?什么时候应该在Selenium中使用XPath?
  • ........

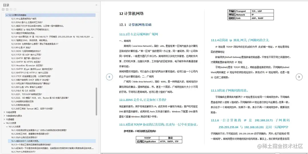
计算机与网络26道面试题

  • 一台计算机的IP是192.168.10.71子网掩码255.255.255.64与192.168.10.201 ..
  • 请简述DNS、活动目录、域的概念。
  • 10M兆宽带是什么意思?理论下载速度是多少?
  • 什么是IP地址?
  • OSI七层网络模型的划分?
  • TCP和UDP有什么不同?
  • HTTP属于哪一层的协议?
  • HTTP和HTTPS的区别?
  • cookies和session的区别?
  • HTTP的get请求和post请求的区别?
  • HTTP1.0和HTTP1.1有什么区别
  • TCP的连接建立过程,以及断开过程?
  • 客户端使用DHCP获取IP的过程?
  • 写出某个网段的网络地址和广播地址?
  • .....

 

 

【测试架构师】系统 初级测试工程师-测试架构师学习之路

总结

有时候,你之所以发展得不好,不是因为没有机遇,而是因为你没有准备好,导致机遇与你擦肩而过。如果你想要学习,什么时候开始都不晚,而不是瞻前顾后,你只要用尽全力,剩下的就交给时间!