【Python基础】使用统计函数绘制简单图形

193 阅读1分钟

重磅干货,第一时间送达

2.1 函数bar 用于绘制柱状图

2.2 函数barh 用于绘制条形图

2.3 函数hist 用于绘制直方图

直方图与柱状图的区别

函数pie 用于绘制饼图

2.5 函数polor 用于绘制极线图

极线图是在极坐标系上绘出的一种图。在极坐标系中,要确定一个点,需要指明这个点距原点的角度和半径。将这些点连在一起,就构成了极线图。

2.6 函数scatter 用于绘制气泡图

二维数据借助气泡大小展示三维数据

2.7 函数stem 用于绘制棉棒图

2.8 函数boxplot 用于绘制箱线图

箱线图是一个能够通过5个数字来描述数据的分布的标准方式,这5个数字包括:最小值,第一分位,中位数,第三分位数,最大值,箱线图能够明确的展示离群点的信息。箱子的中间一条线,是数据的中位数,代表了样本数据的平均水平。箱子的上下限,分别是数据的上四分位数和下四分位数。这意味着箱子包含了50%的数据。最后,如果你的时间不是很紧张,并且又想快速的提高,最重要的是不怕吃苦,建议你可以联系维:762459510 ,那个真的很不错,很多人进步都很快,需要你不怕吃苦哦!大家可以去添加上看一下~

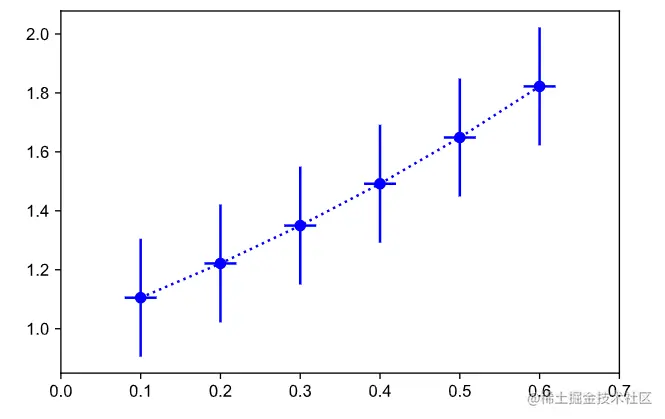
2.9 函数errorbar 用于绘制误差棒图

下载1:OpenCV-Contrib扩展模块中文版教程