Vue2-1

135 阅读1分钟

Vue2

1 直接用 <script> 引入

直接下载并用 <script> 标签引入,Vue 会被注册为一个全局变量。

2 CDN

对于制作原型或学习,你可以这样使用最新版本:

<script src="https://cdn.jsdelivr.net/npm/vue@2.6.14/dist/vue.js"></script>

对于生产环境,我们推荐链接到一个明确的版本号和构建文件,以避免新版本造成的不可预期的破坏:

<script src="https://cdn.jsdelivr.net/npm/vue@2.6.14"></script>

Vue实例 当这些数据改变时,视图会进行重渲染。值得注意的是只有当实例被创建时就已经存在于 data 中的 property 才是响应式的。也就是说如果你添加一个新的属性b,那么对 b 的改动将不会触发任何视图的更新。 Vue实例上除了有data对象的所有属性,还暴露了一些有用的实例 property 与方法。它们都有前缀 $,以便与用户定义的 property 区分开来。

var data = { a: 1 } 
var vm = new Vue({ 
    el: '#example',
    data: data
}) 
vm.$data === data // => true 
vm.$el === document.getElementById('example') // => true 

// $watch 是一个实例方法 
vm.$watch('a', function (newValue, oldValue) { 
    // 这个回调将在 `vm.a` 改变后调用 
 })

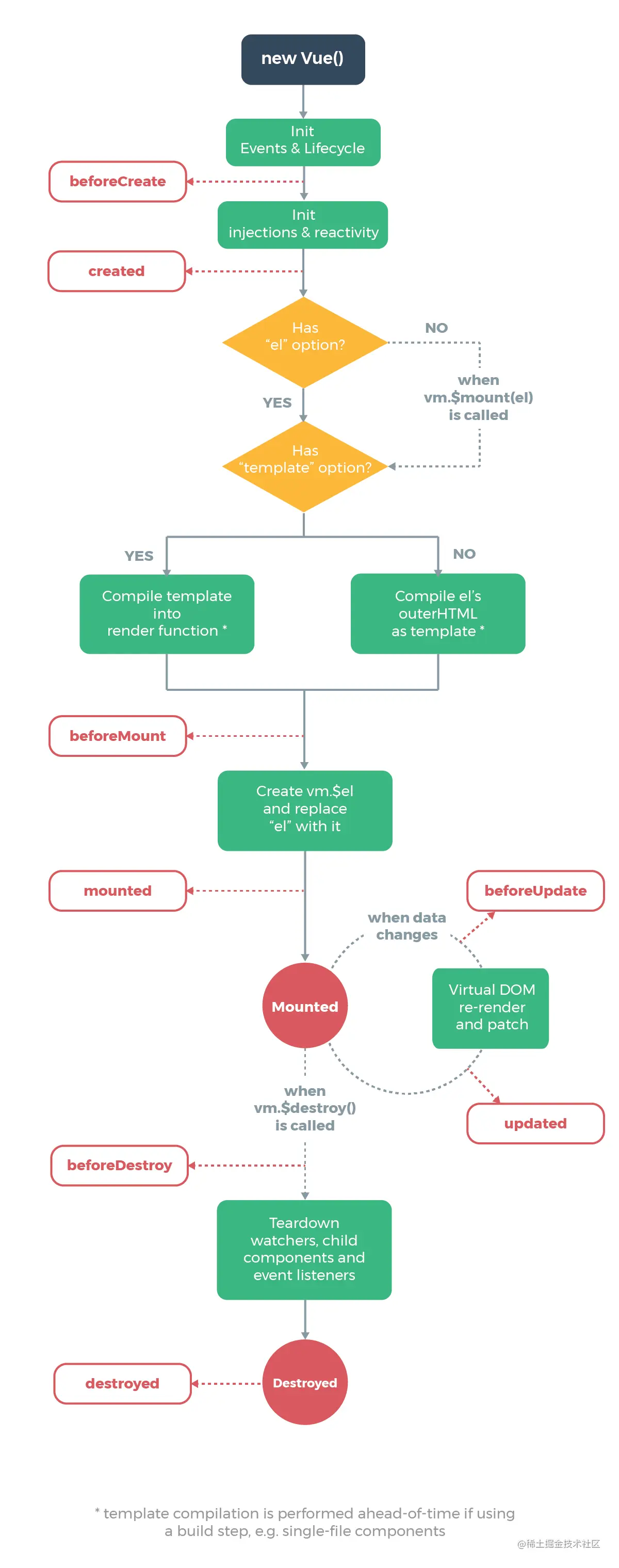
生命周期钩子的 this 上下文指向调用它的 Vue 实例

image.png