这可能是全网最详细MySQL学习路线,从导图到笔记再到面试题解析

217 阅读2分钟

最近K12行业太TM惨了,整个部门直接被砍掉,原地解散,我有很多朋友和粉丝都被“N+1”了。

所以有不少人打算这段时间好好充充电,备战金九银十了。

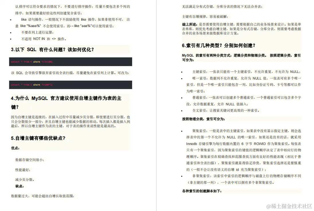
毕竟现在各大公司面试都会问各种底层原理,性能调优的,如果不提前学习准备的话,基本都是一面挂

像我这种两年一跳的都总结出经验了,在面试中,mysql的出场率出奇的高,几乎所有公司都会问!

而且作为程序员,天天都在和数据库打交道,除了基础操作增、删、改、查之外,MySQL调优也是必不可少。

想必大家曾经可能会遇到这样的问题:

1.数据库查询慢,但是找不到源头?

2.面对大量数据迁移无法下手?

3.mysql聚簇索引和非聚簇索引的区别是啥?‍‍‍‍‍‍‍‍‍‍‍‍‍‍‍‍‍‍‍‍‍‍‍‍‍‍‍‍‍‍‍‍‍‍‍‍

4.mysql如何实现高效的读写分离和分库分表?

5.当前读、快照读,到底读的是什么?

那么,这些问题在实际的业务中如何解决?如果不了解mysql的底层原理,解决这些问题?

现在去任何一家公司面试,都离不开数据库的的问题,只有掌握了 MySQL底层原理及性能调优,才能收获一份令自己满意的 Offer。

鉴于此,我给大家分析一份我的阿里P8的朋友给我的一份关于MySQL的资料,该资料是有一整个导图以及高级笔记还有面试题解析组长的,小编一一给大家展示!

这份资料的内容挺多的,头条篇幅有限制,只给大家展示了部分内容,都可以免费分享给大家,有需要的朋友,转发这篇文章后,关注小编,**点击这里,获得文档领取方式**

导图

这可能是全网最详细MySQL学习路线,从导图到笔记再到面试题解析

MySQL高级笔记

目录

这可能是全网最详细MySQL学习路线,从导图到笔记再到面试题解析

MySql重要性质

MySQL安装

这可能是全网最详细MySQL学习路线,从导图到笔记再到面试题解析

Mysql权限

这可能是全网最详细MySQL学习路线,从导图到笔记再到面试题解析

MySql数据类型

这可能是全网最详细MySQL学习路线,从导图到笔记再到面试题解析

Mysql架构

这可能是全网最详细MySQL学习路线,从导图到笔记再到面试题解析

存储引擎

事务

这可能是全网最详细MySQL学习路线,从导图到笔记再到面试题解析

这可能是全网最详细MySQL学习路线,从导图到笔记再到面试题解析

慢查询

索引与执行计划

SQL优化

这可能是全网最详细MySQL学习路线,从导图到笔记再到面试题解析

这可能是全网最详细MySQL学习路线,从导图到笔记再到面试题解析

MySQL(面试加解析)

MySQL基础篇

这可能是全网最详细MySQL学习路线,从导图到笔记再到面试题解析

这可能是全网最详细MySQL学习路线,从导图到笔记再到面试题解析

MySQL索引篇

这可能是全网最详细MySQL学习路线,从导图到笔记再到面试题解析

这可能是全网最详细MySQL学习路线,从导图到笔记再到面试题解析

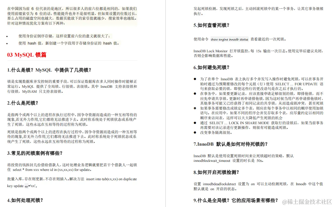
MySQL锁篇

这可能是全网最详细MySQL学习路线,从导图到笔记再到面试题解析

这可能是全网最详细MySQL学习路线,从导图到笔记再到面试题解析

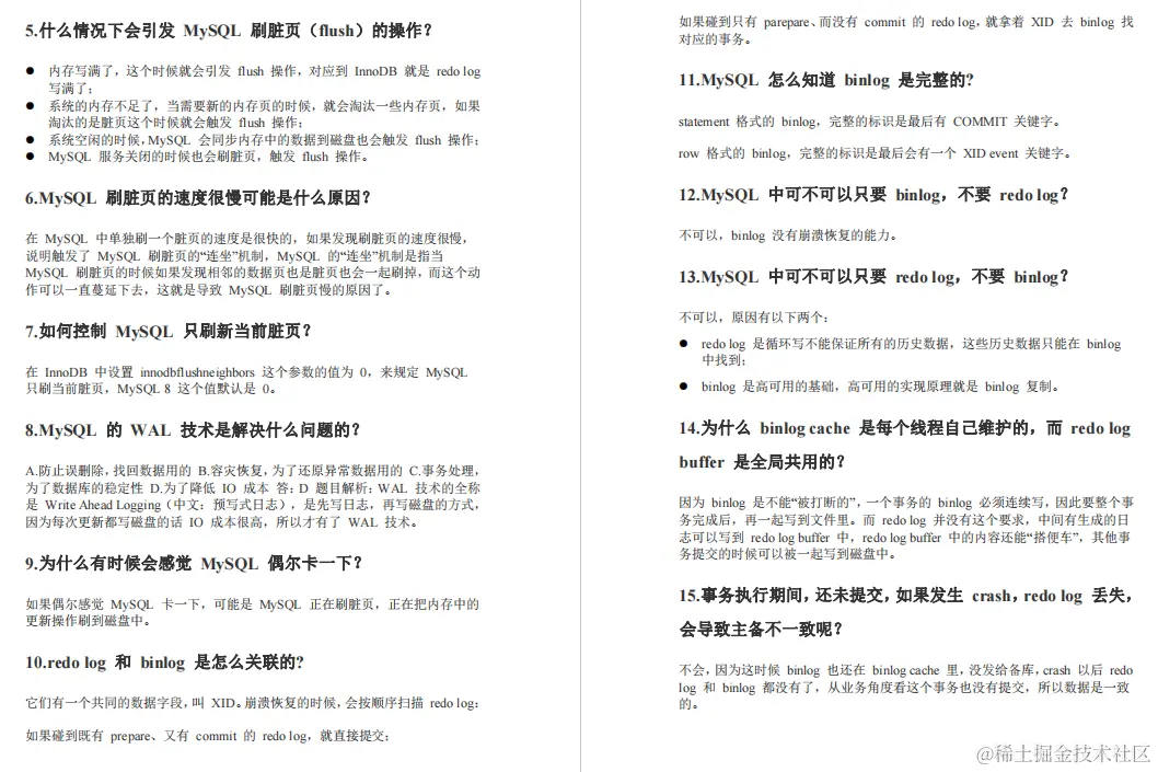
MySQL日志篇

这可能是全网最详细MySQL学习路线,从导图到笔记再到面试题解析

这可能是全网最详细MySQL学习路线,从导图到笔记再到面试题解析

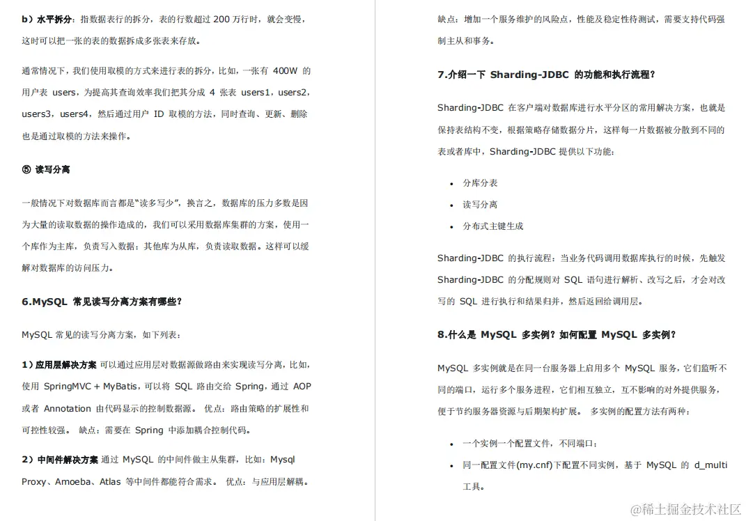
MySQL性能优化

这可能是全网最详细MySQL学习路线,从导图到笔记再到面试题解析

这可能是全网最详细MySQL学习路线,从导图到笔记再到面试题解析

最后,MySQL 是一个 Java 程序员从初级工程师到架构师必不可少的一门课程,不同的职业阶段对于 MySQL 有不同的要求。

大家看完之后,对这份资料感兴趣的,小编都可以分享给大家,只需要转发关注小编后,

**点击这里,获得文档领取方式**