Redis源码系列之rename讲解

1,707 阅读4分钟

前言

文章来自博客,查看最新文章,请点击查看博客,欢迎大家关注与讨论

一、rename原理

当使用 rename oldKey newKey 命令时,主要会执行如下两个操作

1、隐式删除newKey

由于rename操作不是renameNX,而是强制性的把旧Key名修改为新Key名。因此如果新Key名指向了数据,Redis就必先把这个数据删掉!

image.png 注 :key对应的Value抽象为memory内存

(1) 源码

在Redis中,无论执行rename还是renameNX命令,都会执行一个通用的renameGenericCommand函数,只是传递的第二个NX参数不一样而已,而client参数就是如其名,表示客户端,用于获取命令携带的参数

  • c->argv[1]表示oldKey
  • c->argv[2]表示newKey

所以核心看renameGenericCommand函数即可

image.png

如下代码中 if(lookupKeyWrite(c->db,c->argv[2]) != NULL) ,其中lookupKeyWrite 函数会返回Key所指向的内存指针,如果不为空,则说明已经有数据存储,所以紧接着就会执行删除newKey的逻辑

image.png

(2) 时间复杂度

时间复杂度为O(M) ,M为成员数量

(3) 测试

先写一个有500W成员的Hash类型的bigkey,如下图发现写入后,内存增加约400MB,删除它需要3秒左右

image.png

image.png

image.png

然后我们执行rename操作,结果如下

image.png

所以rename操作会隐式的删除newKey,且删除耗时为O(M)

2、修改指针指向

Redis有如下两种方案可以实现rename效果,第一种是数据拷贝,第二种是修改指针指向。如果采用值拷贝的方式,会增加Redis的内存峰值,且拷贝内存的时间也会增加耗时,最重要的值拷贝在Redis场景中不需要,所以Redis使用的是第二种修改指针的方式

image.png

注 :key对应的Value抽象为memory内存

(1) 源码

如下源码中,在拿到oldKey指向的内存对象(值对象)指针后,记为o,然后依次做如下操作

  • 为o引用计数加1,此时o的引用计数为2
  • 把新的键值关系(newKey => o)增加到当前DB中,相当于让newKey重新指向o
  • 删除旧的键值(oldKey => o)关系,相当于删除oldKey的指向

由于o的引用计数为2,在删除了oldKey的指向关系后,o的引用计数还是1,并不会触发GC,所以对象o所占用的内存空间仍然是有效的,不过变成了由newKey指向

image.png

(2) 时间复杂度

O(1)

3、总结

rename操作耗时为O(1)是不准确的,应该为O(M)+O(1)

  • O(M)为删除newKey的耗时,成员与删除耗时成线性关系
  • O(1)为newKey指向新内存的耗时,是常数级别,可忽略

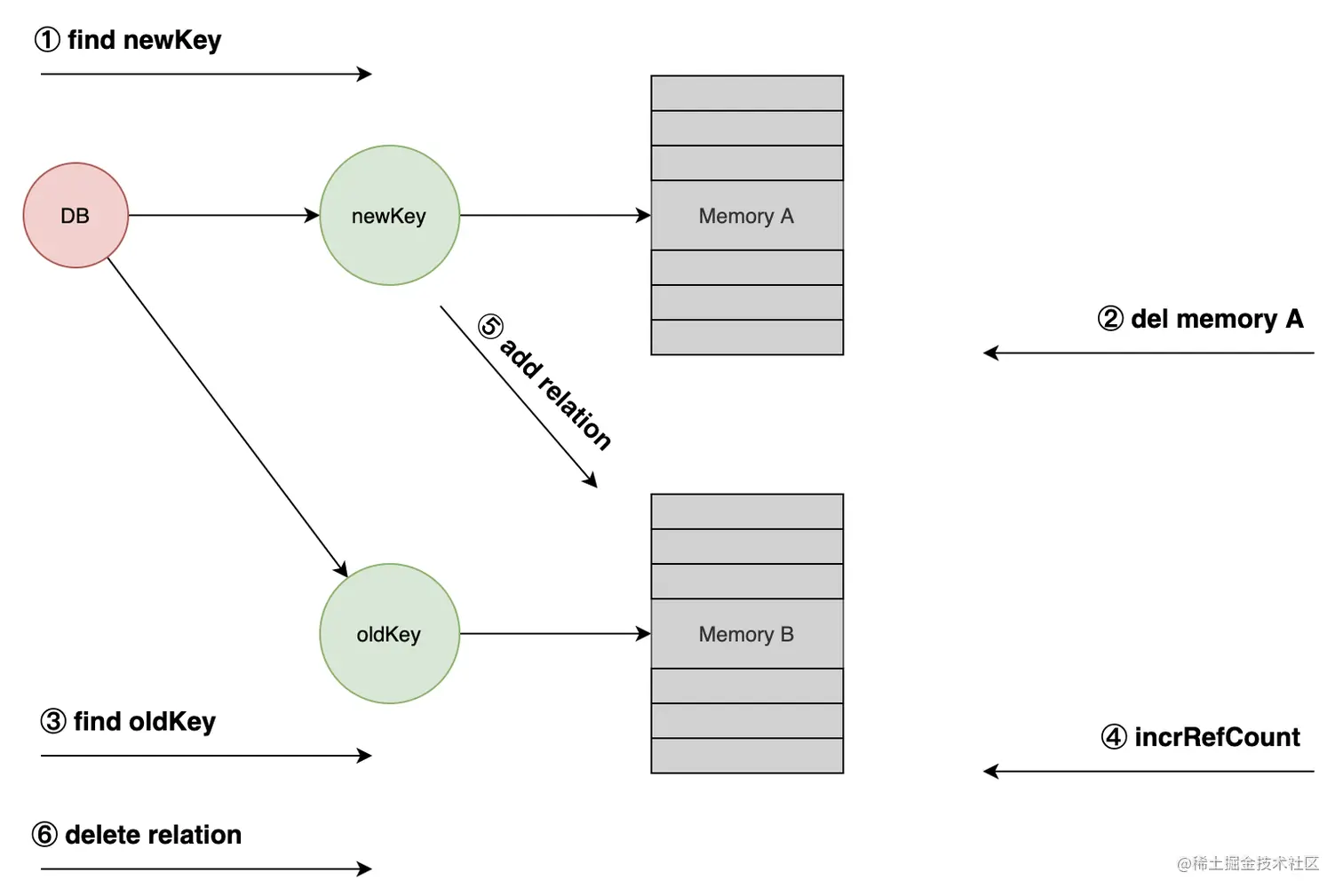
二、rename完整过程

  1. find newKey :找到newKey所指向的值对象
  2. delete memory A :删除值对象所指向的内存
  3. find oldKey :找到oldKey所指向的值对象
  4. incrRefCount :为oldKey所指向的值对象的引用计数+1
  5. add relation :把(newKey => o)新的键值对信息加到数据库中,让newKey指向一个新的值对象
  6. delete relation :删除(oldKey => o)旧的键值对信息,让oldKey不再指向之前的值对象

image.png

注 :key对应的Value抽象为memory内存

三、关于rename的一些疑问

1、rename具有原子性吗

从源码中看,rename过程需要经过删除newKey和修改指针指向这两步,而如果第二步失败,第一步操作并不会回滚,所以不具有原子性

2、rename中的删除操作是同步的吗

从代码中可以看到是同步还是异步,完全取决于配置的DEL机制,即由lazyfree-lazy-server-del配置决定。

image.png

image.png

3、如何解决rename耗时长的问题

之前测试中发现rename操作卡了3秒,执行config get *命令,发现确实配置的删除方式为同步删除

image.png

所以解决方法有两个,要么减少Key的member成员数量,要么配置lazyfree-lazy-server-delyes

四、结束语

本文已结束,能力有限,文章错误地方烦请指出,感谢大家的阅读