阿里技术官手码23W字面试,在Github上爆火,惨遭多家大厂威胁下架

233 阅读2分钟

 Java面试

临近金三银四,想必有不少老哥已经在为面试做准备了。大家想必也知道现在面试就是看项目经验+基本技术+个人潜力(也就是值不值得培养)。总之就是每一次面试都是对我们能力的检验(无论是软实力还是硬实力)。软实力其实就是简历包装,自我介绍,与面试官交谈技巧等等;所谓硬实力就是我们所掌握的技术情况了。所以每次面试之前需要做好充分的准备,切不可临时抱佛脚。技术基础打好后,面试前算题巩固也是必不可少的!

借此机会,LZ为大家带来了一份近期在Github上爆火的阿里面试小册。小册分别从软实力跟硬实力两方面入手,全方位为大家解读面试题,近期LZ面试前也一直是刷的这个,感觉总结得挺全面的,本着好东西就是要拿出来分享的原则,特此在下面把小册展示出来,希望帮助大家通过面试。

由于小册有12w字,266页;篇幅限制不能全部为大家展示出来

点击此处

下面来看小册的主要内容

程序员面试软实力

直击面试!阿里技术官手码12W字面试小册在Github上爆火

直击面试!阿里技术官手码12W字面试小册在Github上爆火

程序员面试硬实力

由于篇幅限制不能把每个技术栈的面试题截全就只截图部分了,还望谅解

小册目录总览(部分)

  • JAVA基础相关

直击面试!阿里技术官手码12W字面试小册在Github上爆火

  • JVM相关

直击面试!阿里技术官手码12W字面试小册在Github上爆火

  • 多线程相关

直击面试!阿里技术官手码12W字面试小册在Github上爆火

  • “SSM”相关(此SSM非彼SSM)

直击面试!阿里技术官手码12W字面试小册在Github上爆火

  • 微服务相关

直击面试!阿里技术官手码12W字面试小册在Github上爆火

  • Tomcat相关

直击面试!阿里技术官手码12W字面试小册在Github上爆火

  • 数据库相关

直击面试!阿里技术官手码12W字面试小册在Github上爆火

  • 计算机网络相关

直击面试!阿里技术官手码12W字面试小册在Github上爆火

  • 设计模式相关

直击面试!阿里技术官手码12W字面试小册在Github上爆火

  • 分布式相关

直击面试!阿里技术官手码12W字面试小册在Github上爆火

  • ZK相关

直击面试!阿里技术官手码12W字面试小册在Github上爆火

  • Redis相关

直击面试!阿里技术官手码12W字面试小册在Github上爆火

  • maven&ElasticSearch相关

直击面试!阿里技术官手码12W字面试小册在Github上爆火

  • Git相关

直击面试!阿里技术官手码12W字面试小册在Github上爆火

小册内容总览(节选)

直击面试!阿里技术官手码12W字面试小册在Github上爆火

直击面试!阿里技术官手码12W字面试小册在Github上爆火

直击面试!阿里技术官手码12W字面试小册在Github上爆火

直击面试!阿里技术官手码12W字面试小册在Github上爆火

直击面试!阿里技术官手码12W字面试小册在Github上爆火

直击面试!阿里技术官手码12W字面试小册在Github上爆火

直击面试!阿里技术官手码12W字面试小册在Github上爆火

为了不影响大家的阅读体验,就展示到这了,就不把篇幅拉得太长了

最后

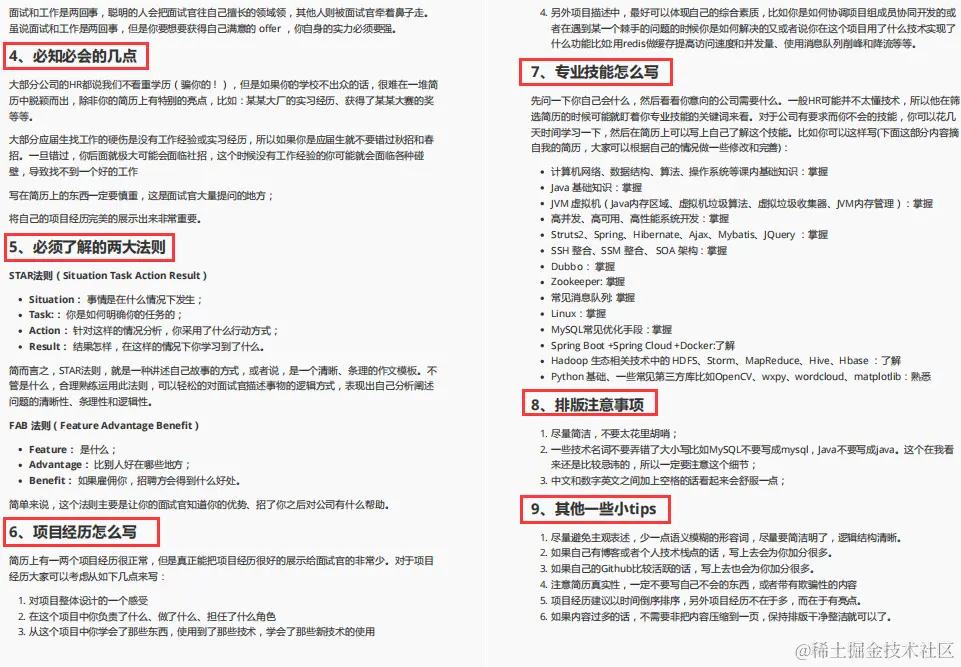
相信大家面试前都会习惯性地去看一些面经,看一些人家的面试总结。做这些无可厚非。但是对于一个不擅长找工作的小伙伴来说,其实在简历制作这一块很重要。因为简历没写好的话,连面试邀请都没有,何谈面试呢。所以小编对简历模板也做了一些收录总结,希望能对大家有所帮助。

直击面试!阿里技术官手码12W字面试小册在Github上爆火

最后祝大家在2021年,钱途不断,Offer多多!