金九银十必问题,27万字面试题,大厂拿到手软!

166 阅读3分钟

注意细节

平复一下紧张的情绪,然后从容地走进面试地点,轻轻敲一下门,得到允许后进 去,开关门动作要轻柔缓和,面对面试官微笑主动打招呼示好,称呼得体,现在一般流行叫老师 师父,那么你可以称呼各位老师好。不要急于落座,面试官示意你请坐的时候再道谢坐下,坐下 后背保持挺直,不要显得大大咧咧,满不在乎,避免引起对方的反感。面试过程中微笑并在 细聆听,面试结束微笑起立,道谢谢再见。 谈话技巧

认真聆听对方的问题和介绍,适当点头示意或提问,回答问题时要口齿清晰、音量大 适中、语言简练、意思明确。切忌打断面试官的问话,或者跟面试官在某一问题上发生争执, 如果意见不统一可以保持沉默,切记不要急躁地与对方辩解,这样既浪费时间又浪费情绪。对于 某些自己不知道的问题,可以如实回答,不要胡侃乱诌。让面试官纠缠于你不愿回答的问题 时,也不要表现得不耐烦,保持自己应有的风度。 举止大方

以下给大家介绍一本阿里大佬写的12万字Java面试题及参考答案,想要的小伙伴在文章最后有获取方式 需要资料的小伙伴可以评论一下

有这篇阿里大佬总结出Java面试,爷爷奶奶再也不用担心我的学习了

目录

有这篇阿里大佬总结出Java面试,爷爷奶奶再也不用担心我的学习了

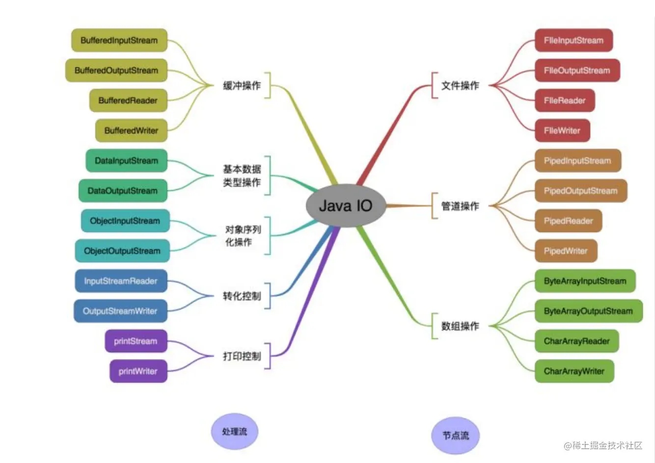
按操作方式分类结构图:

有这篇阿里大佬总结出Java面试,爷爷奶奶再也不用担心我的学习了

有这篇阿里大佬总结出Java面试,爷爷奶奶再也不用担心我的学习了

按操作对象分类结构图:

有这篇阿里大佬总结出Java面试,爷爷奶奶再也不用担心我的学习了

基础篇

有这篇阿里大佬总结出Java面试,爷爷奶奶再也不用担心我的学习了

JVM篇

有这篇阿里大佬总结出Java面试,爷爷奶奶再也不用担心我的学习了

多线程&并发篇

有这篇阿里大佬总结出Java面试,爷爷奶奶再也不用担心我的学习了

Spring篇

有这篇阿里大佬总结出Java面试,爷爷奶奶再也不用担心我的学习了

MyBatis篇

有这篇阿里大佬总结出Java面试,爷爷奶奶再也不用担心我的学习了

SpringBoot篇

有这篇阿里大佬总结出Java面试,爷爷奶奶再也不用担心我的学习了

MySQL篇

有这篇阿里大佬总结出Java面试,爷爷奶奶再也不用担心我的学习了

有想要的小伙伴转发+关注+私信【666】免费获取

有这篇阿里大佬总结出Java面试,爷爷奶奶再也不用担心我的学习了

后续

不仅在语言方面能体现一个人的内在修养,举止大方得体,谦逊有礼也能体现出你 的品质修养。所以在面试过程中,应有的姿态是举止文雅大方,谈吐谦虚谨慎,态度积极热情 情。回答问题时,注视对方的眼眸以示尊重。眼神要坚定自信,不要飘忽不定,否则会显得不 自信甚至轻浮,双方意见不统一也不要情绪激动地与人争辩,要不卑不亢、从容不迫。如果是 某些特殊的岗位,不排除有人故意这样试探,如果你情绪不对,那么有可能功亏一篑。 忌小动作

这一条应该是划分到上一条的,但是鉴于很多人下意识的行为,所以特意提出来。 很多人都有做小动作的习惯,有些是刻意、有些是下意识的,心理紧张的时候,小动作会更 多。过多的小动作表明你很紧张,也不自信,而且会干扰人的注意力,给人留下不好的印象。 比如挠头、搓手、挖鼻、跺脚等。