带着梦想步入软件测试,从功能测试到测试开发,我的11年学习经历

204 阅读6分钟

测试开发?很难! 需要的会的技术很多。

这是我身边做测试的朋友大部分想法。

接下来我给大家大概说一下我个人的情况:

11年前,我带着梦想和想赚钱的期望步入了测试这个行业,当时我是什么情况呢?

测试技能介绍:

编程语言:零基础

功能测试:只会点点点

接口测试:不是很懂

性能测试:零基础

测试平台:想都没想过

专业:非计算机

看到上面的介绍,大家是不是想说,就这!还能转到测试开发。别急,听我慢慢道来。

刚上班开始工作的时候

每天很早去公司,晚上基本最后一个下班(还不是想用时间和加班来弥补我什么都不懂的尴尬处境),可能有人要说,给多少钱做多少事,没有什么尴尬的!但是我不这么觉得,刚开始工作,对于我们这些工作小白来说什么都不会,问别人也不会好好说,自己慢慢琢磨无头绪没思路,这种情况下往往会感到很艰难。所以只有抓住所有的空余时间进入一个系统的知识环境来学习,才能够打下基础,工作起来也会轻松。在初期学习阶段虽然每天很累,但是当学到的知识在工作中用到的时候并且当同事之间进行技术交流的时候,能一起讨论并说出自己的想法和建议,这个时候你会觉得之前的努力都是值得的。所以只有自己在一定的困境,内心才会特别渴望得到专业的提升。

那么我是如何自学成长为测试开发的

我先说下,我目前已经做了9年测试开发了!!!也在知乎、微博等大厂担任过测试开发工程师!当然最重要的是我已经娶得美女媳妇了!

从功能测试到自动化再到现在的测试开发,一路走来,我通过不断摸索成就了今天的我,学习内容如下:

学习测试基础(了解各种测试知识点)

学习编程语言(Python3(主流))

学习性能测试工具(jmeter等工具)

学习自动化框架(如Unittest,Selenium,Appium,Pytest等等)

学习CI/CD(jenkins,gitlab等)

开发UI、接口自动化脚本

编写工具脚本

上面这些学完之后,就可以写一些脚本,工具之类的辅助日常测试工作

之前领导在大会上说了一些话让我印象深刻:“我听好几个组的测试负责人汇报都说在写脚本,我发现下面好几个人在做同样的事情,为什么就不能把这些脚本整合起来然后复用呢,还有自动化这些,每个组都搞自己的一套,一个公司搞出来好多套出来未来还怎么玩”,听着好像说我似的(我当时在我们组就这么搞),经过几天思考之后,我开始构思平台的技术和设计实现。

学习前端知识(vue+elementUI、HTML、css、Javascript等等)

学习前端知识(vue+elementUI、HTML、css、Javascript等等)(Flask,轻量级就是简单快速)

学习前后端知识点遇到了很多坑,虽然网上资料很多,但是基本上都是同一份内容被复制来复制去(相信大家都有同样的感触),很难找到合适解决自己问题的文章,在不断挖坑填坑,反反复复,总算第一版测试平台框架雏形出来了,并且把部分工具集成上去,当时领导看见就问了我的想法,这次和领导的交流直接让我的薪资和职位到了之前我都从没想过的高度,所以说 骚年,努力学习,未来可期!

公司员工培训

当你的技术在整个团队比较突出的时候,也是比较累的时候,因为很多事情领导都觉得只有你能做,所以为了解决这一尴尬的处境,我会定期约几个测试进行技能培训,毕竟一个人的能力是有限的(当然也是不想太累,毕竟能空出时间我又可以研究新的技术),每次的培训内容都是循序渐进的,从基础到实践,再到每个人能独立扛起一面大旗。

有的人一直在学习但是在工作中还是感觉很吃力

学习不光是学习,前面为什么我会多次说到我是一路摸索挖坑填坑,因为有的东西学了但是没有地方用,所以我在给同事培训的时候从不搞什么有的没的,真正有用的,让大家多实践,做一些实际落地的东西出来。

学习后需要得到什么提升

编程能力的提升

接口api开发进阶

前端页面开发进阶

持续集成实战

养成良好的学习习惯

很多人想要挑战年薪50w+的高薪工作,很多人想要进入互联网大厂,那么如何去培养自己的测试开发能力呢?我和朋友花了一段时间整理编写了下面的软件测试工程师发展规划路线,会给你带来帮助和方向:

Python 编程与测试开发技术

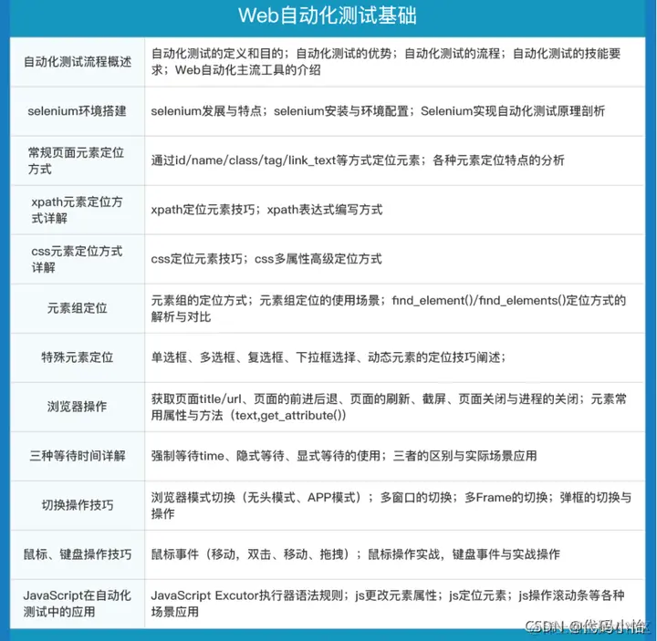
Web自动化测试基础

APP自动化测试基础

Postman测试工具专题

接口自动化测试基础

Jmeter 性能测试

Fiddler 抓包工具的使用

TCP/IP协议详情

计算机操作系统

Linux 系统操作

MySQL 数据库

RobotFramework 自动化测试框架

跨平台的自动化测试框架

根据这个学习架构路线,不断地去摸索与提升,突破技术的瓶颈,可以说,这个过程会让你痛不欲生,但只要你熬过去了。以后的生活就轻松很多。我也是走过这样一段路,才能获得更多高薪职位的机会,付出终有回报,也算是对我能力的一种认可吧,真正的证明了自己的价值。至少税后30+的薪水是我当前状态下比较满意的。

最后我也整理了一些软件测试学习资料,对于学软件测试的小伙伴来说应该会很有帮助,为了更好地整理每个模块,我也参考了很多网上的优质博文和项目,力求不漏掉每一个知识点,很多朋友靠着这些内容进行复习,拿到了BATJ等大厂的offer,这份资料也已经帮助了很多的软件测试的学习者,希望也能帮助到你。需要的小伙伴点这里查看

软件测试小dao:软件测试,与你同行!陪你成为优秀的测试工程师!

既然都看到这里啦,请你帮个忙:

1、点赞,让更多小伙伴看到;

2、关注我,持续更新测试干货。

↓↓↓↓↓↓↓