安卓事件分发

584 阅读10分钟

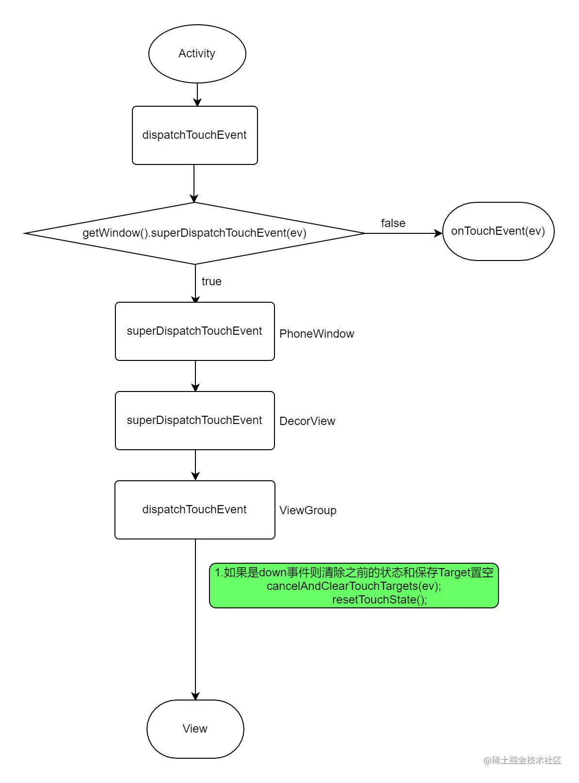
事件分发流程

安卓事件分发.png 从上图可以看出事件分发的重点在于dispatchTouchEvent

ViewGroup分析

ViewGroup的dispatchTouchEvent分析

step1:如果是新的事件则清除状态

if (actionMasked == MotionEvent.ACTION_DOWN) {
    // Throw away all previous state when starting a new touch gesture.
    // The framework may have dropped the up or cancel event for the previous gesture
    // due to an app switch, ANR, or some other state change.
    cancelAndClearTouchTargets(ev);
    resetTouchState();
}

down事件是一个时间序列的起始,清除之前的状态。重置TouchTargets 清除TouchTarget持有的View step2:是否拦截

if (actionMasked == MotionEvent.ACTION_DOWN
        || mFirstTouchTarget != null) {
    final boolean disallowIntercept = (mGroupFlags & FLAG_DISALLOW_INTERCEPT) != 0;
    if (!disallowIntercept) {
        intercepted = onInterceptTouchEvent(ev);
        ev.setAction(action); // restore action in case it was changed
    } else {
        intercepted = false;
    }
} else {
    // There are no touch targets and this action is not an initial down
    // so this view group continues to intercept touches.
    //没有触摸目标 继续拦截
    intercepted = true;
}

如果是down事件或者mFirstTouchTarget不为空,即消费了事件。则看是否有不允许拦截的flag,否则交给onInterceptTouchEvent(ev)默认返回false

public boolean onInterceptTouchEvent(MotionEvent ev) {
    if (ev.isFromSource(InputDevice.SOURCE_MOUSE)
            && ev.getAction() == MotionEvent.ACTION_DOWN
            && ev.isButtonPressed(MotionEvent.BUTTON_PRIMARY)
            && isOnScrollbarThumb(ev.getX(), ev.getY())) {
        return true;
    }
    return false;
}

step3:正常执行流程

if (!canceled && !intercepted) {
    // 找带焦点的孩子
    View childWithAccessibilityFocus = ev.isTargetAccessibilityFocus()
            ? findChildWithAccessibilityFocus() : null;
    // 如果是down事件进入下面        
    if (actionMasked == MotionEvent.ACTION_DOWN
            || (split && actionMasked == MotionEvent.ACTION_POINTER_DOWN)
            || actionMasked == MotionEvent.ACTION_HOVER_MOVE) {
        final int actionIndex = ev.getActionIndex(); // always 0 for down
        final int idBitsToAssign = split ? 1 << ev.getPointerId(actionIndex)
                : TouchTarget.ALL_POINTER_IDS;
        //清除指针id
        removePointersFromTouchTargets(idBitsToAssign);
        final int childrenCount = mChildrenCount;
        if (newTouchTarget == null && childrenCount != 0) {
            final float x = ev.getX(actionIndex);
            final float y = ev.getY(actionIndex);
            // 找到能接收事件的孩子,从头到尾找
            final ArrayList<View> preorderedList = buildTouchDispatchChildList();
            final boolean customOrder = preorderedList == null
                    && isChildrenDrawingOrderEnabled();
            final View[] children = mChildren;
            for (int i = childrenCount - 1; i >= 0; i--) {
                final int childIndex = getAndVerifyPreorderedIndex(
                        childrenCount, i, customOrder);
                final View child = getAndVerifyPreorderedView(
                        preorderedList, children, childIndex);
                // 如果孩子有焦点 会重新遍历
                if (childWithAccessibilityFocus != null) {
                    if (childWithAccessibilityFocus != child) {
                        continue;
                    }
                    childWithAccessibilityFocus = null;
                    i = childrenCount - 1;
                }
                // 过滤不能接收事件和不在手指点击范围的孩子
                // canViewReceivePointerEvent可见或者在执行动画代表能接收事件
                // isTransformedTouchPointInView判断x,y落点是否在孩子的范围内
                if (!canViewReceivePointerEvents(child)
                        || !isTransformedTouchPointInView(x, y, child, null)) {
                    ev.setTargetAccessibilityFocus(false);
                    continue;
                }
                // 从链表里面查找新的触摸目标
                newTouchTarget = getTouchTarget(child);
                if (newTouchTarget != null) {
                    // 给新的触摸目标设置指针 退出循环
                    newTouchTarget.pointerIdBits |= idBitsToAssign;
                    break;
                }
                // 重置孩子的up flag
                resetCancelNextUpFlag(child);
                // 分发转换的触摸事件
                if (dispatchTransformedTouchEvent(ev, false, child, idBitsToAssign)) {
                    // 1记录down的时间,2记录点击的孩子的index 3记录坐标
                    mLastTouchDownTime = ev.getDownTime();1
                    if (preorderedList != null) {2
                        // childIndex points into presorted list, find original index
                        for (int j = 0; j < childrenCount; j++) {
                            if (children[childIndex] == mChildren[j]) {
                                mLastTouchDownIndex = j;
                                break;
                            }
                        }
                    } else {
                        mLastTouchDownIndex = childIndex;
                    }
                    mLastTouchDownX = ev.getX();3
                    mLastTouchDownY = ev.getY();
                    // 把孩子加到触摸目标的开头
                    newTouchTarget = addTouchTarget(child, idBitsToAssign);
                    alreadyDispatchedToNewTouchTarget = true;
                    break;
                }

                // The accessibility focus didn't handle the event, so clear
                // the flag and do a normal dispatch to all children.
                ev.setTargetAccessibilityFocus(false);
            }
            if (preorderedList != null) preorderedList.clear();
        }

        if (newTouchTarget == null && mFirstTouchTarget != null) {
            // Did not find a child to receive the event.
            // Assign the pointer to the least recently added target.
            newTouchTarget = mFirstTouchTarget;
            while (newTouchTarget.next != null) {
                newTouchTarget = newTouchTarget.next;
            }
            newTouchTarget.pointerIdBits |= idBitsToAssign;
        }
    }

    // Dispatch to touch targets.
    if (mFirstTouchTarget == null) {
        // No touch targets so treat this as an ordinary view.
        handled = dispatchTransformedTouchEvent(ev, canceled, null,
                TouchTarget.ALL_POINTER_IDS);
    } else {
        // Dispatch to touch targets, excluding the new touch target if we already
        // dispatched to it.  Cancel touch targets if necessary.
        TouchTarget predecessor = null;
        TouchTarget target = mFirstTouchTarget;
       // 把事件分发到触摸目标
        while (target != null) {
            final TouchTarget next = target.next;
            if (alreadyDispatchedToNewTouchTarget && target == newTouchTarget) {
                handled = true;
            } else {
                final boolean cancelChild = resetCancelNextUpFlag(target.child)
                        || intercepted;
                if (dispatchTransformedTouchEvent(ev, cancelChild,
                        target.child, target.pointerIdBits)) {
                    handled = true;
                }
                if (cancelChild) {
                    if (predecessor == null) {
                        mFirstTouchTarget = next;
                    } else {
                        predecessor.next = next;
                    }
                    target.recycle();
                    target = next;
                    continue;
                }
            }
            predecessor = target;
            target = next;
        }
    }

    // Update list of touch targets for pointer up or cancel, if needed.
    if (canceled
            || actionMasked == MotionEvent.ACTION_UP
            || actionMasked == MotionEvent.ACTION_HOVER_MOVE) {
        resetTouchState();
    } else if (split && actionMasked == MotionEvent.ACTION_POINTER_UP) {
        final int actionIndex = ev.getActionIndex();
        final int idBitsToRemove = 1 << ev.getPointerId(actionIndex);
        removePointersFromTouchTargets(idBitsToRemove);
    }
}

if (!handled && mInputEventConsistencyVerifier != null) {
    mInputEventConsistencyVerifier.onUnhandledEvent(ev, 1);
}
return handled;

}

分发流程

    // ViewGroup
    @Override
    public boolean dispatchTouchEvent(MotionEvent ev) {
        boolean handled = false;
        if (onFilterTouchEventForSecurity(ev)) {
            final int action = ev.getAction();
            final int actionMasked = action & MotionEvent.ACTION_MASK;

            //1.
            if (actionMasked == MotionEvent.ACTION_DOWN) {
                // 在down事件开始 重置状态 重置记录的触摸目标
                cancelAndClearTouchTargets(ev);
                resetTouchState();
            }

            // 2. 检查拦截
            final boolean intercepted;
            if (actionMasked == MotionEvent.ACTION_DOWN
                    || mFirstTouchTarget != null) {
                final boolean disallowIntercept = (mGroupFlags & FLAG_DISALLOW_INTERCEPT) != 0;
                if (!disallowIntercept) {
                    intercepted = onInterceptTouchEvent(ev);
                    ev.setAction(action); // restore action in case it was changed
                } else {
                    intercepted = false;
                }
            } else {
                // 没有触摸目标
                intercepted = true;
            }


           // 3.分发事件
            final boolean canceled = resetCancelNextUpFlag(this)
                    || actionMasked == MotionEvent.ACTION_CANCEL;

            // 多点触控
            final boolean split = (mGroupFlags & FLAG_SPLIT_MOTION_EVENTS) != 0;
            TouchTarget newTouchTarget = null;
            boolean alreadyDispatchedToNewTouchTarget = false;
            if (!canceled && !intercepted) {// 非取消非拦截
                View childWithAccessibilityFocus = ev.isTargetAccessibilityFocus()
                        ? findChildWithAccessibilityFocus() : null;
                // down事件进入
                if (actionMasked == MotionEvent.ACTION_DOWN
                        || (split && actionMasked == MotionEvent.ACTION_POINTER_DOWN)
                        || actionMasked == MotionEvent.ACTION_HOVER_MOVE) {
                    final int actionIndex = ev.getActionIndex(); // always 0 for down
                    final int idBitsToAssign = split ? 1 << ev.getPointerId(actionIndex)
                            : TouchTarget.ALL_POINTER_IDS;
                    removePointersFromTouchTargets(idBitsToAssign);

                    final int childrenCount = mChildrenCount;
                    if (newTouchTarget == null && childrenCount != 0) {
                        final float x = ev.getX(actionIndex);
                        final float y = ev.getY(actionIndex);
                        // Find a child that can receive the event.
                        // Scan children from front to back.
                        final ArrayList<View> preorderedList = buildTouchDispatchChildList();
                        final boolean customOrder = preorderedList == null
                                && isChildrenDrawingOrderEnabled();
                        final View[] children = mChildren;
                        for (int i = childrenCount - 1; i >= 0; i--) {
                            // 查找触控落点的view,把事件分发给他
                            if (!canViewReceivePointerEvents(child)
                                    || !isTransformedTouchPointInView(x, y, child, null)) {
                                ev.setTargetAccessibilityFocus(false);
                                continue;
                            }

                            newTouchTarget = getTouchTarget(child);
                            if (newTouchTarget != null) {
                                // Child is already receiving touch within its bounds.
                                // Give it the new pointer in addition to the ones it is handling.
                                newTouchTarget.pointerIdBits |= idBitsToAssign;
                                break;
                            }

                            resetCancelNextUpFlag(child);
                            if (dispatchTransformedTouchEvent(ev, false, child, idBitsToAssign)) {
                                newTouchTarget = addTouchTarget(child, idBitsToAssign);
                                alreadyDispatchedToNewTouchTarget = true;
                                break;
                            }

                            ev.setTargetAccessibilityFocus(false);
                        }
                   
                    }
                    // 把找到的触摸目标加到链表
                    if (newTouchTarget == null && mFirstTouchTarget != null) {
                        while (newTouchTarget.next != null) {
                            newTouchTarget = newTouchTarget.next;
                        }
                        newTouchTarget.pointerIdBits |= idBitsToAssign;
                    }
                }
            }

            // 4. 把事件分发给触摸目标 Dispatch to touch targets.
            if (mFirstTouchTarget == null) {
                // 这一步会让ViewGroup退化成View执行dispatchTouchEvent
                handled = dispatchTransformedTouchEvent(ev, canceled, null,
                        TouchTarget.ALL_POINTER_IDS);
            } else {
                TouchTarget predecessor = null;
                TouchTarget target = mFirstTouchTarget;
                while (target != null) {
                    final TouchTarget next = target.next;
                    if (alreadyDispatchedToNewTouchTarget && target == newTouchTarget) {
                        handled = true;
                    } else {
                        final boolean cancelChild = resetCancelNextUpFlag(target.child)
                                || intercepted;
                        if (dispatchTransformedTouchEvent(ev, cancelChild,
                                target.child, target.pointerIdBits)) {
                            handled = true;
                        }
                        if (cancelChild) {
                            if (predecessor == null) {
                                mFirstTouchTarget = next;
                            } else {
                                predecessor.next = next;
                            }
                            target.recycle();
                            target = next;
                            continue;
                        }
                    }
                    predecessor = target;
                    target = next;
                }
            }

        }
        return handled;
    }

    // 5. 分发给子View
    private boolean dispatchTransformedTouchEvent(MotionEvent event, boolean cancel,
            View child, int desiredPointerIdBits) {
        final boolean handled;
        final int oldAction = event.getAction();
        // a. 处理cancel事件
        if (cancel || oldAction == MotionEvent.ACTION_CANCEL) {
            event.setAction(MotionEvent.ACTION_CANCEL);
            if (child == null) {
                handled = super.dispatchTouchEvent(event);
            } else {
                handled = child.dispatchTouchEvent(event);
            }
            event.setAction(oldAction);
            return handled;
        }

        if (child == null) {
            //b. 执行View的dispatchTouchEvent
            handled = super.dispatchTouchEvent(transformedEvent);
        } else {
            final float offsetX = mScrollX - child.mLeft;
            final float offsetY = mScrollY - child.mTop;
            transformedEvent.offsetLocation(offsetX, offsetY);
            if (! child.hasIdentityMatrix()) {
                transformedEvent.transform(child.getInverseMatrix());
            }
            // c. 分发给子View
            handled = child.dispatchTouchEvent(transformedEvent);
        }

        // Done.
        transformedEvent.recycle();// 回收池回收MotionEvent对象
        return handled;
    }

    // View
    public boolean dispatchTouchEvent(MotionEvent event) {
        if (onFilterTouchEventForSecurity(event)) {
            if ((mViewFlags & ENABLED_MASK) == ENABLED && handleScrollBarDragging(event)) {
                result = true;
            }
            // OnTouchListener.onTouch
            if (li != null && li.mOnTouchListener != null
                    && (mViewFlags & ENABLED_MASK) == ENABLED
                    && li.mOnTouchListener.onTouch(this, event)) {
                result = true;
            }
            // onTouchEvent
            if (!result && onTouchEvent(event)) {
                result = true;
            }
        }
        return result;
    }

    public boolean onTouchEvent(MotionEvent event) {
        final float x = event.getX();
        final float y = event.getY();
        final int viewFlags = mViewFlags;
        final int action = event.getAction();

        final boolean clickable = ((viewFlags & CLICKABLE) == CLICKABLE
                || (viewFlags & LONG_CLICKABLE) == LONG_CLICKABLE)
                || (viewFlags & CONTEXT_CLICKABLE) == CONTEXT_CLICKABLE;
        // a.如果enable为false 直接返回
        if ((viewFlags & ENABLED_MASK) == DISABLED) {
            if (action == MotionEvent.ACTION_UP && (mPrivateFlags & PFLAG_PRESSED) != 0) {
                setPressed(false);
            }
            mPrivateFlags3 &= ~PFLAG3_FINGER_DOWN;
            return clickable;
        }

        if (clickable || (viewFlags & TOOLTIP) == TOOLTIP) {
            switch (action) {
                case MotionEvent.ACTION_UP: // b. up事件执行performClick 内部会回调mOnClickListener.onClick

                    if (mPerformClick == null) {
                        mPerformClick = new PerformClick();
                    }
                    if (!post(mPerformClick)) {
                        performClickInternal();
                    }
                    break;

                case MotionEvent.ACTION_DOWN:
                    break;

                case MotionEvent.ACTION_CANCEL:
                    break;

                case MotionEvent.ACTION_MOVE:
                    break;
            }

            return true;
        }

        return false;
    }




// 场景1:没有子View消费任何事件 ViewGroup退化成View执行dispatchTouchEvent最终执行onTouchEvent 所以就出现 子View不消费 一级一级抛给上层消费
2021-09-07 10:17:01.889 18900-18900/com.example.testandroid I/Liuzj: MainActivity----dispatchTouchEvent:  Down
2021-09-07 10:17:01.892 18900-18900/com.example.testandroid I/Liuzj: MyLinearLayout----dispatchTouchEvent:  Down
2021-09-07 10:17:01.892 18900-18900/com.example.testandroid I/Liuzj: MyLinearLayout----onInterceptTouchEvent:  Down
2021-09-07 10:17:01.892 18900-18900/com.example.testandroid I/Liuzj: MyFrameLayout----dispatchTouchEvent:  Down
2021-09-07 10:17:01.892 18900-18900/com.example.testandroid I/Liuzj: MyFrameLayout----onInterceptTouchEvent:  Down
2021-09-07 10:17:01.893 18900-18900/com.example.testandroid I/Liuzj: MyTextView----dispatchTouchEvent:  Down
2021-09-07 10:17:01.893 18900-18900/com.example.testandroid I/Liuzj: MyTextView----onTouchEvent:  Down
2021-09-07 10:17:01.893 18900-18900/com.example.testandroid I/Liuzj: MyFrameLayout----onTouchEvent:  Down 退化为View
2021-09-07 10:17:01.893 18900-18900/com.example.testandroid I/Liuzj: MyLinearLayout----onTouchEvent:  Down 退化为View
2021-09-07 10:17:01.894 18900-18900/com.example.testandroid I/Liuzj: MainActivity----onTouchEvent:  Down 退化为View
2021-09-07 10:17:01.978 18900-18900/com.example.testandroid I/Liuzj: MainActivity----dispatchTouchEvent:  Up 没有子View消费所以DecorView变为拦截后续事件所以只有Activity处理后续事件
2021-09-07 10:17:01.979 18900-18900/com.example.testandroid I/Liuzj: MainActivity----onTouchEvent:  Up
2021-09-07 10:45:45.140 21064-21064/com.example.testandroid I/Liuzj: MainActivity----dispatchTouchEvent:  Move
2021-09-07 10:45:45.141 21064-21064/com.example.testandroid I/Liuzj: MainActivity----onTouchEvent:  Move
2021-09-07 10:45:45.360 21064-21064/com.example.testandroid I/Liuzj: MainActivity----dispatchTouchEvent:  Move
2021-09-07 10:45:45.361 21064-21064/com.example.testandroid I/Liuzj: MainActivity----onTouchEvent:  Move
2021-09-07 10:45:45.377 21064-21064/com.example.testandroid I/Liuzj: MainActivity----dispatchTouchEvent:  Move
2021-09-07 10:45:45.377 21064-21064/com.example.testandroid I/Liuzj: MainActivity----onTouchEvent:  Move
2021-09-07 10:45:45.393 21064-21064/com.example.testandroid I/Liuzj: MainActivity----dispatchTouchEvent:  Move
2021-09-07 10:45:45.393 21064-21064/com.example.testandroid I/Liuzj: MainActivity----onTouchEvent:  Move
2021-09-07 10:45:45.410 21064-21064/com.example.testandroid I/Liuzj: MainActivity----dispatchTouchEvent:  Move
2021-09-07 10:45:45.410 21064-21064/com.example.testandroid I/Liuzj: MainActivity----onTouchEvent:  Move
2021-09-07 10:45:45.427 21064-21064/com.example.testandroid I/Liuzj: MainActivity----dispatchTouchEvent:  Move
2021-09-07 10:45:45.427 21064-21064/com.example.testandroid I/Liuzj: MainActivity----onTouchEvent:  Move
2021-09-07 10:45:45.525 21064-21064/com.example.testandroid I/Liuzj: MainActivity----dispatchTouchEvent:  Move
2021-09-07 10:45:45.525 21064-21064/com.example.testandroid I/Liuzj: MainActivity----onTouchEvent:  Move
2021-09-07 10:45:45.542 21064-21064/com.example.testandroid I/Liuzj: MainActivity----dispatchTouchEvent:  Move
2021-09-07 10:45:45.542 21064-21064/com.example.testandroid I/Liuzj: MainActivity----onTouchEvent:  Move
2021-09-07 10:45:45.664 21064-21064/com.example.testandroid I/Liuzj: MainActivity----dispatchTouchEvent:  Up
2021-09-07 10:45:45.664 21064-21064/com.example.testandroid I/Liuzj: MainActivity----onTouchEvent:  Up

// 场景2 子View消费Down事件 由于有子View消费事件所以TouchTarget不会空 所以后续事件都可以分发
2021-09-07 10:47:55.919 21271-21271/com.example.testandroid I/Liuzj: MainActivity----dispatchTouchEvent:  Down
2021-09-07 10:47:55.922 21271-21271/com.example.testandroid I/Liuzj: MyLinearLayout----dispatchTouchEvent:  Down
2021-09-07 10:47:55.923 21271-21271/com.example.testandroid I/Liuzj: MyLinearLayout----onInterceptTouchEvent:  Down
2021-09-07 10:47:55.923 21271-21271/com.example.testandroid I/Liuzj: MyFrameLayout----dispatchTouchEvent:  Down
2021-09-07 10:47:55.923 21271-21271/com.example.testandroid I/Liuzj: MyFrameLayout----onInterceptTouchEvent:  Down
2021-09-07 10:47:55.924 21271-21271/com.example.testandroid I/Liuzj: MyTextView----dispatchTouchEvent:  Down
2021-09-07 10:47:55.924 21271-21271/com.example.testandroid I/Liuzj: MyTextView----onTouchEvent:  Down
2021-09-07 10:47:56.269 21271-21271/com.example.testandroid I/Liuzj: MainActivity----dispatchTouchEvent:  Move
2021-09-07 10:47:56.271 21271-21271/com.example.testandroid I/Liuzj: MyLinearLayout----dispatchTouchEvent:  Move
2021-09-07 10:47:56.271 21271-21271/com.example.testandroid I/Liuzj: MyLinearLayout----onInterceptTouchEvent:  Move
2021-09-07 10:47:56.271 21271-21271/com.example.testandroid I/Liuzj: MyFrameLayout----dispatchTouchEvent:  Move
2021-09-07 10:47:56.272 21271-21271/com.example.testandroid I/Liuzj: MyFrameLayout----onInterceptTouchEvent:  Move
2021-09-07 10:47:56.272 21271-21271/com.example.testandroid I/Liuzj: MyTextView----dispatchTouchEvent:  Move
2021-09-07 10:47:56.272 21271-21271/com.example.testandroid I/Liuzj: MyTextView----onTouchEvent:  Move
2021-09-07 10:47:56.273 21271-21271/com.example.testandroid I/Liuzj: MainActivity----onTouchEvent:  Move
2021-09-07 10:47:56.890 21271-21271/com.example.testandroid I/Liuzj: MainActivity----dispatchTouchEvent:  Move
2021-09-07 10:47:56.890 21271-21271/com.example.testandroid I/Liuzj: MyLinearLayout----dispatchTouchEvent:  Move
2021-09-07 10:47:56.891 21271-21271/com.example.testandroid I/Liuzj: MyLinearLayout----onInterceptTouchEvent:  Move
2021-09-07 10:47:56.891 21271-21271/com.example.testandroid I/Liuzj: MyFrameLayout----dispatchTouchEvent:  Move
2021-09-07 10:47:56.891 21271-21271/com.example.testandroid I/Liuzj: MyFrameLayout----onInterceptTouchEvent:  Move
2021-09-07 10:47:56.891 21271-21271/com.example.testandroid I/Liuzj: MyTextView----dispatchTouchEvent:  Move
2021-09-07 10:47:56.891 21271-21271/com.example.testandroid I/Liuzj: MyTextView----onTouchEvent:  Move
2021-09-07 10:47:56.891 21271-21271/com.example.testandroid I/Liuzj: MainActivity----onTouchEvent:  Move
2021-09-07 10:47:56.911 21271-21271/com.example.testandroid I/Liuzj: MainActivity----dispatchTouchEvent:  Move
2021-09-07 10:47:56.911 21271-21271/com.example.testandroid I/Liuzj: MyLinearLayout----dispatchTouchEvent:  Move
2021-09-07 10:47:56.911 21271-21271/com.example.testandroid I/Liuzj: MyLinearLayout----onInterceptTouchEvent:  Move
2021-09-07 10:47:56.911 21271-21271/com.example.testandroid I/Liuzj: MyFrameLayout----dispatchTouchEvent:  Move
2021-09-07 10:47:56.912 21271-21271/com.example.testandroid I/Liuzj: MyFrameLayout----onInterceptTouchEvent:  Move
2021-09-07 10:47:56.912 21271-21271/com.example.testandroid I/Liuzj: MyTextView----dispatchTouchEvent:  Move
2021-09-07 10:47:56.912 21271-21271/com.example.testandroid I/Liuzj: MyTextView----onTouchEvent:  Move
2021-09-07 10:47:56.912 21271-21271/com.example.testandroid I/Liuzj: MainActivity----onTouchEvent:  Move
2021-09-07 10:47:56.928 21271-21271/com.example.testandroid I/Liuzj: MainActivity----dispatchTouchEvent:  Up
2021-09-07 10:47:56.929 21271-21271/com.example.testandroid I/Liuzj: MyLinearLayout----dispatchTouchEvent:  Up
2021-09-07 10:47:56.929 21271-21271/com.example.testandroid I/Liuzj: MyLinearLayout----onInterceptTouchEvent:  Up
2021-09-07 10:47:56.929 21271-21271/com.example.testandroid I/Liuzj: MyFrameLayout----dispatchTouchEvent:  Up
2021-09-07 10:47:56.929 21271-21271/com.example.testandroid I/Liuzj: MyFrameLayout----onInterceptTouchEvent:  Up
2021-09-07 10:47:56.929 21271-21271/com.example.testandroid I/Liuzj: MyTextView----dispatchTouchEvent:  Up
2021-09-07 10:47:56.929 21271-21271/com.example.testandroid I/Liuzj: MyTextView----onTouchEvent:  Up
2021-09-07 10:47:56.930 21271-21271/com.example.testandroid I/Liuzj: MainActivity----onTouchEvent:  Up

    

关于TouchTarget

www.jianshu.com/p/5951ebdd2…