如何阅读 ECMAScripts pecification (总结)

463 阅读1分钟

总结自 How to Read the ECMAScript Specification (timothygu.me)

前言

Javascript 引擎依照 ES 规范实现。 规范描述了语法、运行时语义,APIs 等。不包括宿主提供得api、如何加载等。最新规范官方地址:ECMAScript® 2022 Language Specification (tc39.es)

Runtime semantic

规范用类似伪代码但更准确的方式,描述算法步骤。

A sample set of algorithm steps are:

    1.  Let a be 1.

    2.  Let b be a + a.

    3.  If b is 2, then

        1.  Hooray! Arithmetics isnt broken.

    4.  Else

        1.  Boo!

Abstract operations (抽象方法)

 When `Boolean` is called with argument `value`, the following steps are taken:

 1. Let `b` be ! ToBoolean(value)
 2. ...

以上的 ToBoolean 就是抽象方法。

抽象方法类似函数接受输入、输出。但不暴露给 JavaScript 代码,只是用来为了用来描述描述算法时,减少重复描述。

[[this]] 符号

  1. 表示 Recordfield

    规范中用 Record 是指 key-value 集合,类似 C 语言的结构体。 只存在于 ES 规范中。

  2. 表示 JavaScirpt Object 的内部插槽

    不能被 JavaScirpt 代码访问。例如 `O`.[[Prototype]].

  3. 表示 JavaScirpt Object 的内部方法

    如函数的call方法。 例如 F.[[Call]](`V`, `argumentsList`).

?! 符号

前置知识,每个 runtime semantic 都会返回一个 Completion Record。其中又分为 normal completionabrupt completionECMAScript® 2022 Language Specification (tc39.es)

? 确保要调用的抽象操作,最后拿到的是 normal completion[[value]]。即如果抽象操作抛出异常,这里的算法步骤也终止。

! 即明确表示抽象操作一定不会抛异常。

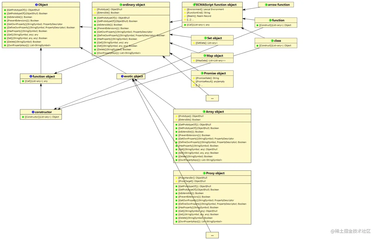
JavaScript 对象

分为原始对象和异变对象,直接上类图:

JavaScript-Object.jpeg

实践

作者后面还带读者分析了3个规范算法的例子,有兴趣请前往阅读。How to Read the ECMAScript Specification (timothygu.me)

参考资料

How to Read the ECMAScript Specification (timothygu.me)

ECMAScript® 2022 Language Specification (tc39.es)