weak实现原理和销毁原理

589 阅读7分钟

weak内部实现比较复杂,首先它是一张散列表,散列表中又包含了自旋锁、引用计数、弱引用表.

我们先来看一下,下面的代码

NSObject __weak *test1 = [[NSObject alloc] init];
NSLog(@"test1: %@", test1);
    
NSObject *temp = [[NSObject alloc] init];
NSObject __weak *test2 = temp;
NSLog(@"test2: %@", test2);

打印:
test1: (null)
test2: <NSObject: 0x6000017204f0>

我们思考一下,为什直接给weak赋值会立马释放,而当用一个临时变量来赋值就能取到值了呢? 简单来说是因为weak本身没有强引用,如果直接赋值那么值会立马释放掉,而用临时变量赋值,因为临时变量持有了值,所以在当前作用域中,值没有被释放。

那么weak的赋值是如何实现的呢?

我们在赋值处,打一个断点,开启Debug的汇编模式 16307998424995.jpg 可以看到赋值那里应该是执行的objc_initWeak方法 16307999778650.jpg 下一个符号断点,我们可以找到该方法所属的库 16308001064602.jpg 发现这个也在objc的源码中,关于源码获取请看Runtime底层探究部分,这里我们直接进入源码查看

objc_initWeak(id *location, id newObj)
{
    if (!newObj) {
        *location = nil;
        return nil;
    }
    return storeWeak<DontHaveOld, DoHaveNew, DoCrashIfDeallocating>
        (location, (objc_object*)newObj);
}

很显然,我们要到storeWeak中去查看

storeWeak(id *location, objc_object *newObj)
{
    assert(haveOld  ||  haveNew);
    if (!haveNew) assert(newObj == nil);

    Class previouslyInitializedClass = nil;
    id oldObj;
    SideTable *oldTable;
    SideTable *newTable;

在这里我们看到了有2个SideTable和一个id类型,这个SidTable是什么呢?

struct SideTable {
    spinlock_t slock;//自旋锁
    RefcountMap refcnts;//引用计数Map
    weak_table_t weak_table;//weak表,这个后面用到了再看

    SideTable() {
        memset(&weak_table, 0, sizeof(weak_table));
    }

    ~SideTable() {
        _objc_fatal("Do not delete SideTable.");
    }

继续回去看我们的源码

// Clean up old value, if any.
// 如果存在旧值,清除旧值
if (haveOld) {
    weak_unregister_no_lock(&oldTable->weak_table, oldObj, location);
}
// Assign new value, if any.
// 如果存在新值,赋值新值
if (haveNew) {
    newObj = (objc_object *)
        weak_register_no_lock(&newTable->weak_table, (id)newObj, location, 
                              crashIfDeallocating);
    // weak_register_no_lock returns nil if weak store should be rejected
    // weak_register_no_lock方法,如果拒绝如果应拒绝weak存储,则返回nil
    // Set is-weakly-referenced bit in refcount table.
    // 设置弱引用位(is-weakly-referenced bit)到引用计数表
    if (newObj  &&  !newObj->isTaggedPointer()) {
        newObj->setWeaklyReferenced_nolock();
    }

    // Do not set *location anywhere else. That would introduce a race.
    *location = (id)newObj;
}
else {
    // No new value. The storage is not changed.
    // 没有新值。存储空间不变。
}

通过这部分源码注释,我们可以大胆的猜想一下。新值是否就是我们要付给weak的值,那么旧值是否就是weak原来的值。我觉得这个可能性还是挺大的。那里我们进去看一下,先看新值的存储吧。

新值存储

进入weak_register_no_lock

/** 
 * Registers a new (object, weak pointer) pair. Creates a new weak
 * object entry if it does not exist.
 * 登记一个新的键值对(key:object对象,value:weak指针)。如果原来不存在,那么创建一个新的
 * @param weak_table The global weak table.全局的weak表,这里的weak_table对应我们上面的newTable里的weak_table
 * @param referent The object pointed to by the weak reference. weak指针指向的对象
 * @param referrer The weak pointer address.weak指针的地址
 */
id 
weak_register_no_lock(weak_table_t *weak_table, id referent_id, 
                      id *referrer_id, bool crashIfDeallocating)
{

看到方法注释,这证明我们的猜想基本上是正确的了。好了,进去看一实现

// ensure that the referenced object is viable 确保引用的对象是可用的
bool deallocating;
if (!referent->ISA()->hasCustomRR()) {
    deallocating = referent->rootIsDeallocating();
}
else {
    BOOL (*allowsWeakReference)(objc_object *, SEL) = 
        (BOOL(*)(objc_object *, SEL))
        object_getMethodImplementation((id)referent, 
                                       SEL_allowsWeakReference);
    if ((IMP)allowsWeakReference == _objc_msgForward) {
        return nil;
    }
    deallocating =
        ! (*allowsWeakReference)(referent, SEL_allowsWeakReference);
}

if (deallocating) {
    if (crashIfDeallocating) {
        _objc_fatal("Cannot form weak reference to instance (%p) of "
                    "class %s. It is possible that this object was "
                    "over-released, or is in the process of deallocation.",
                    (void*)referent, object_getClassName((id)referent));
        // 无法形成弱引用对,这个对象可能已经释放或正在deallocation
    } else {
        return nil;
    }
}

结合注释和错误提示我们可以知道,存储的时候,会先判断对象本身是否可以,已经释放或正在释放中的都不会进行存储了。继续看,这里就是存储weak与对象关系的地方了,基于方法名和注释,大致猜测了一下流程,

// now remember it and where it is being stored 记录它和它的存储位置
    weak_entry_t *entry;
    // weak_table是弱引用表,referent是weak要引用的对象,这里应该是获取weak_entry_t,如果存在那么添加记录
    if ((entry = weak_entry_for_referent(weak_table, referent))) {
        append_referrer(entry, referrer);
    } 
    else {
        // 如果不存在,new一个weak_entry_t
        weak_entry_t new_entry(referent, referrer);
        // 处理weak_table是否需要扩容
        weak_grow_maybe(weak_table);
        // 插入weak_entry_t到weak_table
        weak_entry_insert(weak_table, &new_entry);
    }

    // Do not set *referrer. objc_storeWeak() requires that the 
    // value not change.
    // 如果value没有改变,不需要更新存储

    return referent_id;

到这里我们就需要,看一下weak_table的结构了,通过注释可以知道,有全局的弱引用表,其中以对象的地址为key,以数组为value,存储着该对象的所有弱引用weak_entry_t

/**
 * The global weak references table. Stores object ids as keys,
 * and weak_entry_t structs as their values.
 */
struct weak_table_t {
    weak_entry_t *weak_entries;
    size_t    num_entries;
    uintptr_t mask;
    uintptr_t max_hash_displacement;
};

weak_table结构清楚了,我们看一下怎样从weak_table获取weak_entry_t

static weak_entry_t *
weak_entry_for_referent(weak_table_t *weak_table, objc_object *referent)
{
    assert(referent);

    weak_entry_t *weak_entries = weak_table->weak_entries;

    if (!weak_entries) return nil;
    size_t begin = hash_pointer(referent) & weak_table->mask;
    size_t index = begin;
    size_t hash_displacement = 0;
    while (weak_table->weak_entries[index].referent != referent) {
        index = (index+1) & weak_table->mask;
        if (index == begin) bad_weak_table(weak_table->weak_entries);
        hash_displacement++;
        if (hash_displacement > weak_table->max_hash_displacement) {
            return nil;
        }
    }
    return &weak_table->weak_entries[index];
}

从begin和index计算和了可以知道,这是在进行哈希计算,所以可以证明weak_table是一张哈希表。这个获取方法就是,根据对象和哈希函数计算出对应的index,然后从表中取出对应的weak_entry_t,找不到返回nil。 再看append_referrer(entry, referrer);

/** 
 * Add the given referrer to set of weak pointers in this entry.
 * Does not perform duplicate checking (b/c weak pointers are never
 * added to a set twice). 
 *
 * @param entry The entry holding the set of weak pointers. 
 * @param new_referrer The new weak pointer to be added. 要添加的新弱指针
 */
static void append_referrer(weak_entry_t *entry, objc_object **new_referrer)
{
    if (! entry->out_of_line()) {
        // Try to insert inline.
        for (size_t i = 0; i < WEAK_INLINE_COUNT; i++) {
            if (entry->inline_referrers[i] == nil) {
                entry->inline_referrers[i] = new_referrer;
                return;
            }
        }

        // Couldn't insert inline. Allocate out of line.
        weak_referrer_t *new_referrers = (weak_referrer_t *)
            calloc(WEAK_INLINE_COUNT, sizeof(weak_referrer_t));
        // This constructed table is invalid, but grow_refs_and_insert
        // will fix it and rehash it.
        for (size_t i = 0; i < WEAK_INLINE_COUNT; i++) {
            new_referrers[i] = entry->inline_referrers[i];
        }
        entry->referrers = new_referrers;
        entry->num_refs = WEAK_INLINE_COUNT;
        entry->out_of_line_ness = REFERRERS_OUT_OF_LINE;
        entry->mask = WEAK_INLINE_COUNT-1;
        entry->max_hash_displacement = 0;
    }

    assert(entry->out_of_line());

    if (entry->num_refs >= TABLE_SIZE(entry) * 3/4) {
        return grow_refs_and_insert(entry, new_referrer);
    }
    size_t begin = w_hash_pointer(new_referrer) & (entry->mask);
    size_t index = begin;
    size_t hash_displacement = 0;
    while (entry->referrers[index] != nil) {
        hash_displacement++;
        index = (index+1) & entry->mask;
        if (index == begin) bad_weak_table(entry);
    }
    if (hash_displacement > entry->max_hash_displacement) {
        entry->max_hash_displacement = hash_displacement;
    }
    weak_referrer_t &ref = entry->referrers[index];
    ref = new_referrer;
    entry->num_refs++;
}

这块简单来说就是把新的新弱引用指针,添加到对象对应的weak_entry_t里的一个记录数组中。

旧值释放

现在我们来看一下旧值释放部分

void
weak_unregister_no_lock(weak_table_t *weak_table, id referent_id, 
                        id *referrer_id)
{
    objc_object *referent = (objc_object *)referent_id;
    objc_object **referrer = (objc_object **)referrer_id;

    weak_entry_t *entry;

    if (!referent) return;
    
    if ((entry = weak_entry_for_referent(weak_table, referent))) {
    // 移除指向旧值的当前弱指针记录
        remove_referrer(entry, referrer);
        bool empty = true;
        if (entry->out_of_line()  &&  entry->num_refs != 0) {
            empty = false;
        }
        else {
            for (size_t i = 0; i < WEAK_INLINE_COUNT; i++) {
                if (entry->inline_referrers[i]) {
                    empty = false; 
                    break;
                }
            }
        }

        if (empty) {
            weak_entry_remove(weak_table, entry);
        }
    }

    // Do not set *referrer = nil. objc_storeWeak() requires that the 
    // value not change.
}

static void remove_referrer(weak_entry_t *entry, objc_object **old_referrer)
{
    if (! entry->out_of_line()) {
        for (size_t i = 0; i < WEAK_INLINE_COUNT; i++) {
            if (entry->inline_referrers[i] == old_referrer) {
                entry->inline_referrers[i] = nil;
                return;
            }
        }
        _objc_inform("Attempted to unregister unknown __weak variable "
                     "at %p. This is probably incorrect use of "
                     "objc_storeWeak() and objc_loadWeak(). "
                     "Break on objc_weak_error to debug.\n", 
                     old_referrer);
        objc_weak_error();
        return;
    }

    size_t begin = w_hash_pointer(old_referrer) & (entry->mask);
    size_t index = begin;
    size_t hash_displacement = 0;
    while (entry->referrers[index] != old_referrer) {
        index = (index+1) & entry->mask;
        if (index == begin) bad_weak_table(entry);
        hash_displacement++;
        if (hash_displacement > entry->max_hash_displacement) {
            _objc_inform("Attempted to unregister unknown __weak variable "
                         "at %p. This is probably incorrect use of "
                         "objc_storeWeak() and objc_loadWeak(). "
                         "Break on objc_weak_error to debug.\n", 
                         old_referrer);
            objc_weak_error();
            return;
        }
    }
    entry->referrers[index] = nil;
    entry->num_refs--;
}

结合我们上面新值添加分析,出来的结果,这里的操作很容易理解的,先根据旧值,从weak_table中找到旧值对应的weak_entry_t,然后从weak_entry_t把弱引用指针从数组中移除就好了。

dealloc

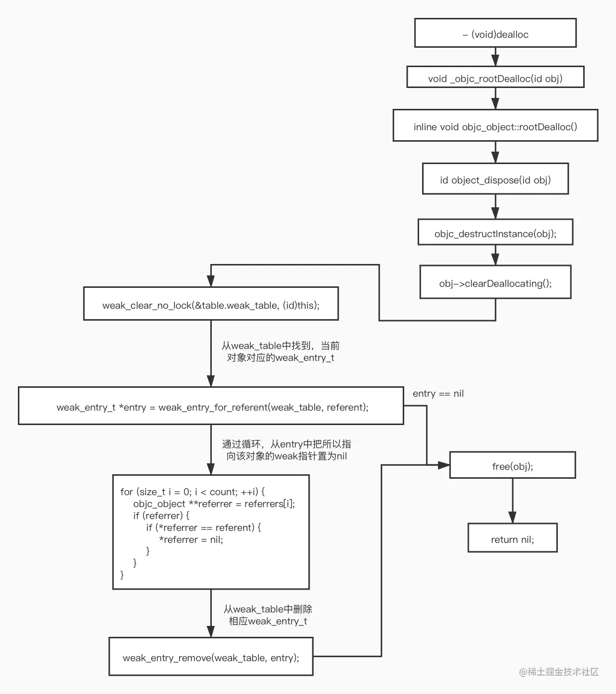
我们知道当弱引用对象释放后,所有的弱引用都会变成nil,这个是如何实现的呢?我们先查找源码的dealloc,然后依次深入- (void)dealloc->void _objc_rootDealloc(id obj)->inline void objc_object::rootDealloc()->id object_dispose(id obj)

- (void)dealloc {
    _objc_rootDealloc(self);
}

void
_objc_rootDealloc(id obj)
{
    assert(obj);

    obj->rootDealloc();
}

inline void
objc_object::rootDealloc()
{
    if (isTaggedPointer()) return;  // fixme necessary?

    if (fastpath(isa.nonpointer  &&  
                 !isa.weakly_referenced  &&  
                 !isa.has_assoc  &&  
                 !isa.has_cxx_dtor  &&  
                 !isa.has_sidetable_rc))
    {
        assert(!sidetable_present());
        free(this);
    } 
    else {
        object_dispose((id)this);
    }
}

id 
object_dispose(id obj)
{
    if (!obj) return nil;
    // 销毁实例而不释放内存
    objc_destructInstance(obj);    
    // 释放内存
    free(obj);

    return nil;
}

所以weak的释放,可能在objc_destructInstance(obj);

void *objc_destructInstance(id obj) 
{
    if (obj) {
        // Read all of the flags at once for performance.
        bool cxx = obj->hasCxxDtor();
        bool assoc = obj->hasAssociatedObjects();

        // This order is important.
        if (cxx) object_cxxDestruct(obj);
        if (assoc) _object_remove_assocations(obj);
        obj->clearDeallocating();
    }

    return obj;
}

inline void 
objc_object::clearDeallocating()
{
    if (slowpath(!isa.nonpointer)) {
        // Slow path for raw pointer isa.
        sidetable_clearDeallocating();
    }
    else if (slowpath(isa.weakly_referenced  ||  isa.has_sidetable_rc)) {
        // Slow path for non-pointer isa with weak refs and/or side table data.
        clearDeallocating_slow();
    }

    assert(!sidetable_present());
}

void 
objc_object::sidetable_clearDeallocating()
{
    SideTable& table = SideTables()[this];

    // clear any weak table items
    // clear extra retain count and deallocating bit
    // (fixme warn or abort if extra retain count == 0 ?)
    table.lock();
    RefcountMap::iterator it = table.refcnts.find(this);
    if (it != table.refcnts.end()) {
        if (it->second & SIDE_TABLE_WEAKLY_REFERENCED) {
            weak_clear_no_lock(&table.weak_table, (id)this);
        }
        table.refcnts.erase(it);
    }
    table.unlock();
}

这里我们一步步找到了weak_clear_no_lock(&table.weak_table, (id)this);

void 
weak_clear_no_lock(weak_table_t *weak_table, id referent_id) 
{
    objc_object *referent = (objc_object *)referent_id;
    // 找到weak_entry_t
    weak_entry_t *entry = weak_entry_for_referent(weak_table, referent);
    if (entry == nil) {
        /// XXX shouldn't happen, but does with mismatched CF/objc
        //printf("XXX no entry for clear deallocating %p\n", referent);
        return;
    }

    // zero out references
    weak_referrer_t *referrers;
    size_t count;
    
    if (entry->out_of_line()) {
        referrers = entry->referrers;
        count = TABLE_SIZE(entry);
    } 
    else {
        referrers = entry->inline_referrers;
        count = WEAK_INLINE_COUNT;
    }
    // 通过循环,把所以指向该对象的weak指针置为nil
    for (size_t i = 0; i < count; ++i) {
        objc_object **referrer = referrers[i];
        if (referrer) {
            if (*referrer == referent) {
                *referrer = nil;
            }
            else if (*referrer) {
                _objc_inform("__weak variable at %p holds %p instead of %p. "
                             "This is probably incorrect use of "
                             "objc_storeWeak() and objc_loadWeak(). "
                             "Break on objc_weak_error to debug.\n", 
                             referrer, (void*)*referrer, (void*)referent);
                objc_weak_error();
            }
        }
    }
    
    weak_entry_remove(weak_table, entry);
}

看到了吧,从weak_table中找到当前对象对应的weak_entry_t,然后for循环遍历weak_entry_t中存储弱引用指针的数组referrers,把里面全部的weak指针指向置为nil,最后从weak_table中删除相应weak_entry_t

weak相关的数据关系图

16308086234341.jpg

weak负责过程图

未命名文件.jpg

dealloc中weak的处理流程图

未命名文件-2.jpg