首页
沸点
课程
数据标注
HOT
AI Coding
更多
直播
活动
APP
插件
直播
活动
APP
插件
搜索历史
清空
创作者中心
写文章
发沸点
写笔记
写代码
草稿箱
创作灵感
查看更多
登录
注册
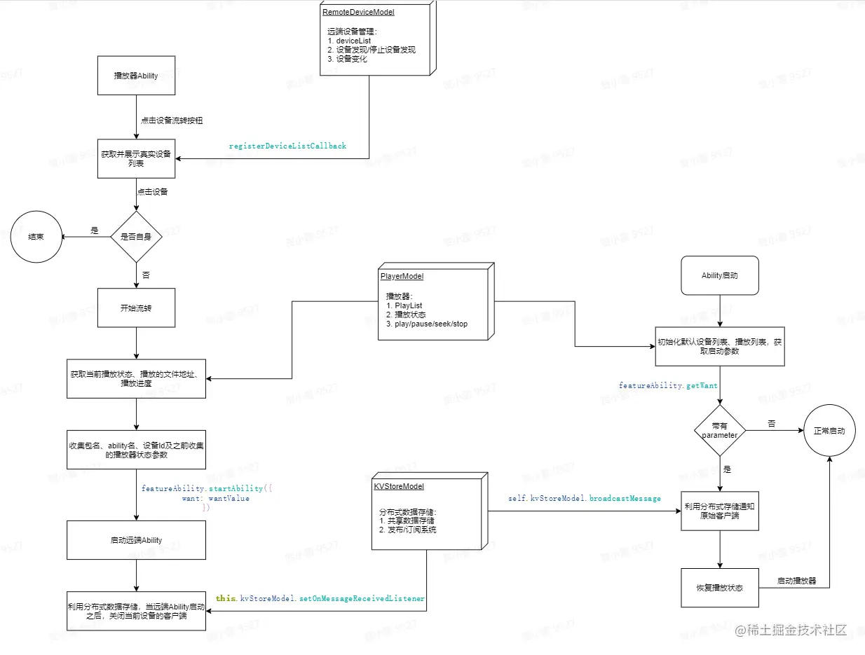
openharmony流转实现
Hquestion
2021-09-03
468
阅读1分钟
JsDistributedMusicPlayer跨设备同步播放实现
Hquestion
前端菜鸟工程师 @博泰
7
文章
5.0k
阅读
3
粉丝
目录
收起