阿里p8撰写470 页《全栈性能测试修炼宝典》PDF文档,不愧是大佬

294 阅读3分钟

阿里p8撰写470 页《全栈性能测试修炼宝典》PDF文档,不愧是大佬

前言

目前,软件测试已在IT行业获得更多的认可和接受,越来越多的人进入到这个行业。但今天的软件测试已今非昔比,主要体现在这个行业对从业人员的要求越来越高,特别是性能测试领域,性能测试方案制定、测试脚本开发与增强、场景执行与监控、结果的分析定位与瓶颈的优化越来越受企业重视。本书是讲解性能测试的一部好书,体现了性能测试的精髓,体现了性能测试的流程,更重点突出性能测试的监控与瓶颈分析定位,从硬件、操作系统、数据库、中间件等各方面结合实际案例进行了讲解。无论你是刚进入性能测试行业还是已在这个领域小有所成,都值得拥有。

阿里p8撰写470 页《全栈性能测试修炼宝典》PDF文档,不愧是大佬

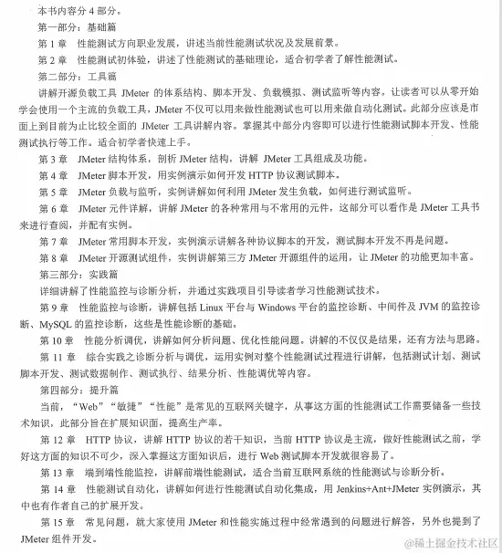
《全栈性能测试修炼宝典》PDF文档

第一部分:基础篇
帮助初学者或想踏入这个行业的工程师迅速了解除工具以外的性能测试的真实本质。去伪求真,使读者能够把握性能测试要点和难点及职业规划有进一步的认识。不管你是内行还是外行,读完后必有所获。

阿里p8撰写470 页《全栈性能测试修炼宝典》PDF文档,不愧是大佬

第二部分:工具篇
可当JMeter工具书来进行查阅,是市面上目前为止比较全面的JMeter讲解工具。学会热门的负载工具JMeter,对各种常见协议的性能测试工作(包括自动化测试) 测试脚本不用愁。

阿里p8撰写470 页《全栈性能测试修炼宝典》PDF文档,不愧是大佬

第三部分:实践篇
可学到Linux、Windows平台的性能监控、诊断分析;炼就火眼金睛,见微知著的技能;性能问题快速定位。
适合中高级性能测试工程师阅读,掌握性能分析方法,学会如何调优,了解当前的性能调优手法。
可跟书中实例操作,掌握性能测试整个过程,包括需求分析、测试计划、脚本开发、测试数据制作、测试执行、测试结果诊断分析、性能调优整个过程,真正能够开始进行性能测试工作。

阿里p8撰写470 页《全栈性能测试修炼宝典》PDF文档,不愧是大佬

第四部分:提升篇
性能测试自动化(Jenkins+Ant+JMeter),能够很方便地实现性能测试回归。提高产率,更少的人力,更低的功耗,更高的生产率;老板怎么爱你都不算多。
另外,前端的性能表现会直接影响到客户体验,前端性能测试也将成为新的性能点,读者可以更深层地了解此方面的知识。

阿里p8撰写470 页《全栈性能测试修炼宝典》PDF文档,不愧是大佬

书本目录

阿里p8撰写470 页《全栈性能测试修炼宝典》PDF文档,不愧是大佬

总结

机会只垂青有准备的人,这是一个靠本事的社会。有时候,你之所以发展得不好,不是因为没有机遇,而是因为你没有准备好,导致机遇与你擦肩而过。如果你想要学习,什么时候开始都不晚,而不是瞻前顾后,你只要用尽全力,剩下的就交给时间!

大家有需要上面提及的《全栈性能测试修炼宝典》PDF文档,你们的转发点赞是小编创作的动力。