Vue

171 阅读4分钟

安装

引入Vue

CDN方法

对于制作原型或学习,你可以这样使用最新版本:

<script src="https://cdn.jsdelivr.net/npm/vue@2.6.14/dist/vue.js"></script>

对于生产环境,我们推荐链接到一个明确的版本号和构建文件,以避免新版本造成的不可预期的破坏:

<script src="https://cdn.jsdelivr.net/npm/vue@2.6.14"></script>

如果你使用原生 ES Modules,这里也有一个兼容 ES Module 的构建文件:

<script type="module">
  import Vue from 'https://cdn.jsdelivr.net/npm/vue@2.6.14/dist/vue.esm.browser.js'
</script>

你可以在 cdn.jsdelivr.net/npm/vue 浏览 NPM 包的源代码。

版本区别

UMDCommonJSES Module (基于构建工具使用)ES Module (直接用于浏览器)
完整版vue.jsvue.common.jsvue.esm.jsvue.esm.browser.js
只包含运行时版vue.runtime.jsvue.runtime.common.jsvue.runtime.esm.js-
完整版 (生产环境)vue.min.js--vue.esm.browser.min.js
只包含运行时版 (生产环境)vue.runtime.min.js---

术语介绍

  • 完整版:同时包含编译器和运行时的版本。

  • 编译器:用来将模板字符串编译成为 JavaScript 渲染函数的代码。

  • 运行时:用来创建 Vue 实例、渲染并处理虚拟 DOM 等的代码。基本上就是除去编译器的其它一切。

  • UMD:UMD 版本可以通过 <script> 标签直接用在浏览器中。jsDelivr CDN 的 cdn.jsdelivr.net/npm/vue@2.6… 默认文件就是运行时 + 编译器的 UMD 版本 (vue.js)。

  • CommonJS:CommonJS 版本用来配合老的打包工具比如 Browserifywebpack 1。这些打包工具的默认文件 (pkg.main) 是只包含运行时的 CommonJS 版本 (vue.runtime.common.js)。

  • ES Module:从 2.6 开始 Vue 会提供两个 ES Modules (ESM) 构建文件:

    • 为打包工具提供的 ESM:为诸如 webpack 2Rollup 提供的现代打包工具。ESM 格式被设计为可以被静态分析,所以打包工具可以利用这一点来进行“tree-shaking”并将用不到的代码排除出最终的包。为这些打包工具提供的默认文件 (pkg.module) 是只有运行时的 ES Module 构建 (vue.runtime.esm.js)。

    • 为浏览器提供的 ESM (2.6+):用于在现代浏览器中通过 <script type="module"> 直接导入。

介绍

vue.js 是什么

Vue (读音 /vjuː/,类似于 view) 是一套用于构建用户界面的渐进式框架。与其它大型框架不同的是,Vue 被设计为可以自底向上逐层应用。Vue 的核心库只关注视图层,不仅易于上手,还便于与第三方库或既有项目整合。另一方面,当与现代化的工具链以及各种支持类库结合使用时,Vue 也完全能够为复杂的单页应用提供驱动。

声明式渲染

Vue.js 的核心是一个允许采用简洁的模板语法来声明式地将数据渲染进 DOM 的系统:

<div id="app">
  {{ message }}
</div>
var app = new Vue({
  el: '#app',
  data: {
    message: 'Hello Vue!'
  }
})

数据和 DOM 已经被建立了关联,所有东西都是响应式的。更新message可以实时更新html的值。

常见指令

v-if

切换元素的显示:

<div id="app-3">
  <p v-if="seen">现在你看到我了</p>
</div>
var app3 = new Vue({
  el: '#app-3',
  data: {
    seen: true
  }
})

v-bind

可以与属性挂载:

<div id="app-2">
  <span v-bind:title="message">
    鼠标悬停几秒钟查看此处动态绑定的提示信息!
  </span>
</div>
var app2 = new Vue({
  el: '#app-2',
  data: {
    message: '页面加载于 ' + new Date().toLocaleString()
  }
})

v-on

为了让用户和你的应用进行交互,我们可以用 v-on 指令添加一个事件监听器,通过它调用在 Vue 实例中定义的方法:

<div id="app-5">
  <p>{{ message }}</p>
  <button v-on:click="reverseMessage">反转消息</button>
</div>
var app5 = new Vue({
  el: '#app-5',
  data: {
    message: 'Hello Vue.js!'
  },
  methods: {
    reverseMessage: function () {
      this.message = this.message.split('').reverse().join('')
    }
  }
})

v-for

遍历数组:

<div id="app-4">
  <ol>
    <li v-for="todo in todos">
      {{ todo.text }}
    </li>
  </ol>
</div>
var app4 = new Vue({
  el: '#app-4',
  data: {
    todos: [
      { text: '学习 JavaScript' },
      { text: '学习 Vue' },
      { text: '整个牛项目' }
    ]
  }
})

一个复杂的例子

<div id="app-7">
  <ol>
    <todo-item
      v-for="item in groceryList"
      v-bind:todo="item"
      v-bind:key="item.id"
    ></todo-item>
  </ol>
</div>
Vue.component('todo-item', {
  props: ['todo'],
  template: '<li>{{ todo.text }}</li>'
})

var app7 = new Vue({
  el: '#app-7',
  data: {
    groceryList: [
      { id: 0, text: '蔬菜' },
      { id: 1, text: '奶酪' },
      { id: 2, text: '随便其它什么人吃的东西' }
    ]
  }
})

其中注意 必须使用v-bind:todo='item'不能使用todo=‘item’,第二种会解析为字符串。

Vue实例

创建一个Vue实例

通过Vue函数创建实例:

var vm = new Vue({
  // 选项
})

数据与方法

当一个 Vue 实例被创建时,它将 data 对象中的所有的 property 加入到 Vue 的响应式系统中。当这些 property 的值发生改变时,视图将会产生“响应”,即匹配更新为新的值。

var data = { a: 1 }

// 该对象被加入到一个 Vue 实例中
var vm = new Vue({
  data: data
})

vm.a == data.a // => true

// 设置 property 也会影响到原始数据
vm.a = 2
data.a // => 2

// ……反之亦然
data.a = 3
vm.a // => 3

Vue 实例还暴露了一些有用的实例 property 与方法。它们都有前缀 $,以便与用户定义的 property 区分开来。例如:

var data = { a: 1 }
var vm = new Vue({
  el: '#example',
  data: data
})

vm.$data === data // => true
vm.$el === document.getElementById('example') // => true

// $watch 是一个实例方法
vm.$watch('a', function (newValue, oldValue) {
  // 这个回调将在 `vm.a` 改变后调用
})

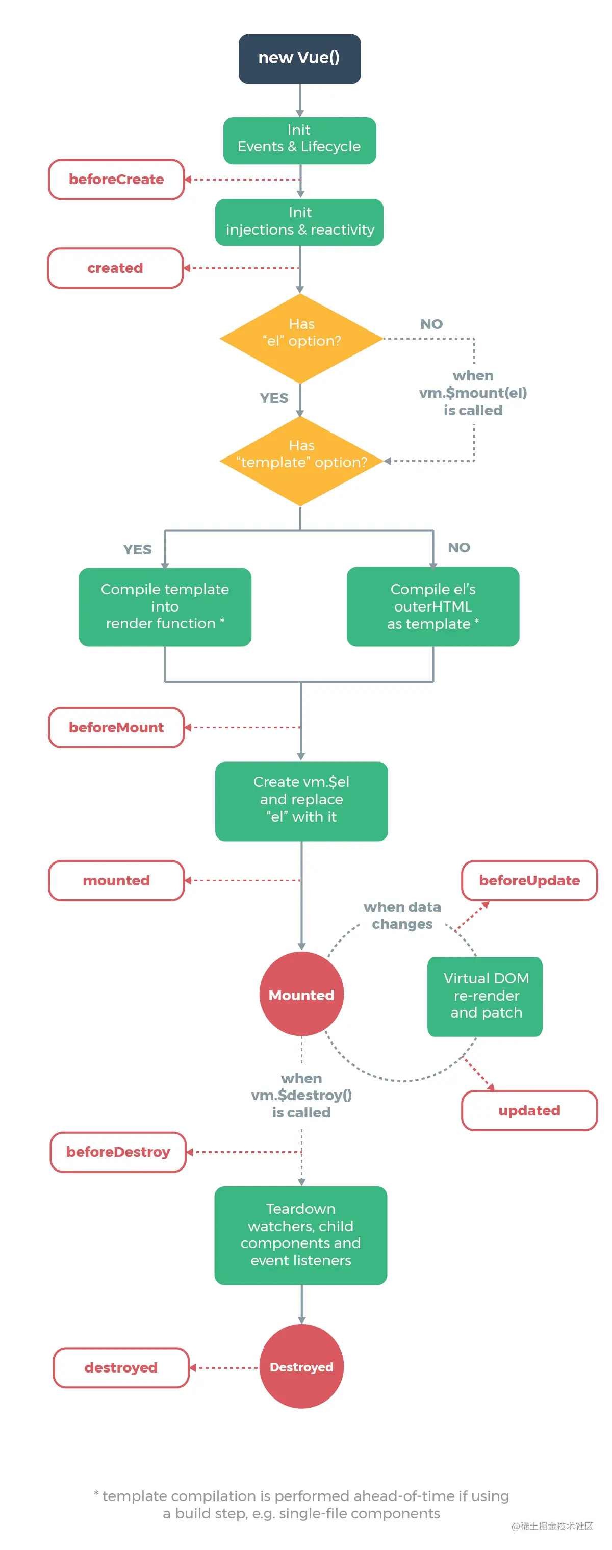
生命周期钩子

每个 Vue 实例在被创建时都要经过一系列的初始化过程——例如,需要设置数据监听、编译模板、将实例挂载到 DOM 并在数据变化时更新 DOM 等。同时在这个过程中也会运行一些叫做生命周期钩子的函数,这给了用户在不同阶段添加自己的代码的机会。

比如 created 钩子可以用来在一个实例被创建之后执行代码:

new Vue({
  data: {
    a: 1
  },
  created: function () {
    // `this` 指向 vm 实例
    console.log('a is: ' + this.a)
  }
})
// => "a is: 1"
Vue 实例生命周期