消息队列学习

186 阅读2分钟

应用场景

异步、削峰、解耦,三点一定烂熟于心

例:电商购物

graph TD
下单 --> 支付
支付 --> 优惠券
优惠券 --> 积分
积分 --> 短信
短信 --> 结束

异步解耦:

实际流程可能更长,不可能真的等几秒十几秒下一单,因此我们需要同时做这些事。也就是异步

至于异步为什么不适用多线程?

订单流程,经理扣积分,扣优惠券,发短信,扣库存等等业务,要调用这么多的接口,流程每次加减一个步骤要修改接口的调用还需要重新发布系统,耦合度过高,问题排查困难。

graph TD
下单 --> 支付
支付 --> MQ发送消息
MQ发送消息 --> 优惠券
MQ发送消息 --> 积分
MQ发送消息 --> 短信
MQ发送消息 --> 结束

支付成功的消息告诉别的系统,他们收到了去处理,你只用走完自己的流程,把自己的消息发出去,那后面要接入什么系统都很简单,直接订阅你发送的支付成功消息,你发布支付成功的消息,新系统负责监听

削峰

秒杀活动00 :00的时候流量疯狂怼进来,服务器中RedisMySQL各自的承受能力都不一样,全部流量照单全收肯定有问题,很可能会挂掉。

因此可以把请求放到队列里面,至于每秒消费多少请求,就看自己的服务器处理能力,你能处理5000QPS你就消费这么多,可能会比正常的慢一点,但是不至于打挂服务器,等流量高峰下去了,你的服务也就没压力了。

消息队列缺点

系统复杂性

简单的一个系统,接入一个中间件在那,要去维护他,使用的过程中要考虑各种问题,比如消息重复消费消息丢失消息的顺序消费等等。

数据一致性

下单的服务自己保证自己的逻辑成功处理了,成功发了消息,但是优惠券系统,积分系统等等这么多系统,他们成功失败不能确定

所有的服务都成功才能算这一次下单是成功的,那怎么才能保证数据一致性呢?

分布式事务:把下单,优惠券,积分。。。都放在一个事务里面一样,要成功一起成功,要失败一起失败。

可用性

消息队列mq挂了就不可用了。

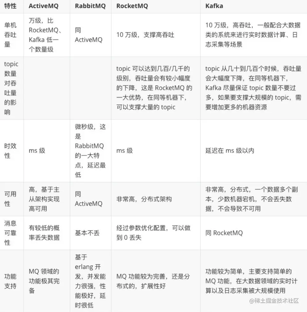
技术选型: Kafka、RocketMQ

image.png