Vue:Axios异步通信

1,316 阅读2分钟

一、什么是Axios

Axios是一个开源的可以用在浏览器端和Node JS的异步通信框架, 它的主要作用就是实现AJAX异步通信,其功能特点如下:

从浏览器中创建XMLHttpRequests

从node.js创建http请求

支持Promise API[JS中链式编程]

拦截请求和响应

转换请求数据和响应数据

取消请求

自动转换JSON数据

客户端支持防御XSRF(跨站请求伪造)

GitHub:github.com/axios/axios

中文文档:www.axios-js.com/

二、为什么要使用Axios

由于Vue.js是一个视图层框架并且作者(尤雨溪) 严格准守SoC(关注度分离原则)所以Vue.js并不包含AJAX的通信功能, 为了解决通信问题, 作者单独开发了一个名为vue-resource的插件, 不过在进入2.0版本以后停止了对该插件的维护并推荐了Axios框架。少用jQuery, 因为它操作Dom太频繁。

三、第一个Axios应用程序

1、模拟JSON数据

{
  "name": "isabella",
  "url": "https://www.baidu.com/",
  "page": 1,
  "isNonProfit": true,
  "address": {
    "street": "留下街道",
    "city": "杭州",
    "country": "中国"
  },
  "links": [
    {
      "name": "bilibili",
      "url": "https://space.bilibili.com/95256449"
    },
    {
      "name": "狂神说Java",
      "url": "https://blog.kuangstudy.com"
    },
    {
      "name": "百度",
      "url": "https://www.baidu.com/"
    }
  ]
}

2、测试代码

<!DOCTYPE html>
<html lang="en" xmlns:v-bind="http://www.w3.org/1999/xhtml">
<head>
    <meta charset="UTF-8">
    <title>Title</title>
    <!--v-cloak 解决闪烁问题-->
    <style>
        [v-cloak]{
            display: none;
        }
    </style>
</head>
<body>
<div id="vue">
    <div>地名:{{info.name}}</div>
    <div>地址:{{info.address.country}}--{{info.address.city}}--{{info.address.street}}</div>
    <div>链接:<a v-bind:href="info.url">点我</a> </div>
</div><!--引入js文件-->
<script src="https://cdn.jsdelivr.net/npm/vue@2.5.21/dist/vue.min.js"></script>
<script src="https://unpkg.com/axios/dist/axios.min.js"></script>
<script type="text/javascript">
    var vm = new Vue({
        el:"#vue",
        //data:属性:vm
        data(){// data 方法
            return{
                info:{
                    name:null,
                    address:{
                        street:null,
                        city:null,
                        country:null
                    },
                    url:null
                }
            }
        },
        mounted(){//钩子函数 链式编程 ES6新特性
            axios.get('../data.json').then(response=>(this.info=response.data));
        }
    });
</script>
</body>
</html>

注意:1.在这里使用了v-bind将a:href的属性值与Vue实例中的数据进行绑定。

2.使用axios框架的get方法请求Ajax并自动将数据封装进了Vue实例的数据对象中。

3.在data中的数据结构必须和Ajax响应回来的数据格式匹配。

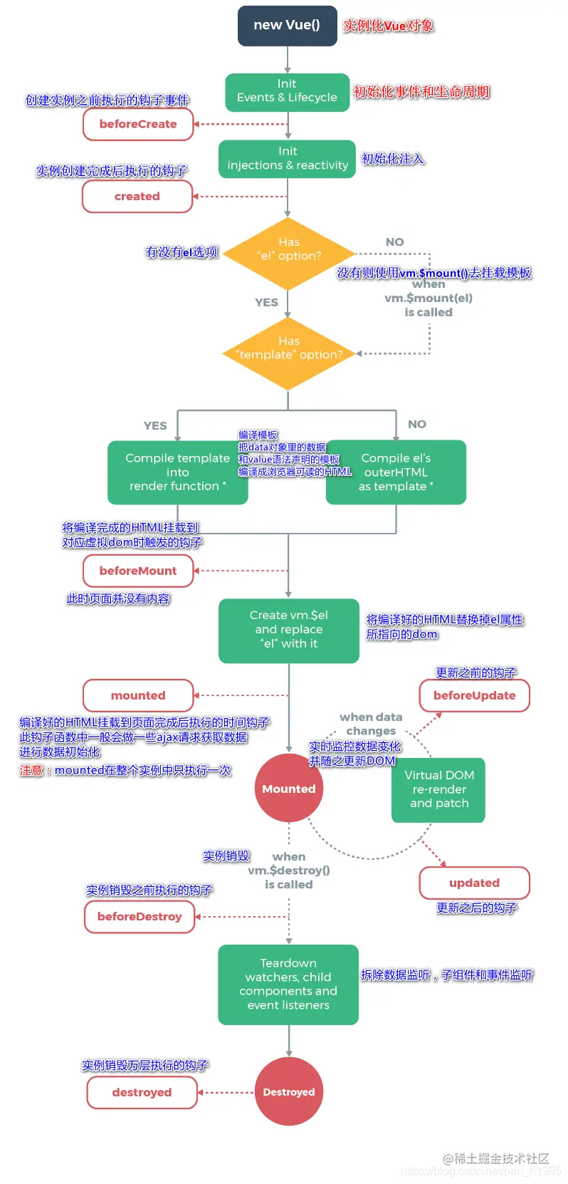
四、Vue的生命周期

官方文档:cn.vuejs.org/v2/guide/in…生命周期图示 img

Vue实例有一个完整的生命周期,也就是从开始创建初女台化数据、编译模板、挂载DOM、渲染一更新一渲染、卸载等一系列过程,我们称这是Vue的生命周期。通俗说就是Vue实例从创建到销毁的过程,就是生命周期。

在Vue的整个生命周期中,它提供了一系列的事件,可以让我们在事件触发时注册JS方法,可以让我们用自己注册的JS方法控制整个大局,在这些事件响应方法中的this直接指向的是Vue的实例。