性能优化篇

100 阅读3分钟

互联网是如何运作的!

image.png

image.png

基本过程

  • 通过过DNS查询找到对应的IP地址
  • TCP3次握手建立连接
  • 发送HTTP请求
  • 服务器处理请求并返回HTTP 响应
  • 浏览器解析渲染页面
  • 断开结束。 image.png

参考: 10分钟带你了解互联网是如何运作的!

知识点补充

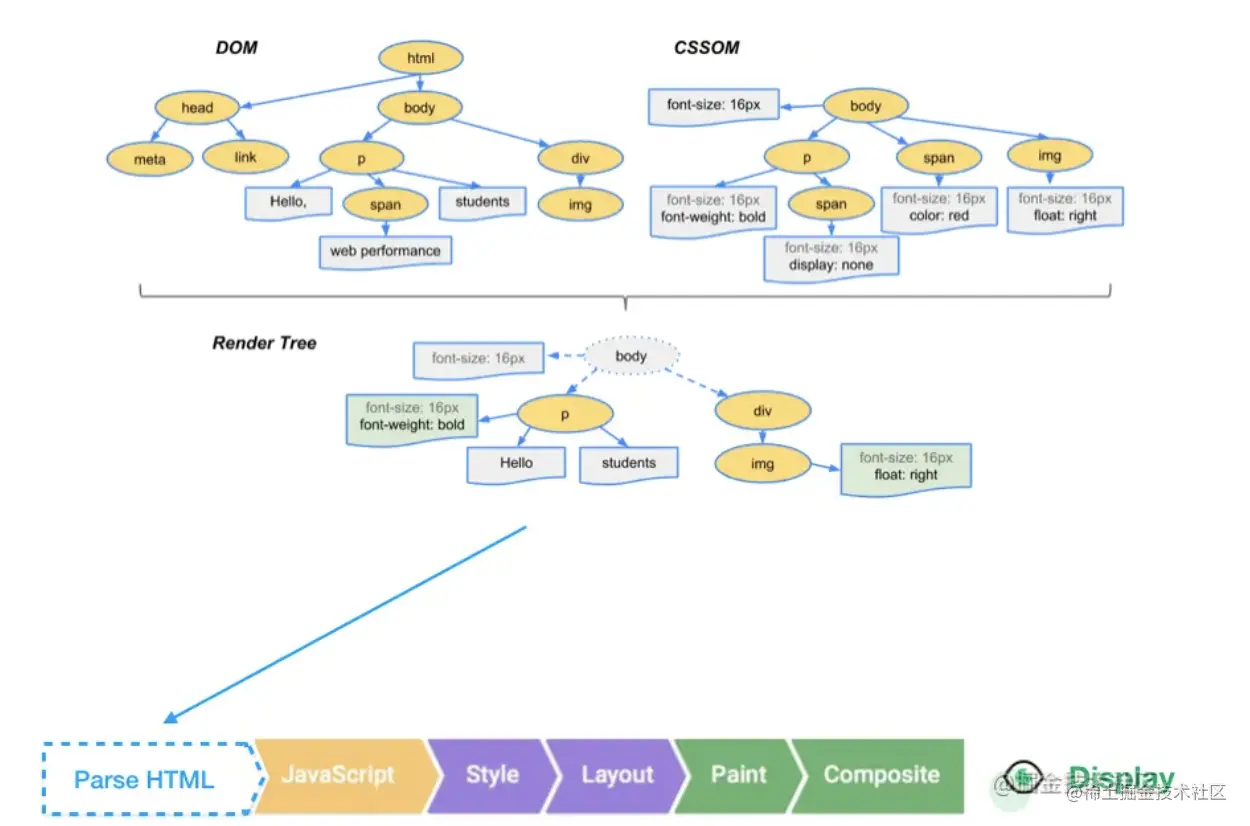
浏览器渲染过程

WechatIMG493.png 当渲染首屏时浏览器分别解析 HTML 与 CSS 文件,生成文档对象模型(DOM)与 CSS 对象模型(CSSOM);合并 DOM 与 CSSOM 成为渲染树(Render Tree);计算样式( Style);计算每个节点在屏幕中的精确位置与大小(Layout);将渲染树按照上一步计算出的位置绘制到图层上(Paint);渲染引擎合成所有图层最终人眼可见(Composite Layers)。 Composite Layers:chrome渲染引擎合成的图像层

如果改变页面布局,则是先通过 JS 更新 DOM 再经历计算样式到合成图像这个过程。如果仅仅是非几何变化(颜色、visibility、transform),则可以跳过布局步骤。

概念解释:

WechatIMG494.png

性能优化

  • webpack打包的依赖分析图
  • lighthouse给出的OpportunitiesDiagnostics WechatIMG514.png
  • performance性能面板 WechatIMG495.png
  • memory分析内存等

重排与重绘

简而言之

  • 重排包括Recalculate Style、Layout、Update Layer Tree 等渲染类型事件
  • 重绘步骤包括 Paint 和 Composite。

WechatIMG496.png

由于计算布局需要大量时间,重排的开销远大于重绘,在达到相同效果的情况下,我们需要尽量避免重排。

  • 举个例子,如果 display: none 和 visibility: hidden 都能满足需求,那么后者更优。\
  • 举个案列
    在如图动画Demo中,饼图显示动画的绘制过程中渲染(重排)占据的大部分的比重,结合代码我们发现原因:循环中多次在刚给 DOM 更新样式位置后,立即通过 offsetTop 获取 DOM 位置。这样的操作会强制启动重排,因为浏览器并不清楚上一个循环内 DOM 有没有改变位置,必须立即重新布局才能计算 DOM 位置。 针对这个问题,我们的优化方案是将 offsetTop 替换成 style.top,后者虽然取的是上一帧动画的元素位置,但并不影响计算下一帧动画位置,省去了重排获取位置的过程,减少了不必要的重排。

我们对比一下优化前后的报告:

WechatIMG497.png

常用解决方法:

减少http请求

image.png

名词解释:

  • Queueing: 在请求队列中的时间。
  • Stalled: 从TCP 连接建立完成,到真正可以传输数据之间的时间差,此时间包括代理协商时间。
  • Proxy negotiation: 与代理服务器连接进行协商所花费的时间。
  • DNS Lookup: 执行DNS查找所花费的时间,页面上的每个不同的域都需要进行DNS查找。
  • Initial Connection / Connecting: 建立连接所花费的时间,包括TCP握手/重试和协商SSL。
  • SSL: 完成SSL握手所花费的时间。
  • Request sent: 发出网络请求所花费的时间,通常为一毫秒的时间。
  • Waiting(TFFB): TFFB 是发出页面请求到接收到应答数据第一个字节的时间。
  • Content Download: 接收响应数据所花费的时间。

从这个例子可以看出,真正下载数据的时间占比为 13.05 / 204.16 = 6.39%,文件越小,这个比例越小,文件越大,比例就越高。这就是为什么要建议将多个小文件合并为一个大文件,从而减少 HTTP 请求次数的原因。

为静态资源提供缓存

对于不常改变的静态资源比如说css、image等可以进行缓存,打开ngnix配置文件,把缓存配上(这里粗暴把js和css缓存了,实际项目根据实际需要配置缓存) uuuu.png

image.png

避免大量的网络负载

Avoid enormous network payloads 

  • 预加载&&延迟加载
  • base64图片
  • 图片压缩

内存泄露