Android 系统架构

139 阅读1分钟

1. Android 系统架构

  • 应用层(System Apps)
  • 应用框架层(Java API Framework)
  • 系统运行库层(Native)
  • 硬件抽象层(HAL)
  • Linux 内核层(Linux Kernel)

image.png

image.png

应用框架层

image.png

image.png

image.png

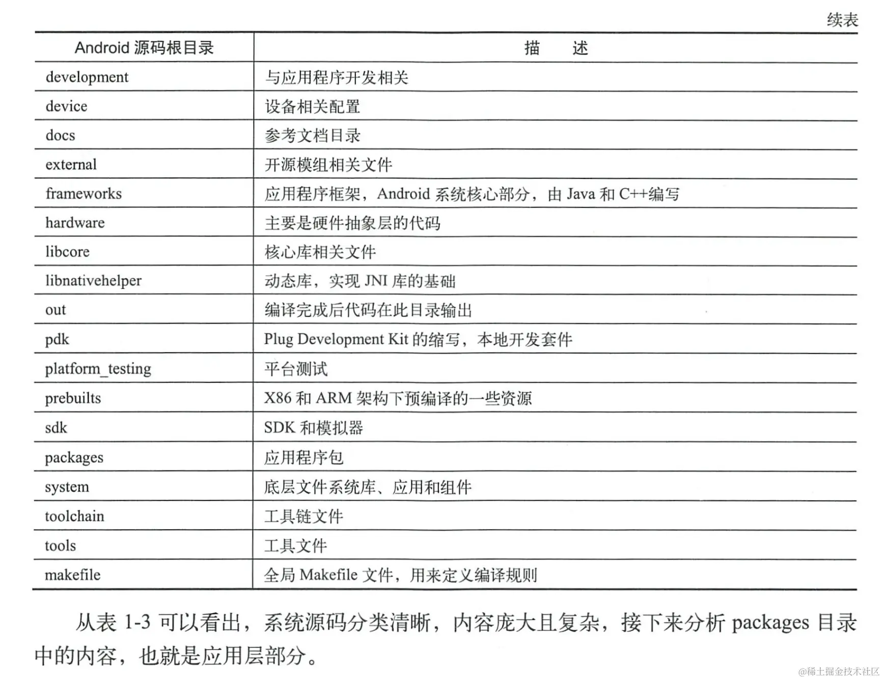
2. Android 系统源码目录

2.1 整体结构

image.png

image.png

2.2 应用层部分

image.png

image.png

2.3 应用框架层部分

image.png

2.4 C/C++ 程序库部分

image.png

image.png

3. 源码阅读

cs.android.com/