财务生成报表软件只需要一个就够了

180 阅读2分钟

相信每到月末,季末,年末,财务人员加班做报表已经是家常便饭了,那么作为一个财务人员,你做报表的第一反应是用什么软件,大多数脑海里想到都是Excel。当然我不会读心术,只是我刚开始做财务报表的时候也是用Excel来做,Excel好处是在大学的时候已经会用了,但是做财务报表有时候还是很崩溃的,Excel一遇到数据量大的时候就容易崩溃,导致我做到一半的报表又要重新做,还有Excel展现效果太单调,做完的报表领导不满意,又要重做。

 

后来,一位财务总监告诉我做财务报表用Smartbi可以大大提高工作效率,原来花一天的工作,通过这报表软件几小时就能完成,展现形式多样,数据可视化效果好,简单来说很符合领导的审美。

 

通过下载Smartbi的Excel插件就可以在Excel中使用报表软件,而且Smartbi一站式大数据分析工具定位于前端数据分析,具有报表、查询、分析、仪表盘、APP等功能,可以满足各种数据分析应用需求,如大数据分析、自助分析、地图分析、指挥大屏幕、企业报表平台等等。

 

在Smartbi插件中点击工具栏的 模板 按钮

excel插件.png 

进入“新建报表”界面,界面分为三部分:报表模板分组、报表模板选择区、操作按钮,如图:

 

 excel作图.png

 

就可以找到报表模板,轻松的自动生成报表软件了。

 

Smartbi充分融合了国内外财务报表软件的优势,提供了从数据采集、数据加工处理、数据存储、数据分析、数据可视化于一体的完整解决方案,创造性地将各种“重科技”轻量化,使用户可以更加直观简便地获取信息、探索知识、共享知识。从本质上讲,Smartbi是一体化的、最适合中国国情的财务报表软件。

 

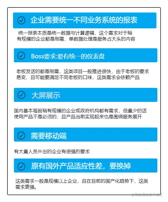
报表软件优势.png

 

Smartbi对业务人员自主探索数据的需求有着深刻的理解,所以Smartbi又是一款将“业务人员做数据分析”诠释到极致的商业智能工具。他简捷易用,无需培训就可以上手,拖拖拽拽就可以设计出自己需要的业务分析报表,特别符合中国人的操作习惯。