封笔之作!阿里P8手写的Java高手是怎样练成的原理方法与实践笔记

189 阅读2分钟

前言

Java是世界上第一个100%不依赖操作系统平台、面向对象的编程语言。在从发布、发展到成熟、壮大的20多年里,Java如同 一颗冉冉升起的耀眼明星,迅速超越C和C++,独占鳌头,成为软件开发最广泛应用的编程语言之一。恭贺你选择了Java,感谢你翻开这本书,它可以作为启迪你Java编程概念的向导、打开通往Java技术宝库的“金钥匙”。这无疑会使你与Java结下不解之缘,成为掌握和拥有Java技术大家庭中的一员。

封笔之作!阿里P8手写的Java高手是怎样练成的原理方法与实践笔记

内容目录展示:

本书分为五部分,共23章。

封笔之作!阿里P8手写的Java高手是怎样练成的原理方法与实践笔记

因为这本书足足有23个章节1045页,所以下面会给大家只展示部分内容,需要获取的小伙伴可以直接转发+关注后**点击这里,获得文档领取方式**

第一部分新手 上路,共5章:

第1章介绍Java的基础知识,

封笔之作!阿里P8手写的Java高手是怎样练成的原理方法与实践笔记

封笔之作!阿里P8手写的Java高手是怎样练成的原理方法与实践笔记

封笔之作!阿里P8手写的Java高手是怎样练成的原理方法与实践笔记

第2章介绍Java编程相关的内容,

封笔之作!阿里P8手写的Java高手是怎样练成的原理方法与实践笔记

封笔之作!阿里P8手写的Java高手是怎样练成的原理方法与实践笔记

第3章讨论新手须知的类和对象,

封笔之作!阿里P8手写的Java高手是怎样练成的原理方法与实践笔记

封笔之作!阿里P8手写的Java高手是怎样练成的原理方法与实践笔记

第4章阐述控制语句相关知识,

封笔之作!阿里P8手写的Java高手是怎样练成的原理方法与实践笔记

封笔之作!阿里P8手写的Java高手是怎样练成的原理方法与实践笔记

封笔之作!阿里P8手写的Java高手是怎样练成的原理方法与实践笔记

第5章介绍数据控制和质量保证的基础内容,引导初学者为学习Java编程打好基础。

封笔之作!阿里P8手写的Java高手是怎样练成的原理方法与实践笔记

第二部分告别菜鸟, 共4章:

第6章详细介绍类和对象,

封笔之作!阿里P8手写的Java高手是怎样练成的原理方法与实践笔记

封笔之作!阿里P8手写的Java高手是怎样练成的原理方法与实践笔记

封笔之作!阿里P8手写的Java高手是怎样练成的原理方法与实践笔记

第7章讨论了继承,

封笔之作!阿里P8手写的Java高手是怎样练成的原理方法与实践笔记

封笔之作!阿里P8手写的Java高手是怎样练成的原理方法与实践笔记

封笔之作!阿里P8手写的Java高手是怎样练成的原理方法与实践笔记

第8章介绍多态的用法,

封笔之作!阿里P8手写的Java高手是怎样练成的原理方法与实践笔记

封笔之作!阿里P8手写的Java高手是怎样练成的原理方法与实践笔记

第9章阐述接口相关内容,主要讨论面向对象编程的本质概念和技术。

封笔之作!阿里P8手写的Java高手是怎样练成的原理方法与实践笔记

第三部分Java提高, 共6章:

第10章细谈数组,

封笔之作!阿里P8手写的Java高手是怎样练成的原理方法与实践笔记

封笔之作!阿里P8手写的Java高手是怎样练成的原理方法与实践笔记

第11章深入介绍字符串,

封笔之作!阿里P8手写的Java高手是怎样练成的原理方法与实践笔记

封笔之作!阿里P8手写的Java高手是怎样练成的原理方法与实践笔记

封笔之作!阿里P8手写的Java高手是怎样练成的原理方法与实践笔记

第12章揭秘异常处理,

封笔之作!阿里P8手写的Java高手是怎样练成的原理方法与实践笔记

封笔之作!阿里P8手写的Java高手是怎样练成的原理方法与实践笔记

封笔之作!阿里P8手写的Java高手是怎样练成的原理方法与实践笔记

第13章 介绍高手掌握的更多OOP技术,

封笔之作!阿里P8手写的Java高手是怎样练成的原理方法与实践笔记

封笔之作!阿里P8手写的Java高手是怎样练成的原理方法与实践笔记

封笔之作!阿里P8手写的Java高手是怎样练成的原理方法与实践笔记

第14章介绍高手须知的集合类,

封笔之作!阿里P8手写的Java高手是怎样练成的原理方法与实践笔记

封笔之作!阿里P8手写的Java高手是怎样练成的原理方法与实践笔记

第15章阐述多线程相关内容,深入介绍Java的其他重要编程概念和技术。

封笔之作!阿里P8手写的Java高手是怎样练成的原理方法与实践笔记

封笔之作!阿里P8手写的Java高手是怎样练成的原理方法与实践笔记

封笔之作!阿里P8手写的Java高手是怎样练成的原理方法与实践笔记

第四部分GUI和多 媒体编程,共5章:

第16章 介绍GUI相关内容,

封笔之作!阿里P8手写的Java高手是怎样练成的原理方法与实践笔记

封笔之作!阿里P8手写的Java高手是怎样练成的原理方法与实践笔记

封笔之作!阿里P8手写的Java高手是怎样练成的原理方法与实践笔记

第17章介绍GUI组件布局安排组件位 置和显示风格,

封笔之作!阿里P8手写的Java高手是怎样练成的原理方法与实践笔记

封笔之作!阿里P8手写的Java高手是怎样练成的原理方法与实践笔记

封笔之作!阿里P8手写的Java高手是怎样练成的原理方法与实践笔记

封笔之作!阿里P8手写的Java高手是怎样练成的原理方法与实践笔记

第18章说明更多组件和事件处理,

封笔之作!阿里P8手写的Java高手是怎样练成的原理方法与实践笔记

封笔之作!阿里P8手写的Java高手是怎样练成的原理方法与实践笔记

第19章 揭秘事件处理那些事儿,

封笔之作!阿里P8手写的Java高手是怎样练成的原理方法与实践笔记

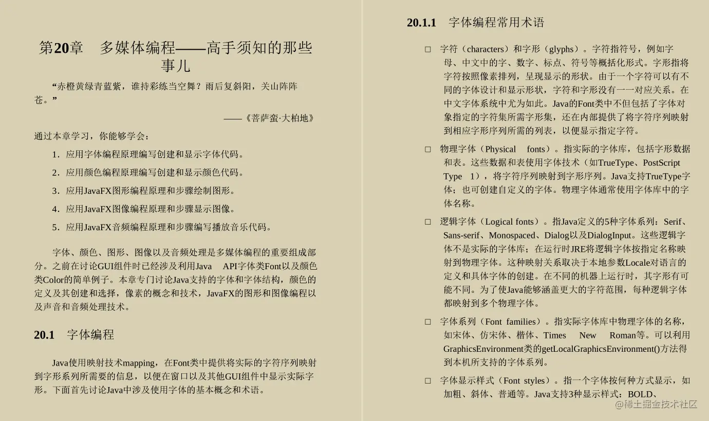
第20章 介绍多媒体编程,引导读者走进Java,包括图形、图像、字体、颜色以及音频播放多媒体编程世界。

封笔之作!阿里P8手写的Java高手是怎样练成的原理方法与实践笔记

封笔之作!阿里P8手写的Java高手是怎样练成的原理方法与实践笔记

第五部分高手进阶- 数据流处理和编程, 共3章:

第21章介绍文件I/O,

封笔之作!阿里P8手写的Java高手是怎样练成的原理方法与实践笔记

封笔之作!阿里P8手写的Java高手是怎样练成的原理方法与实践笔记

封笔之作!阿里P8手写的Java高手是怎样练成的原理方法与实践笔记

第22章说明数据库编程,

封笔之作!阿里P8手写的Java高手是怎样练成的原理方法与实践笔记

封笔之作!阿里P8手写的Java高手是怎样练成的原理方法与实践笔记

封笔之作!阿里P8手写的Java高手是怎样练成的原理方法与实践笔记

第23章阐述网络编程,使读者成为Java编程和实战项目开发技术的高手。

封笔之作!阿里P8手写的Java高手是怎样练成的原理方法与实践笔记

封笔之作!阿里P8手写的Java高手是怎样练成的原理方法与实践笔记

封笔之作!阿里P8手写的Java高手是怎样练成的原理方法与实践笔记

如何获取?

转发+关注后**点击这里,获得文档领取方式**