浅析机器学习工作流Kubflow Pipelines

3,134 阅读8分钟

这是我参与8月更文挑战的第29天,活动详情查看:8月更文挑战

Kubeflow

Kubeflow 简述

Kubeflow项目是基于容器和Kubernetes构建,旨在为数据科学家、机器学习工程师、系统运维人员提供面向机器学习业务的敏捷部署、开发、训练、发布和管理平台。它利用了云原生技术的优势,让用户更快速、方便的部署、使用和管理当前最流行的机器学习软件。

Kubeflow集成了很多领域的开源项目,比如Jupyter、TF Serving、Katib、Fairing、Argo等。可以针对机器学习的不同阶段:数据预处理、模型训练、模型预测、服务管理等进行管理。只要安装了Kubernetes,可以在本地、机房、云环境中部署。

kubeflow架构图.svg

Kubeflow的核心组件

kubeflow-机器学习各个阶段.webp

如上图展示了工业上机器学习的整体流程,从数据采集,验证,到模型训练再到服务发布等。而图中的每一个小组件都是Kubeflow中包含的。可见,kubeflow的野心之大,同时另一方面也表达了它的功能之强。以下为每个组件的简介:

  • Jupyter: 创建和管理多用户交互式Jupyter notebooks
  • Tensorflow/PyTorch: 当前主要支持的机器学习引擎
  • Seldon: 提供在 Kubernetes 上对机器学习模型的部署
  • TF-Serving: 提供对 Tensorflow 模型的在线部署,支持版本控制及无需停止线上服务切换模型等功能
  • Argo: 基于 Kubernetes 的工作流引擎
  • Pipelines: 是一个基于Argo实现了面向机器学习场景的工作流项目,提供机器学习流程的创建、编排调度和管理,还提供了一个Web UI
  • Ambassador: 对外提供统一服务的网关(API Gateway)
  • Istio: 提供微服务的管理,Telemetry 收集
  • Ksonnet: Kubeflow 使用 ksonnet 来向 kubernetes 集群部署需要的 k8s 资源
  • Operator:针对不同的机器学习框架提供资源调度和分布式训练的能力(TF-OperatorPyTorch-OperatorCaffe2-OperatorMPI-OperatorMXNet-Operator
  • Katib:基于各个Operator实现的超参数搜索和简单的模型结构搜索的系统,支持并行搜索和分布式训练等。超参优化在实际的工作中还没有被大规模的应用,所以这部分的技术还需要一些时间来成熟
  • Pachyderm:Pachyderm版本控制数据,类似于Git对代码的处理。 您可以跟踪一段时间内的数据状态,对历史数据进行回溯测试,与队友共享数据,以及恢复到以前的数据状态

Kubeflow 特点

  • 基于Kubernetes,具有云原生的特性:弹性伸缩、高可用、DevOps等
  • 集成大量机器学习所用到的工具

上面简要介绍了Kubeflow的基本特性。接下来,我们进行Kubeflow Pipelines组件的详细介绍。

KubeFlow Pipelines 简述

Kubeflow v0.1.3之后, Pipelines已经成为Kubeflow的核心组件。Kubeflow的目的主要是为了简化在Kubernetes上运行机器学习任务的流程,最终希望能够实现一套完整可用的流水线, 来实现机器学习从数据到模型的一整套端到端的过程。 而Pipelines是一个工作流平台,能够编译部署机器学习的工作流。所以从这个层面来说,pipeline能够成为Kubeflow的核心组件一点也不意外。

Kubeflow Pipelines 平台包括:

  • 用于管理和跟踪实验、作业和运行的用户界面 (UI)。
  • 用于调度多个步骤 ML 工作流的引擎。
  • 用于定义和操作管道和组件的 SDK。
  • 使用 SDK用于与系统交互的Notebooks。

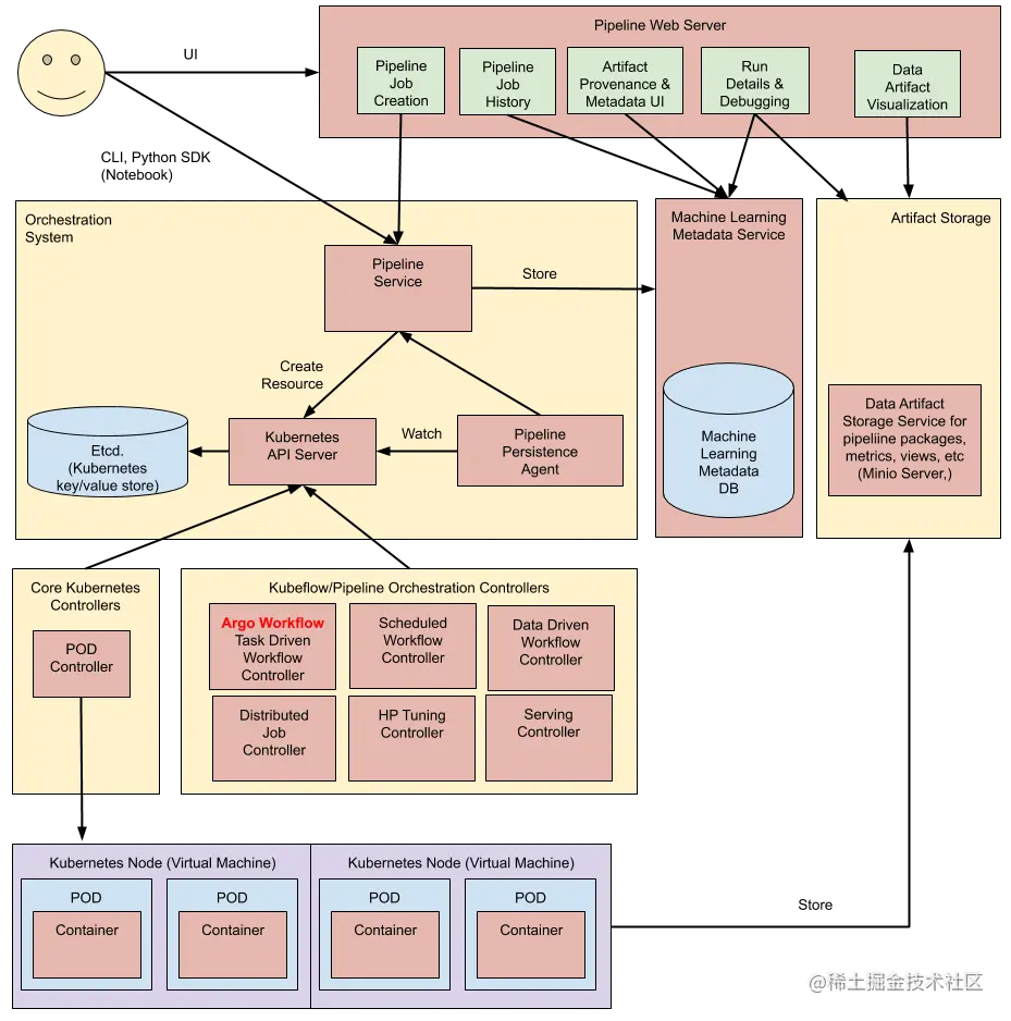
KubeFlow Pipelines 架构图

kubeflow-pipelines-architecture.png

上图为Kubeflow Pipelines的架构图,主要分为八个部分:

  • Python SDK: 用于创建kubeflow Pipelines 组件的特定语言(DSL)。
  • DSL Compiler: 将Python代码转换成YAML静态配置文件(DSL编译器)。
  • Pipeline Web Server: Pipeline的前端服务,它收集各种数据以显示相关视图:当前正在运行的pipeline列表,pipeline执行的历史记录,有关各个pipeline运行的调试信息和执行状态等。
  • Pipeline Service: Pipeline的后端服务,调用K8S服务从YAML创建 pipeline运行。
  • Kubernetes Resources: 创建CRDs运行Pipeline。
  • Machine Learning Metadata Service: 用于监视由Pipeline Service创建的Kubernetes资源,并将这些资源的状态持久化在ML元数据服务中(存储任务流容器之间的input/output数据交互)。
  • Artifact Storage: 用于存储MetadataArtifactKubeflow Pipelines将元数据存储在MySQL数据库中,将工件制品存储在Minio服务器或Cloud Storage等工件存储中。
  • Orchestration controllers:任务编排,比如Argo Workflow控制器,它可以协调任务驱动的工作流。

KubeFlow Pipelines 主要特点

  • 端到端编排:启用和简化机器学习工作流的编排。
  • 轻松实验:让您可以轻松尝试多种想法和方法并管理您的各种试验/实验。
  • 易于重复使用:使您能够重用组件和工作流以快速创建端到端的解决方案,而无需每次都重新构建。

示例

背景

当训练一个新的 ML 模型任务时,大多数数据科学家和 ML 工程师可能会首先开发一些新的 Python 脚本或交互式notebooks,这些脚本或交互式notebooks执行必要的数据提取和预处理,以构建用于训练模型的干净数据集。然后,他们可能会创建几个额外的脚本或notebooks来尝试不同类型的模型或不同的机器学习框架。最后,他们将收集和探索指标以评估每个模型在测试数据集上的表现,然后确定将哪个模型部署到生产中。

image.png

这显然是对真正的机器学习工作流程的过度简化,但关键是这种通用方法需要大量人工参与,并且除了最初开发它的工程师之外,任何人都不能轻松的重复使用。

我们可以使用KubeFlow Pipelines来解决这些问题。与其将数据准备、模型训练、模型验证和模型部署视为针对我们正在处理的特定模型的单个代码库,我们可以将此工作流程视为一系列单独的模块化步骤,每个步骤都专注于一个具体任务。

image.png

环境准备

pip install kfp

设计工作流程

我们将总共创建四个组件,如下图所示:

kfp-dag-demo.jpeg

  • preprocess-data:该组件将从 sklearn.datasets 加载波士顿房价数据集,然后将数据集拆分为训练集和测试集。
  • train-model:该组件将训练一个模型,使用波士顿房价数据集来预测波士顿房屋的中值。
  • test-model:该组件将计算并输出模型在测试数据集上的均方误差。
  • deploy-model:我们不会在本文中关注模型部署,因此该组件只会记录一条消息,说明它正在部署模型。 在实际场景中,这可能是将任何模型部署到生产环境的通用组件。

接下来我们进行代码编写,进行组件开发,进行镜像制作。

预处理组件开发(preprocess-data)

首先,编写预处理代码preprocess.py

import numpy as np
from sklearn import datasets
from sklearn.model_selection import train_test_split

def _preprocess_data():
     X, y = datasets.load_boston(return_X_y=True)
     X_train, X_test, y_train, y_test = train_test_split(X, y, test_size=0.33)
     np.save('x_train.npy', X_train)
     np.save('x_test.npy', X_test)
     np.save('y_train.npy', y_train)
     np.save('y_test.npy', y_test)
     
if __name__ == '__main__':
     print('Preprocessing data...')
     _preprocess_data()

然后,编写镜像文件Dockerfile

FROM python:3.7-slim

WORKDIR /app

RUN pip install -U scikit-learn numpy

COPY preprocess.py ./preprocess.py

ENTRYPOINT [ "python", "preprocess.py" ]

接下来构建镜像:

docker build -t wintfru/boston_pipeline_preprocess:v1  -f Dockerfile .

最后推送镜像到远程仓库:

docker push wintfru/boston_pipeline_preprocess:v1

剩余组件开发(train-model、test-model、deploy-model)

剩余组件开发与预处理组件开发(preprocess-data)流程类似,详情请见参考文档

构建工作流

首先,我们编排工作流pipeline.py:

import kfp
from kfp import dsl


def preprocess_op():
    return dsl.ContainerOp(
        name='Preprocess Data',
        image='wintfru/boston_pipeline_preprocess:v1',
        arguments=[],
        file_outputs={
            'x_train': '/app/x_train.npy',
            'x_test': '/app/x_test.npy',
            'y_train': '/app/y_train.npy',
            'y_test': '/app/y_test.npy',
        }
    )


def train_op(x_train, y_train):
    return dsl.ContainerOp(
        name='Train Model',
        image='wintfru/boston_pipeline_train:v1',
        arguments=[
            '--x_train', x_train,
            '--y_train', y_train
        ],
        file_outputs={
            'model': '/app/model.pkl'
        }
    )


def test_op(x_test, y_test, model):
    return dsl.ContainerOp(
        name='Test Model',
        image='wintfru/boston_pipeline_test:v1',
        arguments=[
            '--x_test', x_test,
            '--y_test', y_test,
            '--model', model
        ],
        file_outputs={
            'mean_squared_error': '/app/output.txt'
        }
    )


def deploy_model_op(model):
    return dsl.ContainerOp(
        name='Deploy Model',
        image='wintfru/boston_pipeline_deploy:v1',
        arguments=[
            '--model', model
        ]
    )


@dsl.pipeline(
    name='Boston Housing Pipeline',
    description='An example pipeline that trains and logs a regression model.'
)
def boston_pipeline():
    _preprocess_op = preprocess_op()

    _train_op = train_op(
        dsl.InputArgumentPath(_preprocess_op.outputs['x_train']),
        dsl.InputArgumentPath(_preprocess_op.outputs['y_train'])
    ).after(_preprocess_op)

    _test_op = test_op(
        dsl.InputArgumentPath(_preprocess_op.outputs['x_test']),
        dsl.InputArgumentPath(_preprocess_op.outputs['y_test']),
        dsl.InputArgumentPath(_train_op.outputs['model'])
    ).after(_train_op)

    deploy_model_op(
        dsl.InputArgumentPath(_train_op.outputs['model'])
    ).after(_test_op)


# client = kfp.Client()
# client.create_run_from_pipeline_func(boston_pipeline, arguments={})

if __name__ == '__main__':
    kfp.compiler.Compiler().compile(boston_pipeline, __file__ + '.yaml')


然后,我们编译pipeline.py,编译成一个Kubernetes任务yaml配置的文件。

python pipeline.py

执行工作流

首先,进入Kubflow Pipelines 图形用户界面上传Yaml文件。 kfp-上传Pipeline.png

然后运行该工作流,运行完成之后的DAG图如下所示。

kfp-执行结果流程图.jpg

我们也可以查看每个组件的输入和输出结果以及控制台日志等。 kfp-执行后的流程图.png

到此为止,整个Kubflow Pipelines工作流程就已经完成。

总结

本文介绍了Kubflow及Kubflow Pipelines的基本架构和组件以及如何使用Kubflow Pipelines实现一个简单的机器学习工作流,用于加载一些数据、训练模型、在保持数据集上对其进行评估,然后“部署”它。通过使用 Kubeflow Pipelines,我们能够将此工作流中的每个步骤封装到工作流组件中,每个组件都在自己的、隔离的 Docker 容器环境中运行。 这种封装促进了我们机器学习工作流程中步骤之间的松耦合,并开辟了在未来工作流中重用组件的可能性。 例如,我们的训练组件中没有任何特定于波士顿房价数据集的内容。 任何时候我们想使用 Sklearn 训练回归模型时,我们都可以重用这个组件。

当然,本文只是触及了 Kubeflow Pipelines 的表面,但希望本文能帮助您了解Kubeflow Pipelines组件的基础知识。

参考文档