关于 equals 和 hashCode,看这一篇真的够了!

250 阅读5分钟

这是我参与8月更文挑战的第 29 天,活动详情查看:8月更文挑战

这几天在尝试手撸一个类似Lombok的注解式代码生成工具,用过Lombok的小伙伴知道,Lombok可以通过注解自动帮我们生产equals()hashCode()方法,因此我也想实现这个功能,但是随着工作的深入,我发现其实自己对于equals()hashCode()的理解,也处在一个很低级的阶段。

因此痛定思痛,进行了一番深入学习,才敢来写这篇博客。

1、equals在Java中含义

首先要解释清楚这个,equals方法在Java中代表逻辑上的相等,什么叫逻辑上的相等?这个就涉及到Java本身的语法特性。

我们知道,Java中存在着==来判断基本数据类型的相等,但是对于对象,==只能判断内存地址是否相等,也就是说是否是同一个对象

int a = 10000;
int b = 10000;
// 对于基本数据类型, == 可以判断逻辑上的相等
System.out.println(a == b);
Integer objA = 10000;
Integer objB = 10000;
Integer objA1 = objA;
// 对于类实例, == 只能判断是否为同一个实例(可以视为内存地址是否相等)
System.out.println(objA == objB);
System.out.println(objA == objA1);

注:这里我们不讨论Integer对于-128~127的缓存机制。

结果显而易见:

但是明明 objAobjB逻辑上是相等的,凭什么你就返回false这时就诞生了一种需求,对于Java中的对象,要判断逻辑相等,该怎么实现呢,于是就出现了**`equals()`**方法。

Integer objA = 10000;
Integer objB = 10000;
Integer objA1 = objA;
// 对于对象实例, equals 可以判断两个对象是否逻辑相等
       System.out.println(objA.equals(objB));

Integer类已经重写了**`equals()`**方法,所以结果也显而易见:

因此如果我们自己创建一个类的话, 要实现判断两个实例逻辑上是否相等,就需要重写他的[equals()](http://mp.weixin.qq.com/s?__biz=MzI3ODcxMzQzMw%3D%3D&chksm=eb506b6edc27e27833049c20337cb99cdb1fdce00c53591b1730f42441876d8d2975de010f1a&idx=1&mid=2247495256&scene=21&sn=5af5a0045edcbde3b0716e83e69870b3#wechat_redirect)方法。

// 重写了equals方法的类
static class GoodExample {
    private String name;
    private int age;

    public GoodExample(String name, int age) {
        this.name = name;
        this.age = age;
    }

    @Override
    public boolean equals(Object o) {
        if (this == o) return true;
        if (o == null || getClass() != o.getClass()) return false;
        GoodExample that = (GoodExample) o;
        return age == that.age &&
                Objects.equals(name, that.name);
    }

}
// 没有重写euqals方法的类
static class BadExample {
    private String nakeName;
    private int age;

    public BadExample(String nakeName, int age) {
        this.nakeName = nakeName;
        this.age = age;
    }
}
public static void main(String[] args) {
    System.out.println(new GoodExample("Richard", 36).
    		equals(new GoodExample("Richard", 36)));
    System.out.println(new BadExample("Richard", 36).
    		equals(new BadExample("Richard", 36)));
}

相信你已经知道结果是什么了:

2、hashCode在Java中的作用

网上有很多博客都把hashCode()equals()混为一谈,但实际上hashCode()就是他的字面意思,代表这个对象的哈希码。

但是为什么JavaDoc明确的告诉我们,hashCode()equals()要一起重写呢?原因是因为,在Java自带的容器HashMapHashSet中,都需同时要用到对象的hashCode()equals()方法来进行判断,然后再插入删除元素,这点我们一会再谈。

那么我们还是单独来看hashCode(),为什么HashMap需要用到hashCode?这个就涉及到HashMap底层的数据结构 – 散列表的原理:

HashMap底层用于存储数据的结构其实是散列表(也叫哈希表),散列表是通过哈希函数将元素映射到数组指定下标位置,在Java中,这个哈希函数其实就是hashCode()方法。

举个例子:

HashMap<String,GoodExample> map = new HashMap<>();
map.put("cringkong",new GoodExample("jack",10));
map.put("cricy",new GoodExample("lisa",12));
System.out.println(map.get("cricy"));

在存入HashMap的时候,HashMap会用字符串"cringkong"和"cricy"hashCode()去映射到数组指定下标位置,至于怎么去映射,我们一会再说。

好了,现在我们明白了hashCode()为什么被设计出来,那么我们来进行一个实验:

// 科学设计了hashCode的类
static class GoodExample {
    private String name;
    private int age;

    public GoodExample(String name, int age) {
        this.name = name;
        this.age = age;
    }

    @Override
    public int hashCode() {
        return Objects.hash(name, age);
    }
}

// 不科学的hashCode写法
static class BadExample {
    private String nakeName;
    private int age;

    public BadExample(String nakeName, int age) {
        this.nakeName = nakeName;
        this.age = age;
    }

    @Override
    public int hashCode() {
    	// 这里我们没有用
        return nakeName.hashCode();
    }
}

这里我们存在两个类,GoodExample类通过类全部字段进行hash运算得到hashCode,而BadExample只通过类的一个字段进行hash运算,我们来看一下得到的结果:

System.out.println(new GoodExample("李老三", 22).hashCode());
System.out.println(new GoodExample("李老三", 42).hashCode());
System.out.println(new BadExample("王老五", 50).hashCode());
System.out.println(new BadExample("王老五", 25).hashCode());

可以看到,GoodExamplehashCode()标明了22岁和42岁的李老三是不同的,而BadExample却认为50岁和25岁的王老五没什么区别。

那么也就是说在HashMap中,两个李老三会被放到不同的数组下标位置中,而两个王老五会被放到同一个数组下标位置上。

PS : hashCode相等的两个对象不一定逻辑相等,逻辑相等的两个对象hashCode必须相等!

3、为什么hashCode和equals要一起重写

刚刚我们知道,equals()是用来判断对象是否逻辑相等,hashCode()就是获得一个对象的hash值,同时再HashMap中用来得到数组下标位置。

那么为什么很多地方都说到,hashCode()equals()要一起重写呢?明明通过对象hashCode就可以定位数组下标了啊,那我们直接用把对象存进去取出来不就行了吗?

答案是这样的:设计再良好的哈希函数,也会出现哈希冲突的情况,什么是哈希冲突呢?举个例子来说,我设计了这样一种哈希函数:

        /**
         * 硬核哈希函数,哈希规则是 传入的字符串的首位字符转换成ASCII值
         *
         * @param string 需要哈希的字符串
         * @return 字符串的哈希值
         */
        private static int hardCoreHash(String string) {
            return string.charAt(0);
        }


我们来测试一下硬核哈希函数的哈希效果:

System.out.println(hardCoreHash("fish"));
System.out.println(hardCoreHash("cat"));
System.out.println(hardCoreHash("fuck"));

可以看到, "fish" 和 "fuck"出现了哈希冲突,这是我们不想看到的,一旦出现了哈希冲突,我们的哈希表就需要解决哈希冲突,一般解方式有:

  • 开发定址法(线性探测再散列,二次探测再散列,伪随机探测再散列)

  • 再哈希法

  • 链地址法

  • 建立一个公共溢出区

这都是数据结构课本上的东西,我就不再细讲了,不懂的同学自行搜索!

就像我之前说的,设计再精良的哈希函数,也会有哈希冲突的情况出现,Java中的hashCode()本身就是一种哈希函数,必然会出现哈希冲突,更怕一些程序员写出某些硬核哈希函数。

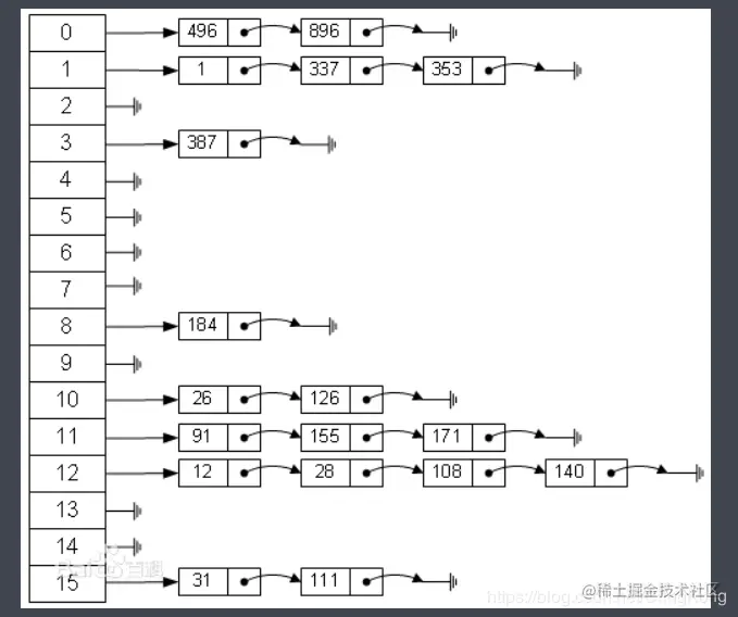
既然存在哈希冲突,我们就得解决,HashMap采用的是链地址法来解决:(偷张图…

这里就存在一种极端情况,如何判断是究竟是两个 逻辑相等的对象重复写入,还是两个逻辑不等的对象出现了哈希冲突呢?

很简单,用equals()方法判断不就完事了吗,我们之前说了,equals()方法就是用来设计判断两个对象是否逻辑相等的啊!

我们来看一段HashCode简单的取出key对应value的源码:

意思很简单,先判断这key的 hashCode是否相等,如果不相等,说明key和数组中对象一定逻辑不相等,就不用再判断了,如果相等,就继续判断是否逻辑相等,从而确定究竟是出现了哈希冲突,还是确实就是要取这个key的对应的值。

所以说到这里,你应该明白为什么千叮咛万嘱咐equals()hashCode()要一块重写了吧。如果这个类的对象要作为HashMap的key,或者要存入HashSet,是必两个方法都要重写的,其他情况可以自行斟酌,但是为了安全方便不出错,就直接一块重写了吧。

4、扩展:实现科学的哈希函数

说的科学的哈希函数,就不得不说经典的字符串哈希函数:DJB hash function俗称Times33的哈希函数:

unsigned int time33(char *str){
    unsigned int hash = 5381;
    while(*str){
        hash += (hash << 5 ) + (*str++);
    }
    return (hash & 0x7FFFFFFF);
}

这个函数的实现思路,就是不断地让当前的哈希值乘33(左移5位相当于乘上32,然后加上原值相当于乘上33),再加上字符串当前位置的值(ASCII),然后哈希值进入下一轮迭代,直到字符串的最后一位,迭代完成返回哈希值。

为什么说他科学?因为根据实验,这种方式的出来哈希值分布比较均匀,就是最小可能性出现哈希冲突,同时计算速度也比较快。

至于初始值5381怎么来的?也是实验找到的比较科学的一个数。(怎么感觉说的跟废话一样?)

那么Java中的hashCode()有没有默认实现呢?当然有:

// Object类中的hashCode函数,是一个native方法,JVM实现
public native int hashCode();

Object类作为所有类的父类,实现了native方法,是一个本地方法,JVM实现我们看不到。

String类,则默认重写了[`hashCode`](http://mp.weixin.qq.com/s?__biz=MzI3ODcxMzQzMw%3D%3D&chksm=eb539bd5dc2412c3304e7099328782529122564afff7ba22246df3b33aced5209de7c9df9305&idx=2&mid=2247491299&scene=21&sn=a0f523badfd3a1997bb89296cd78393d#wechat_redirect)方法,我们看一下实现:

 public int hashCode() {
 	// 初始值是0
     int h = hash;
     if (h == 0 && value.length > 0) {
         char val[] = value;

 		// 31作为乘子,是不是应该叫Timers31呢?
         for (int i = 0; i < value.length; i++) {
             h = 31 * h + val[i];
         }
         hash = h;
     }
     return h;
 }

可以看到,Java选择了31作为乘子,这也是有他的道理的,根据 Effective Java所说:

选择数字31是因为它是一个奇质数,如果选择一个偶数会在乘法运算中产生溢出,导致数值信息丢失,因为乘二相当于移位运算。选择质数的优势并不是特别的明显,但以往的哈希算法都这样做。同时,数字31有一个很好的特性,即乘法运算可以被移位和减法运算取代,来获取更好的性能:31 * i == (i << 5) - i,现代的 Java 虚拟机可以自动的完成这个优化。

总结一下其实就是两点原因:

  1. 奇质数作为哈希运算中的乘法因子,得到的哈希值效果比较好(分布均匀)

  2. JVM对于位运算的优化,最后选择31是因为速度比较快

说这么多,还是实验出来的结果,Java开发人员认为这个数比较适合JVM平台。

而且Java本身也提供了一个工具类,就是之前我用到的java.util.Objects.hash()方法,我们来下他的实现方式:

public static int hashCode(Object a[]) {
    if (a == null)
        return 0;

    int result = 1;

	// 对于传入的所有对象都进行一次Timers31
    for (Object element : a)
    	// 同时用到了每个对象的hashCode()方法
        result = 31 * result + (element == null ? 0 : element.hashCode());

    return result;
}

总体思路还是一样的。