华为18级工程师耗时三年才总结出这份Java亿级高并发核心编程手册

135 阅读4分钟

移动时代、5G时代、物联网时代的大幕已经开启,新时代提升了对Java应用的高性能、高并发的要求,也抬升了Java工程师的技术台阶和面试门槛。

很多公司的面试题从某个侧面反映了生产场景的技术要求。之前只有BAT等大公司才有高并发技术相关的面试题,现在与Java项目相关的整个行业基本都涉及此类面试题。Java NIO、Reactor模式、高性能通信框架Netty、分布式锁、分布式ID、分布式缓存、高并发架构、JUC、JMM、高并发设计模式、线程池、微服务框架(如Spring Cloud、Nginx反向代理)等高并发方面的面试题,从以前的加分题变成现在的基础题。本书着重介绍Java NIO、Reactor模式、高性能通信框架Netty、ZooKeeper分布式锁、分布式ID、Redis分布式缓存、分布式IM方面的内容,以帮助大家快速掌握Java高并发的底层通信知识和分布式架构知识。

华为18级工程师耗时三年才总结出这份Java亿级高并发核心编程手册

从设计模式和基础知识入手,抽丝剥茧,将高深莫测的Java高并发知识讲解得浅显易懂

下面会给大家先展示本书的部分内容,后面在给大家展示总目录,本书把那几个章节介绍的是那些知识点详细的介绍了一下,非常方便大家更好的去阅读和理解本书内容和知识点!

内容展示:

旨在帮助大家掌握Netty、Redis、ZooKeeper、TCP、HTTP、分布式IM的原理,为大家打下Java高并发技术的知识基础。

需要获取的小伙伴可以直接转发+关注后**点击这里,获得文档领取方式**

第1~4章从操作系统的底层原理开始,浅显易懂地揭秘高并发IO的底层原理,并介绍如何让单体Java应用支持百万级的高并发;从传统的阻塞式OIO开始,细致地解析Reactor高性能模式,介绍高性能网络开发的基础知识。这些非常底层的原理知识和基础知识非常重要,是开发过程中解决Java实际问题必不可少的。

华为18级工程师耗时三年才总结出这份Java亿级高并发核心编程手册

华为18级工程师耗时三年才总结出这份Java亿级高并发核心编程手册

华为18级工程师耗时三年才总结出这份Java亿级高并发核心编程手册

华为18级工程师耗时三年才总结出这份Java亿级高并发核心编程手册

华为18级工程师耗时三年才总结出这份Java亿级高并发核心编程手册

华为18级工程师耗时三年才总结出这份Java亿级高并发核心编程手册

第5~8章重点讲解Netty。目前Netty是高性能通信框架皇冠上当之无愧的明珠,是支撑其他众多著名的高并发、分布式、大数据框架底层的框架。这几章从Reactor模式入手,以“四两拨千斤”的方式为大家介绍Netty原理。同时,还将介绍如何通过Netty来解决网络编程中的重点难题,如Protobuf序列化问题、半包问题等。

华为18级工程师耗时三年才总结出这份Java亿级高并发核心编程手册

华为18级工程师耗时三年才总结出这份Java亿级高并发核心编程手册

华为18级工程师耗时三年才总结出这份Java亿级高并发核心编程手册

华为18级工程师耗时三年才总结出这份Java亿级高并发核心编程手册

华为18级工程师耗时三年才总结出这份Java亿级高并发核心编程手册

华为18级工程师耗时三年才总结出这份Java亿级高并发核心编程手册

华为18级工程师耗时三年才总结出这份Java亿级高并发核心编程手册

第9~12章从TCP、HTTP入手,介绍客户端与服务端、服务端与服务端之间的高性能HTTP通信和WebSocket通信。这几章深入浅出地介绍TCP、HTTP、WebSocket三大常用的协议,以及如何基于Netty实现HTTP、WebSocket高性能通信。

华为18级工程师耗时三年才总结出这份Java亿级高并发核心编程手册

华为18级工程师耗时三年才总结出这份Java亿级高并发核心编程手册

华为18级工程师耗时三年才总结出这份Java亿级高并发核心编程手册

华为18级工程师耗时三年才总结出这份Java亿级高并发核心编程手册

华为18级工程师耗时三年才总结出这份Java亿级高并发核心编程手册

华为18级工程师耗时三年才总结出这份Java亿级高并发核心编程手册

华为18级工程师耗时三年才总结出这份Java亿级高并发核心编程手册

华为18级工程师耗时三年才总结出这份Java亿级高并发核心编程手册

华为18级工程师耗时三年才总结出这份Java亿级高并发核心编程手册

华为18级工程师耗时三年才总结出这份Java亿级高并发核心编程手册

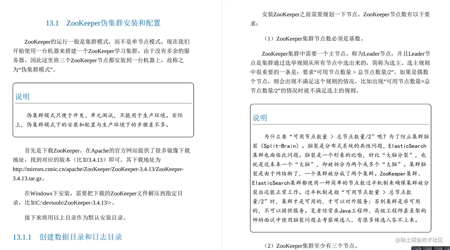
第13章对ZooKeeper进行详细的介绍。除了全面地介绍Curator API之外,还从实战的角度出发介绍如何使用ZooKeeper设计分布式ID生成器,并对重要的SnowFlake算法进行详细的介绍。另外,还结合小故事以图文并茂的方式浅显易懂地介绍分布式锁的基本原理

华为18级工程师耗时三年才总结出这份Java亿级高并发核心编程手册

华为18级工程师耗时三年才总结出这份Java亿级高并发核心编程手册

华为18级工程师耗时三年才总结出这份Java亿级高并发核心编程手册

第14章从实战开发层面对Redis进行介绍,详细介绍Redis的5种数据类型、客户端操作指令、Jedis Java API。另外,还通过spring-data-redis来完成数据分布式缓存的实战案例,详尽地介绍Spring的缓存注解以及涉及的SpEL表达式语言。

华为18级工程师耗时三年才总结出这份Java亿级高并发核心编程手册

华为18级工程师耗时三年才总结出这份Java亿级高并发核心编程手册

第15章通过CrazyIM项目为大家介绍一个亿级流量的高并发IM系统模型,这个高并发架构的系统模型不仅仅限于IM系统,通过简单的调整和适配就可以应用于当前主流的Java后台系统。

华为18级工程师耗时三年才总结出这份Java亿级高并发核心编程手册

目录内容:

华为18级工程师耗时三年才总结出这份Java亿级高并发核心编程手册

华为18级工程师耗时三年才总结出这份Java亿级高并发核心编程手册

华为18级工程师耗时三年才总结出这份Java亿级高并发核心编程手册

华为18级工程师耗时三年才总结出这份Java亿级高并发核心编程手册

华为18级工程师耗时三年才总结出这份Java亿级高并发核心编程手册

华为18级工程师耗时三年才总结出这份Java亿级高并发核心编程手册

华为18级工程师耗时三年才总结出这份Java亿级高并发核心编程手册

华为18级工程师耗时三年才总结出这份Java亿级高并发核心编程手册

需要获取的小伙伴可以直接转发+关注后**点击这里,获得文档领取方式**