爱奇艺搜索排序算法实践(内附福利)

863 阅读21分钟

7月3日下午,爱奇艺技术产品团队举办了 “i技术会” 线下技术沙龙,本次技术会的主题是 “NLP与搜索”。 我们邀请到了来自字节跳动、去哪儿和腾讯的技术专家,与爱奇艺技术产品团队共同分享与探讨NLP与搜索结合的魔力。

其中,来自爱奇艺的技术专家张志钢为大家带来了爱奇艺搜索排序算法实践的分享。

福利! 关注公众号,在后台回复关键词“NLP”,就可以获得本次i技术会嘉宾分享完整PPT和录播视频。

 以下为“爱奇艺搜索排序算法实践”干货分享,根据【i技术会】现场演讲整理而成。

01

背景介绍

1.爱奇艺搜索场景

爱奇艺的搜索场景主要有以下三个特点:

(1)多产品线,如爱奇艺主端、随刻、极速版、TV等;

(2)多业务形态,包括综合搜索及各垂类业务;

(3)多数据类型,包括专辑、短视频、爱奇艺号等。

我们以下图这个具体的搜索场景为例,首先,我们在搜索框输入对应的Query,点击搜索按钮,跳转到最终的结果页。

结果页的情况如图所示:第一个是专辑长视频,下面是三个短视频,接着是相关小说,数据类型是比较多样的。

此外,结果页顶部的Tab栏还分为综合、影视、短视频、小视频等等, “综合”栏对应的是我们的综合搜索业务,后面的“影视”“短视频”等对应的则是我们的多垂类搜索业务。\

本文将主要介绍我们基于综合搜索的实践。

2.业务优化目标

我们的业务优化目标主要分为四大块:

(1)提升搜索效率。 这里主要有三个衡量指标,都与用户的体验有关。第一个指标是Session CTR,就是用户一次请求对应的点击率;第二个指标是UCTR,指的是用户整体点击率;第三是二次搜索率,也就是一个用户在短时间内有多次搜索行为,说明对当前搜索结果不是特别满意;\

(2)促进用户消费。 用户消费的衡量指标目前包括三大类:用户播放时长、点击次数及互动次数。

(3)完善内容生态。 目前我们搜索的范围包括全网视频(站内及站外)、优质垂类分发、爱奇艺号等等。

(4)新热多样,包括针对新视频的冷启动、时效性提升、多样性优化等。

3.整体架构

下图是我们的整体架构图

最上方是用户业务方的调用接口,之后进入到综合调度模块,这块主要负责URL的接收,以及整体业务逻辑的处理。

综合调度会读取一系列数据,包括Query的分词解析纠错以及Query的意图识别,例如Query本身要查询哪些品类?是电影、电视剧还是综艺?要查询查询长视频还是短视频?

另外,还有运营配置模块,这里我们支持人工定义,在特定的Query和场景下,吐出相应的Doc。

中间这一部分是 归并重排,负责合并从多个分片的Doc并去重,同时进行重排以及策略调权。

下方部分的预测服务采用 Lambda架构,索引部分主要分为两大块——全量索引和实时索引,均匹配对应的召回、粗排、精排流程。

同时,我们的预测服务也会读取用户画像和交叉特征。交叉特征计算是独立的一个服务,主要内容为当前Query和当前候选Doc的交叉统计后验特征,包括点击率、时长等维度,另外会进行Term扩展,将Query分词后的多个Term分别与候选Doc计算交叉特征,然后聚合形成新的特征。

此外,归并重排这部分会打印实时日志,然后产生样本,进行模型训练。

4.算法策略框架

我们的整体算法策略框架也分为三大块第一部分是索引,这部分主要进行分级、分片的处理。

分级策略包括规则和模型,比如站内视频、长视频、新视频、模型分数较高的优先进入一级索引。

此外,我们还需要对不同的分级进行分片,分片主要按照天级、小时级、实时等生成时间窗口划分,并基于索引进行基础搜索,即召回流程,如倒排索引、向量召回等。

框架的最上方则是上层排序,包括粗排、精排、Rerank的功能。

5.排序流程

爱奇艺综搜场景下,全量Corpus为亿级别,召回阶段候选集为十万量级,粗排为千级,精排为百级,Rerank为十级,最终展现到用户UI界面中。

02

爱奇艺搜索排序算法实践

接下来我们按照下图的搜索排序流程来依次进行介绍。

STEP1:选择攻击对象

首先是召回Trigger的选取。

我们会先对用户的Query进行对应分词单纯的分词会存在一些问题,比如“台媒”和“台湾媒体”本身是相同意义的词,另外还有一些中英文的对照,这些词之间需要一定的映射匹配。

这里会涉及到Term的翻译问题。

下图最右侧是Term翻译模型实现的流程:

首先,我们提取一定时间窗内点击次数较高的Query-Doc_title对,为翻译模型提供平行语料;\

第二步,构建翻译模型的训练挖掘,进行词对齐和短语对齐。

第三步,我们基于翻译模型输出的候选对,进行一系列的特征的抽取,如翻译模型对应的输出概率、分词特征、字向量等,然后建立二分类质量模型。

最后,我们会对模型分数较高的候选对进行筛选评测,把质量较高的候选对存储到线上词表进行应用。

整体来看,Term可以分为三类:原始Term、对齐Term还有点击相似Term。 其中点击相似Term是通过构建Query-Doc的点击二部图,对 Query/Doc 的表达向量进行无监督的迭代训练获取。

上图虚线框对应的是召回的种类,如常规、结构化、语义的倒排索引以及向量召回等。向量召回包括DSSM召回、Bert召回等,线上采用ANN计算方式。

下面主要详细介绍一下Bert召回

离线训练主要采用三元组的构建方式,同时Query和Doc共享相同的Bert参数。Query和Doc的Bert输出层接入多层MLP后进行相似度计算。具体可以分为以下四部分介绍:

1.样本训练

正样本主要包含当前Query下用户的长点击Doc。

对负样本,我们会做一些相关的处理。整体负样本来主要自三个方面:

首先,用户有展无点隐式负反馈样本的随机采样。

第二,我们会把与当前Query有一些少量点击Doc交集的相似Query中,点击位置较低的Doc作为负样本,加速模型的收敛。

最后,我们对全局的Doc进行一定比例的随机负采样。

2.特征建构

Query侧特征是Query本身字的序列。Doc侧则包含它的原始title、别名、对应的英文翻译以及导演、演员、角色等多Field的信息。每个Field信息以 [SEP] 进行分隔。

横向部分主要包括多Field对应的字ID的拼接,纵向部分会加入Position、Field ID以及Mask标记

3.训练loss

整体Loss中,首先是Triplet Loss,主要学习正负Doc之间的序关系。另外,我们会加一个对比学习的Loss,以避免模型坍塌。第三,我们还会加入频道多分类的loss,用以提高整体语义的学习。

最终Loss为这三者的线性加和。

4.在线服务

训练之后我们会进行在线服务。由于Doc侧量较大,多Field字特征也比较长,90%分位的字特征长度在128左右。 因此这部分进行离线刷库,线上直接调用。

由于Query字特征较短,因此进行在线实时预测,并与Doc侧向量进行相似度学习计算,获取对应倒排拉链。

STEP2:粗排

我们知道粗排的主要功能是为精排提供候选集,其中最主要的就是负样本的选取。由于线上计算耗时的原因,对于比较重的精排,如果对全量的召回Doc进行预测,将会带来极大的延时,因此需要增加粗排来进一步过滤筛选。

粗排主要是把精排输出的TopK以及用户的最终点击作为优化的目标。正样本为用户的正向点击,负样本除有展无点样本外,会按一定比例加入精排分数较低的doc,同时对相关性较差的样本进行负采样,以提高相关性。

整体模型构建采用树模型的方式,以减小线上压力。整体来看,粗排阶段的Doc质量分、交叉特征、时效性等特征重要性较高。

STEP3:精排

1.Learning to Rank

首先,我们回顾一下Learning to Rank的基础概念

一是Point-wise,把全局所有的单个Doc进行学习,当前Doc的Loss和其他Doc是相对独立的。

二是Pair-wise。 这部分主要通过所有Doc两两组合,生成不同的Pair,学习各样本之间的大小关系。

这种情况下会出现一个问题:没有考虑同一个Query对应的Doc Pair间的内部依赖性,同时也没考虑Doc Pair的相对位置,比如排行第一与排行第十的Pair之间的重要性比排行第四、第五之间的Pair重要性高很多,因此引入IR评价指标作为样本的权重显得非常重要

这其实是List-wise的一个思路。

2.RankNet & LambdaMart

Pair-wise目前比较常用的模型是RankNet,按照Doc Pair的点击质量大小关系,打标为1、0和-1,之后采用交叉熵Loss进行学习,对应的计算公式如下图所示。

在RankNet最终的梯度基础上,加入评估指标NDCG的变化量,可以将其转化为List-wise的学习,同时可以达到损失可导的效果

另外,我们的训练框架采用MART,其训练效率较高,而且支持不同特征组合及热启动等。

我们目前采用点击质量来构建Label,在不同的数据类型下将对应的播完率划分成0到3档。 同时样本按Query不同搜索频次分段进行不同比例的采样,着重学习搜索量分布中,躯干部分的Query。

整体来看,LambdaMart适用于排序场景,对比大小并非绝对值,对正负样本比例不敏感。

3.LambdaRank DNN

但是LambdaMart模型仍然存在以下问题有待解决:

(1)对高维稀疏的支持较差;

(2)当样本达到亿级,树模型会存在一定的训练效率低下的问题;

(3)对一些多目标还有增量学习支持不太好。

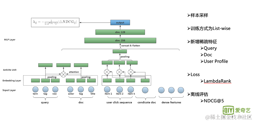
因此,我们做了DNN模型的升级

从其升级情况来看,首先,和树模型相比,只有稠密特征的前提下,DNN模型想要超越前者仍然较为困难。因此,我们新增了一部分稀疏特征,具体如下。

Query侧主要加入了Query分词、意图识别标签等

Doc侧加入了演员、内容标签、Title、Clicked-query等特征

Query侧和Doc侧的多值Meta特征分别Pooling后进行交叉学习。

另外,我们还会加入一些用户画像的序列,比如用户的长期、短期画像,用户按时间序列的点击序列等。目前我们采用的是一个DIN的结构,学习用户的多兴趣表达。另一部分是原始的稠密统计特征,以及候选Doc的ID特征。Loss采用的是树模型相同的LambdaRank。

    DNN升级在整体点击率指标上有百分位以上的提升。

4.TopK Optimization – Hot Query

在DNN升级的基础上下,我们进行了针对性的TopK业务优化。

从搜索业务来看,TopK位置的展示效果对用户体验的影响非常大,如果Top位置的内容质量及相关性较差,会直接导致用户跳出。

因此,我们对其进行了特定优化。下图所展示的是热门Query部分的优化方案。

首先,我们扩充大量头部样本,对采样逻辑进行了大幅调整。从统计情况来看,TopK样本所在的List往往较短,用户点击并看完第一个位置的Doc后,可能会马上离开。在这种情况下,List内的Doc只能有两个左右。因此,我们调整样本采样策略,同时把List长度放开到大于等于2。

另外,List-wise的训练模型也存在一定的问题。不同的List下的Doc长度是不一样的,点击的总次数也不同,因此,整体Query会面临学习不是特别稳定的情况,构造权重也相对比较复杂。

因此,我们直接将训练方式切换成Point-wise,采用对CTR单目标进行时长加权,不仅有利于克服以上问题,还有一个好处就是头部的样本对应时长的权重非常高,以此加强整个模型对头部样本的学习。

在模型上,我们采用混合专家网络,以提升整体模型的精度。

另外,我们也增加了ID特征。我们将QueryID和DocID直接Concat,并做低频过滤,这样做主要是加强TopK的记忆功能。热门Query部分TopK优化后,Top区点击率大幅提升。

5.TopK Optimization-Longtail Query

接下来,我们再来看一下长尾部分的优化。

我们主要是加大了对Top1的惩罚,具体实现的逻辑是:在当前模型训练中,对应Query下所有的Doc中,我们会把模型得分最大的Doc对应的Label取出来,二者进行MSE计算,并加入到原始LambdaRank Loss中,这样就可以加大对Top1的排序和绝对值偏差的惩罚,长尾Query部分的点击率提升显著。

6.Residual PLE

下面是多任务学习这一部分,我们参考的是PLE的结构。如下图左边的网络所示,首先是Input层,再往上是点击以及时长的多任务多专家网络。

首先,PLE结构能够使不同的专家网络分工更加明确,如图所示,Experts Shared模块多任务共享的网络,Experts A模块则专门学习CTR目标,Experts B模块则专门学习播放时长目标。从Label层面来看,点击部分主要为点击率,时长部分则由于时长值域分布较广, 模型学习非常困难,因此对播放时长的原始值进行Log平滑处理,相对于指数平滑,这种方式更注重时长腰部的提升。

Loss部分我们采用的是交叉熵与MSE的线性加权

从模型结构来看,单个Expert采用的是DCN结构,在我们的业务中,由于后验统计特征重要性是最高的,且DCN结构中融合了线性与非线性交叉的特征,同时包含残差的功能,因此非常适用于我们的场景。

整体PLE结构采用了两层,我们曾经做过相关尝试,如果直接使用,效果较差,下限比较低。但若将第一层叠加到最后一层进行残差的学习,将可以极大地提升离线效果。

最后是线上融合,乘法相对加法更能兼顾不同目标的独立性。在热门部分,长点击率获得了明显提升。

7.Position Bias

下面,我们再介绍一下搜索场景比较常见的Position偏差的问题。

图中蓝色部分代表的是点击率,红色代表曝光占比。从点击率来看,我们可以发现Top1点击率要远远高于其他所有位置,并且Top1与其之后的位置间有着极大的落差。曝光占比也是头部远高于其他位置。其实这种情况说明了一个问题——当前所有Doc随机分发,Top区位置的Doc存在更大的概率被用户注意到并点击,因此存在一个较为明显的偏差问题。

另外,如果有的Doc一直排行在Top1位置,特征积累非常丰富,也会造成特征的偏差。这样会使得有些Doc虽然效果并不好,但却常常处于Top1的位置。

于是,我们开展了去Position Bias的工作。首先采用了较为常规的方法,利用Position特征以及少量上下文特征,构建了单独的Position塔,并将其输出加入到模型Wide部分。上线实验后效果较差,经分析,我们发现了Position特征与Label相关性过高,离线的模型非常依赖它,Position特征线上线下不一致性对指标影响非常严重,线上全部填1后AB指标降幅较大。

因此,我们继续做了一些优化,加入了当前Doc被用户看到(注意到)的概率建模。

整体来看,用户真实的点击率存在着一个条件概率。

首先,这个用户在这个Position下能注意到它,如果排行靠前,用户更容易被它吸引。

另外,我们会对原始的CTR进行建模,会复用之前的精排模型结构。之后再将二者的整体输出进行相乘,对真实CTR进行建模。

线上预测时直接用右侧DNN模型,整体来看,长尾部分取得了明显的正向收益。

STEP4:重排

这部分主要采用的是SE-Rank模型。我们之所以要进行重排,是因为精排部分是分片的,没法加入上下文感知,比如同一个Query下,每一个Doc在精排阶段都是相对独立的,并不清楚要对比的候选集是怎样的,存在所有候选Doc的特征值相似,导致Doc之间的精排得分区分度不高,因此需要把上下文感知加进去,并进行重排。

SE-Rank中的X就是对应一系列输入的Doc及其对应的特征,上图中的L则表示对应Doc的个数,C是特征的个数。在目前采用多Field的情况下,每一种特征都单独学习对应的上下文感知模块。

首先将原始Query下所有候选Doc的特征联结起来,同时,对网络进行一定比例的压缩,降低模型复杂度,避免过拟合,效果有一定提升。

然后进行Pooling,构建上下文感知,学习当前的全局情况。

最终我们将Pooling后FC的结果返回给所有的候选Doc,这样完成上下文感知的构建。

这里使用的训练的方式也是List-wise。

由于Transformer非常适合上下文场景感知的学习,于是我们在SE-Rank的基础上进行了优化。整体模型结构是输入层接入Transformer结构,更利于当前Doc对所有候选Doc注意力及上下文影响的学习。

我们的离线评估采用的是NDCG,线上也取得了不错的效果。从离线NDCG来看,能够提升百分位以上。

STEP5:可解释性

由于我们进行了一系列深度模型升级和优化,会面临一个问题:深度模型越来越复杂,应该如何解释?

这个问题的解决有助于我们后续的一系列模型和特征优化。

1.可解释性—稠密特征

稠密特征解释性部分,我们采用了LIME框架

LIME是一个局部可解释的框架,在我们场景中,以Query-Doc Pair的粒度,获取线上的准确实时特征,并进行局部扰动,生成一系列衍生样本。

具体实现逻辑为: 稠密特征扰动主要是对当前每个特征随机加减或者乘以一定的系数,构建一系列新的特征,同时,稀疏特征部分会用默认值填充。 然后将包含原始特征数据在内的所有特征数据为输入,逐个依次访问线上模型,获取到对应的输出得分,这样可以得到包含本身样本及扰动后样本的集合,并进行LR的训练学习。LR是可解释性很强的机器学习方法,每个特征的权重可以表达特征的重要性以及正负相关性。

在我们的视频搜索业务场景下,这个方法还是比较奏效的。从上图中的Case来看,红色部分主要是实时计算的点击率交叉特征,有非常明显的正向相关性。另外,还有一些蓝色部分的特征如Query实时点展特征,特征值比较低,但当前Doc热度比较高,二者差异较大,因此这部分特征与当前Doc的模型得分存在一定的负相关性。

整体来看,稠密特征的解释性效果比较显著。

2.可解释性—稀疏特征

另外,我们再介绍一下稀疏特征的解释性。这一部分我们主要是加入简化版的SE-Block

具体实现逻辑是,以单个稀疏特征的Embedding为输入,加入全连接,生成权重W,W和原始Embedding相乘,生成新的Embedding,新的Embedding直接输入最终的DNN模型中。从模型训练完毕后权重的结果来看,有较为明显的可解释性效果。

从下图的表格来看,稀疏特征的重要性权重出现较为明显的区分度,一部分稀疏特征特征的重要性权重接近1.0,部分特征的重要性权重只有0.3左右,甚至更低。

整体来看,加入SE-Block不仅有一定解释性作用,对整体模型的收敛有一定好处,可以对于重要性权重高的稀疏特征着重学习,对重要性权重接近于0的稀疏特征则有将其直接Mask掉的效果。 从模型评估指标来看,离线AUC有明显的提升,同时大幅增强了模型的可解释性。

福利! 关注公众号,在后台回复关键词“NLP”,就可以获得本次i技术会嘉宾分享完整PPT和录播视频。

也许你还想看

爱奇艺多语言台词机器翻译技术实践

工程师访谈 | 初心在方寸,咫尺在匠心,爱奇艺NLP的成长之路

爱奇艺逗芽表情搜索分析与实践\

 关注我们,更多精彩内容陪伴你!