etcd的watch是怎么实现的

323 阅读7分钟

工作当中使用etcd作为配置中心,主要使用了etcdclient提供的watch接口对存储的配置进行实时监听更新,很好奇etcd内部是如何做到不丢数据并联通上下游的,于是翻看了部分v3版本实现代码,在惊叹大佬们的代码水平同时又在鄙视自己写的lowB代码。

简单使用

简单使用etcdctl命令行做一个演示,主要展示一下功能。

# 首先启动一个etcd
$ ./etcd
# 存入数据,存三次
$ etcdctl put testwatch 1
$ etcdctl put testwatch 2
$ etcdctl put testwatch 3
# watch key,--rev=1表示从版本号为1开始watch
$ etcdctl --endpoints=127.0.0.1:23790 watch testwatch --rev=1 -w=json
{
    "Header":{
        "cluster_id":14841639068965178418,
        "member_id":10276657743932975437,
        "revision":27,
        "raft_term":25
    },
    "Events":[
        {
            "kv":{
                "key":"dGVzdHdhdGNo",
                "create_revision":25,
                "mod_revision":25,
                "version":1,
                "value":"MQ=="
            }
        },
​
        {
            "kv":{
                "key":"dGVzdHdhdGNo",
                "create_revision":25,
                "mod_revision":27,
                "version":3,
                "value":"Mw=="
            }
        }
    ],
    "CompactRevision":0,
    "Canceled":false,
    "Created":false
}
#此时上面返回了从rev为1开始的变化,这时候再次对该key做修改(put testwatch 4),还会源源不断#输出更改后的内容等信息
{
    "Header":{
        "cluster_id":14841639068965178418,
        "member_id":10276657743932975437,
        "revision":28,
        "raft_term":25
    },
    "Events":[
        {
            "kv":{
                "key":"dGVzdHdhdGNo",
                "create_revision":25,
                "mod_revision":28,
                "version":4,
                "value":"NA=="
            }
        }
    ],
    "CompactRevision":0,
    "Canceled":false,
    "Created":false
}


当指定版本号时候会返回所有版本号后面的历史的修改记录,如果不指定则只会在发生变化时候返回变化后的键值。了解了最简单的用法后,我们从上到下挖一挖watch机制的原理。

处理流程

etcd服务启动后会启动grpc服务端,并注册Watch服务,写过proto文件的应该很熟悉,客户端与服务端之间通过流式grpc做交互,每个客户端的watch请求对应到一个Watch方法,这个Watch方法就联通了客户端与etcd下游存储的变更,可以源源不断将变更的键值通知到客户端,也可以监听客户端的一些操作(如取消监听)并同步到etcd的下游。接下来从上层到下层的源码来分析watcher机制的实现方式。

service Watch {
  rpc Watch(stream WatchRequest) returns (stream WatchResponse) {
      option (google.api.http) = {
        post: "/v3/watch"
        body: "*"
    };
  }
}

上层处理

每一个Watch请求都会创建一个serverWatchStream结构体,该结构体向上通过gRPCStream与客户端做交互,向下通过watchStream与etcd存储mvcc部分打交道。

//etcd/server/etcdserver/api/v3rpc/watch.go
func (ws *watchServer) Watch(stream pb.Watch_WatchServer) (err error) {
    //初始化一个serverWatchStream结构体
    sws := serverWatchStream{ 
        ......
        //etcd启动时初始化的watchableStore赋值给watchable,下文会提到。
        watchable: ws.watchable, 
        //用于和客户端进行流式grpc交互的接口,提供了Send和Recv等方法,Send表示发送信息到客户端,Recv表示从客户端取信息
        gRPCStream:  stream,
        //主要用于取出变更或者订阅的键值变化,详见下方源码
        watchStream: ws.watchable.NewWatchStream(),
        // chan for sending control response like watcher created and canceled.
        ctrlStream: make(chan *pb.WatchResponse, ctrlStreamBufLen),
        ......
        closec: make(chan struct{}),
​
    }
    sws.wg.Add(1)
    go func() {
        //向客户端发送变更事件
        sws.sendLoop()
        sws.wg.Done()
    }()
​
    errc := make(chan error, 1)
    go func() {
        //处理客户端的请求,订阅kv或取消操作等
        if rerr := sws.recvLoop(); rerr != nil {
            ......错误判断
            errc <- rerr
        }
    }()
​
    //等待取消操作
    select {
    case err = <-errc:
        ......
        //如果recvloop出错返回,关闭ctrlStream
        close(sws.ctrlStream)
    case <-stream.Context().Done():
        ......错误处理
    }
    
    //关闭连接与请求,关闭channel,等待两个协程退出
    sws.close() 
    return err
}
​
func (sws *serverWatchStream) close() {
    sws.watchStream.Close()
    close(sws.closec)//关闭closec,用于通知sendLoop协程退出
    sws.wg.Wait()//等待全部退出
}
​
//etcd/server/mvcc/watchable_store.go
func (s *watchableStore) NewWatchStream() WatchStream {
    return &watchStream{
        //etcd启动时初始化的watchableStore
        watchable: s,
        //这个管道用于从etcd里面拿到变更数据,调用Chan()可以取出数据,buf长度是128
        ch:        make(chan WatchResponse, chanBufLen), 
        ......
    }
}

serverWatchStream与上下互通的方式是通过两个协程。一个sendLoop,主要向客户端同步变更订阅数据。一个recvloop,主要接收客户端的请求并向下游发送创建对某个键值的订阅请求,以及取消等操作。

控制协程退出以及后续处理的方式使用了waitGroup的方式,可以在sws.close()的实现里看到关闭watchStream以及等待组等操作。

recvLoop

recvLoop负责了创建监听键值的操作,通过监听grpc流式的操作,调用Recv方法取出客户端的请求,并作出对应的响应。recvLoop的数据主要流向是从外向内。

//etcd/server/etcdserver/api/v3rpc/watch.go
func (sws *serverWatchStream) recvLoop() error {
    for {
        req, err := sws.gRPCStream.Recv()
        //出错处理操作
        ......
        //对请求进行断言判断,并分别处理各种类型的request
        switch uv := req.RequestUnion.(type) {
        case *pb.WatchRequest_CreateRequest: //客户端的watch创建请求
            ......
            //在下游创建一个服务这个客户端监听的watcher,客户端订阅的可能是一个key,也可能是一个范围内的key,返回一个watchid。
            id, err := sws.watchStream.Watch(mvcc.WatchID(creq.WatchId), creq.Key, creq.RangeEnd, rev, filters...)
            if err == nil {
                //将请求体信息中部分参数写入serverWatchStream
                sws.mu.Lock()
                if creq.ProgressNotify {
                    sws.progress[id] = true
                }//是否返回上一个kv
                if creq.PrevKv {
                    sws.prevKV[id] = true
                }//是否分包
                if creq.Fragment {
                    sws.fragment[id] = true
                }
                sws.mu.Unlock()
            }       
            ......
        case *pb.WatchRequest_CancelRequest:
            //取消订阅请求,会完成删除订阅的watcher等操作
            ......
        //其他操作处理
            ......
    }
}
​

sendLoop

watchStream作为重要的变更数据源,sendLoop会轮询调用它的Chan()方法,该方法就是在获取watchStream中的ch管道中的数据。

func (sws *serverWatchStream) sendLoop() {
    ......
    //由于客户端取消或者其他原因导致程序返回,收尾操作,清理堆积的消息事件
    defer func() {
        ......
        // 清除ch中积压的数据,方便垃圾回收?
        for ws := range sws.watchStream.Chan() {
            mvcc.ReportEventReceived(len(ws.Events))
        }
        for _, wrs := range pending {
            for _, ws := range wrs {
                mvcc.ReportEventReceived(len(ws.Events))
            }
        }
    }()
​
    for {
        select {
        case wresp, ok := <-sws.watchStream.Chan(): //从chan中读取数据
            //ch被关闭,直接返回
            if !ok {
                return
            }
​
            evs := wresp.Events
            events := make([]*mvccpb.Event, len(evs))
            ......
            //遍历接收到的变更事件封装到events
            for i := range evs {
                events[i] = &evs[i]
                ......
            }
            //将events封装到WatchResponse
            wr := &pb.WatchResponse{
                Header:          sws.newResponseHeader(wresp.Revision),
                WatchId:         int64(wresp.WatchID),
                Events:          events,
                CompactRevision: wresp.CompactRevision,
                Canceled:        canceled,
            }
            //如果不是指定的watchid,放到pending队列
            if _, okID := ids[wresp.WatchID]; !okID {
                // buffer if id not yet announced
                wrs := append(pending[wresp.WatchID], wr)
                pending[wresp.WatchID] = wrs
                continue
            }
​
            .....
            //判断是否需要分包,并调用Send方法将事件发送到客户端
            var serr error
            if !fragmented && !ok {
                serr = sws.gRPCStream.Send(wr)
            } else {
                serr = sendFragments(wr, sws.maxRequestBytes, sws.gRPCStream.Send)
            }
            ......//错误处理
        case c, ok := <-sws.ctrlStream://处理ctrlStream
            //关闭则直接返回
            ......
        case <-sws.closec://判断closec是否关闭,如果关闭,直接返回
            return
        }
    }
}

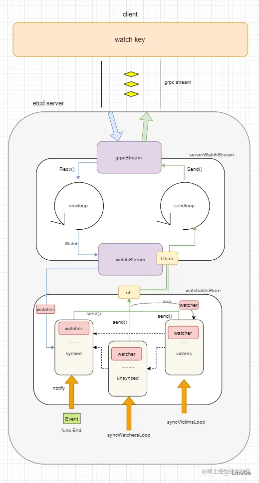
上层处理的流程可以用下图来表示,主要表现了serverWatchStream这个桥梁的作用。\

image.png

下层处理

上面说到,再recvLoop中会调用watchStream.Watch方法,该方法会生成一个watchID,而后调用其成员watchable的watch方法创建一个对于订阅键值的watcher。

//etcd/server/mvcc/watcher.go
func (ws *watchStream) Watch(id WatchID, key, end []byte, startRev int64, fcs ...FilterFunc) (WatchID, error) {
    //生成watchID操作
    ......
    //调用watch方法,主要关注key以及ch的流向
    w, c := ws.watchable.watch(key, end, startRev, id, ws.ch, fcs...)
    ......
}
​
//etcd/server/mvcc/watchable_store.go
func (s *watchableStore) watch(key, end []byte, startRev int64, id WatchID, ch chan<- WatchResponse, fcs ...FilterFunc) (*watcher, cancelFunc) {
    //key以及ch被封装到了watcher结构体中
    wa := &watcher{
        key:    key,
        end:    end,
        minRev: startRev,
        id:     id,
        ch:     ch,
        fcs:    fcs,
    }
    .....
}
​

watcher的ch收到变更数据,就会被上层的sendLoop捕获并推送给客户端。在此之前watcher会被放在watchableStore的某个集合中,等待监听的key变更。

watchableStore

上文提到watchableStore是在etcd初始化时候创建的一个全局的配置项。因为客户端不止一个,监听的键值不止一对,并且ch如果满了可能会被阻塞,所以该配置项共配置了三个批次的watcher集合,分别是synced,unsynced,victims,分别存放位于不同阶段的watcher。

//etcd/server/mvcc/watchable_store.go
type watchableStore struct {
    *store
    // victims是在变更发生,发送数据到ch但是通道满时,被阻塞的watcher集合
    victims []watcherBatch
    victimc chan struct{}//通道用于通知是否需要清理victims//未同步完成的watcher,
    unsynced watcherGroup
​
    //已经同步完成,在等待新的新的变更事件的watcher队列
    synced watcherGroup
    ......
}
​

在etcd启动初始化watchableStore时候,会启动两个异步协程清理unsynced和victims集合中的watcher。

//etcd/server/mvcc/watchable_store.go
func newWatchableStore(lg *zap.Logger, b backend.Backend, le lease.Lessor, cfg StoreConfig) *watchableStore {
    ......
    s := &watchableStore{
        store:    NewStore(lg, b, le, cfg),
        victimc:  make(chan struct{}, 1),
        unsynced: newWatcherGroup(),
        synced:   newWatcherGroup(),
        stopc:    make(chan struct{}),
    }
    //创建两个协程,用于处理watcher数据
    s.wg.Add(2)
    go s.syncWatchersLoop() //清除unsync,每隔 100ms调用一次 syncWatchers
    go s.syncVictimsLoop()  //清除victim中堆积的event
    return s
}

unsynced

产生watcher堆积的原因主要是两种,一种是当客户端执行watch时候指定了历史版本号,该操作需要从boltDB中取值,不能直接放到synced队列中等待新的变更,需要放到unsync中。

//etcd/server/mvcc/watchable_store.go
func (s *watchableStore) watch(key, end []byte, startRev int64, id WatchID, ch chan<- WatchResponse, fcs ...FilterFunc) (*watcher, cancelFunc) {
    //key以及ch被封装到了watcher结构体中
    wa := &watcher{
        key:    key,
        end:    end,
        minRev: startRev,
        id:     id,
        ch:     ch,
        fcs:    fcs,
    }
    s.mu.Lock()
    s.revMu.RLock()
    //如果指定的版本号version是历史的版本号,则将watcher放到unsynced中
    synced := startRev > s.store.currentRev || startRev == 0
    if synced {
        //放到synced
        s.synced.add(wa) //使sync队列加上watcher
    } else {
        //放到unsynced
        s.unsynced.add(wa)
    }
    return wa, func() { s.cancelWatcher(wa) }//返回watcher以及取消的方法    
}

victims

第二种是积压的原因是因为检测到了watch变更,在将数据发送到ch时候,ch缓冲已满,此时需要将watcher存到其他区域(victims)。如果硬往里放数据,该协程会被park住,阻塞其他操作。

检测到watcher变更发生在put一个键值时候,此时事务提交,最终写入之前会调用notify()方法检测是否有针对该键值的watcher。

//etcd/server/mvcc/watchable_store_txn.go
func (tw *watchableStoreTxnWrite) End() {
    ......
    tw.s.mu.Lock()
    //提交事件之前调用notify()
    tw.s.notify(rev, evs)
    tw.TxnWrite.End()
    tw.s.mu.Unlock()
}

func (s *watchableStore) notify(rev int64, evs []mvccpb.Event) {
    var victim watcherBatch
    //newWatcherBatch会遍历watchableStore的synced队列,并拿evs中kv对比是否有监听的key,返回一个watcher集合
    //for range遍历newWatcherBatch返回的watcher集合
    for w, eb := range newWatcherBatch(&s.synced, evs) {
        ......
        //调用send方法将event发送到ch中,未阻塞的话,会被最上层的sendLoop接收到。
        if w.send(WatchResponse{WatchID: w.id, Events: eb.evs, Revision: rev}) {
            pendingEventsGauge.Add(float64(len(eb.evs))) //promethous操作
        } else {
            //将watcher添加到victims集合中
            w.minRev = rev + 1
            if victim == nil {
                victim = make(watcherBatch)
            }
            w.victim = true
            victim[w] = eb
            //删除synced队列中的该watch
            s.synced.delete(w)
        }
    }
    s.addVictim(victim)
}

//etcd/server/mvcc/watchable_store.go
func (w *watcher) send(wr WatchResponse) bool {
    progressEvent := len(wr.Events) == 0
    //过滤事件
    ......
    //将消息发送到channel,如果ch满了就走default
    select {
    case w.ch <- wr: 
        return true
    default:
        return false
    }
}

func (s *watchableStore) addVictim(victim watcherBatch) {
    //空直接返回
    if victim == nil {
        return
    }
    //增加watcher到victims,并发送信号通知
    s.victims = append(s.victims, victim)
    select {
    case s.victimc <- struct{}{}:
    default:
    }
}

unsynced清理

上文提到,两个堆积队列的watcher清理的方式是通过两个异步协程做到的。接下来我们先看unsynced队列的清理方式。

//etcd/server/mvcc/watchable_store.go
func (s *watchableStore) syncWatchersLoop() {
    for {
        ......
        //如果队列大于0,则进入syncWatchers()同步watcher
        if lastUnsyncedWatchers > 0 {
            unsyncedWatchers = s.syncWatchers()
        }
        ......
        //定时器处理
        ......
    }
}

func (s *watchableStore) syncWatchers() int {
    //选出unsync队列中的watcher,返回一个watcherGroup
    wg, minRev := s.unsynced.choose(maxWatchersPerSync, curRev, compactionRev)
    ......
    //从boltdb中取出所有键值以及对应版本号
    tx := s.store.b.ReadTx()
    tx.RLock()
    revs, vs := tx.UnsafeRange(buckets.Key, minBytes, maxBytes, 0)
    tx.RUnlock()
    //由于上面取出的是所有的kv对以及版本号,所有要使用watcherGroup筛选出来监听的键值对应事件
    evs := kvsToEvents(s.store.lg, wg, revs, vs)

    var victims watcherBatch
    wb := newWatcherBatch(wg, evs)
    for w := range wg.watchers {
        ........
        //发送消息到watcher对应的ch,如果阻塞,放入victims队列中
        if w.send(WatchResponse{WatchID: w.id, Events: eb.evs, Revision: curRev}) {
            pendingEventsGauge.Add(float64(len(eb.evs)))
        } else {
            if victims == nil {//为空就make一个
                victims = make(watcherBatch)
            }
            w.victim = true//置标志位
        }

        if w.victim {
            victims[w] = eb
        } else {
            .......
            //消息发送完了,把watcher放入synced队列,等待新的变更事件
            s.synced.add(w)
        }
        //把unsynced中的watcher取消掉
        s.unsynced.delete(w)
    }
    //增加victim
    s.addVictim(victims)
    ......
    return s.unsynced.size()
}

syncWatchersLoop通过一个定时器每隔100ms轮询一次unsynced watcher队列,如果队列不为空,就筛选出数据中的对应键值对以及相应版本号,并最终返还给客户端,将watcher移动到synced队列。

victims清理

victims的清理也是通过一个异步协程的方式,如果victims队列不为空情况下,会一直以10ms的轮询速度来进行清理,在不产生拥堵时候该异步协程会阻塞在最下面的select,当上游释放信号,则开始一波清理。

//etcd/server/mvcc/watchable_store.go
func (s *watchableStore) syncVictimsLoop() {
    defer s.wg.Done()

    for {
        //通过moveVictims清除堆积数据
        for s.moveVictims() != 0 {
        }
        s.mu.RLock()
        isEmpty := len(s.victims) == 0
        s.mu.RUnlock()

        var tickc <-chan time.Time
        if !isEmpty {
            tickc = time.After(10 * time.Millisecond)
        }

        select {
        case <-tickc:
        case <-s.victimc://接收到信号,开始进行清理
        case <-s.stopc:
            return
        }
    }
}

func (s *watchableStore) moveVictims() (moved int) {
    //把victims队列取出来,并置s.victims为空,后续使用newVictim代替
    s.mu.Lock()
    victims := s.victims
    s.victims = nil
    s.mu.Unlock()
    var newVictim watcherBatch
    //遍历队列,尝试发送
    for _, wb := range victims {
        // 尝试发送,发送阻塞放到newVictim
        for w, eb := range wb {
            rev := w.minRev - 1
            if w.send(WatchResponse{WatchID: w.id, Events: eb.evs, Revision: rev}) {
                pendingEventsGauge.Add(float64(len(eb.evs)))
            } else {
                if newVictim == nil {
                    newVictim = make(watcherBatch)
                }
                newVictim[w] = eb
                continue
            }
            moved++
        }
        ......
        //遍历并判断是否将消息发送完了
        for w, eb := range wb {
            if newVictim != nil && newVictim[w] != nil {
                // couldn't send watch response; stays victim
                continue
            }
            w.victim = false
            if eb.moreRev != 0 {
                w.minRev = eb.moreRev
            }
            //如果版本号小于当前版本,则导入unsync队列
            if w.minRev <= curRev {
                s.unsynced.add(w)
            } else {
                //放入sync队列
                s.synced.add(w)
            }
        }
        s.store.revMu.RUnlock()
        s.mu.Unlock()
    }
    //把新的队列放置到victims中
    if len(newVictim) > 0 {
        s.mu.Lock()
        s.victims = append(s.victims, newVictim)
        s.mu.Unlock()
    }

    return moved
}

清理过程也是通过尝试发送,发送受到阻塞则放入新的victims,发送成功则进一步判断是将watcher队列移动到synced或unsynced队列中,最后使用新的victims赋值,这样做保证了不会产生数据的丢失。

image.png

取消监听

在创建监听操作时候,在watchableStore中返回了对应的取消方法。

//etcd/server/mvcc/watchable_store.go
func (s *watchableStore) watch(key, end []byte, startRev int64, id WatchID, ch chan<- WatchResponse, fcs ...FilterFunc) (*watcher, cancelFunc) {
    //创建watcher以及放入队列操作
    ......
    //返回watcher以及取消的方法
    return wa, func() { s.cancelWatcher(wa) }
}
//cancelWatcher的实现
func (s *watchableStore) cancelWatcher(wa *watcher) {
    for {
        s.mu.Lock()
        //尝试从各个队列删除
        if s.unsynced.delete(wa) {
            .....
            break
        } else if s.synced.delete(wa) {
            ......
            break
        }
        .......
        //victims删除
        var victimBatch watcherBatch
        .......
        if victimBatch != nil {
            ......
            delete(victimBatch, wa)
            break
        }
        s.mu.Unlock()
        time.Sleep(time.Millisecond)
    }

    wa.ch = nil
    s.mu.Unlock()
}

//etcd/server/mvcc/watcher.go
func (ws *watchStream) Watch(id WatchID, key, end []byte, startRev int64, fcs ...FilterFunc) (WatchID, error) {
    ......
    w, c := ws.watchable.watch(key, end, startRev, id, ws.ch, fcs...)
    //将cancelWatcher方法赋值到watchStream的名为cancel的map中
    ws.cancels[id] = c
    ws.watchers[id] = w
    return id, nil
}

在客户端取消对键值的监听时候,会对应到上层的recvLoop中。

func (sws *serverWatchStream) recvLoop() error { //接收客户端的请求
    for {
        req, err := sws.gRPCStream.Recv()
        ......
        //对请求进行断言判断,并分别处理各种类型的request
        switch uv := req.RequestUnion.(type) {
        case *pb.WatchRequest_CreateRequest: //监听的可能是一个范围
            ......
        case *pb.WatchRequest_CancelRequest:
            if uv.CancelRequest != nil {
                //获取取消监听的watchID
                id := uv.CancelRequest.WatchId
                //取消监听操作
                err := sws.watchStream.Cancel(mvcc.WatchID(id))
                ......
            }
         ......
    }
}
    
func (ws *watchStream) Cancel(id WatchID) error {
    ws.mu.Lock()
    cancel, ok := ws.cancels[id]//取出cancel函数
    ......
    //执行cancel
    cancel()
    ......
    return nil
}

小结

我们从上到下梳理了watch机制的实现方式,对于我们理解watch来说,最重要的是理解两个数据结构,serverWatchStream和watchableStore。

serverWatchStream贯通客户端的grpc流与下层的变更通道,watchableStore则维护了监听的键值集合并在下层处理用户订阅的键值。整体流程框架可以用下图表示,可以看出,这一有趣且牢靠的设计背后是对channel与goroutine的巧妙运用。\

image.png