Vue组件的生命周期以及生命周期函数图解

205 阅读1分钟

Vue组件的生命周期以及生命周期函数图解

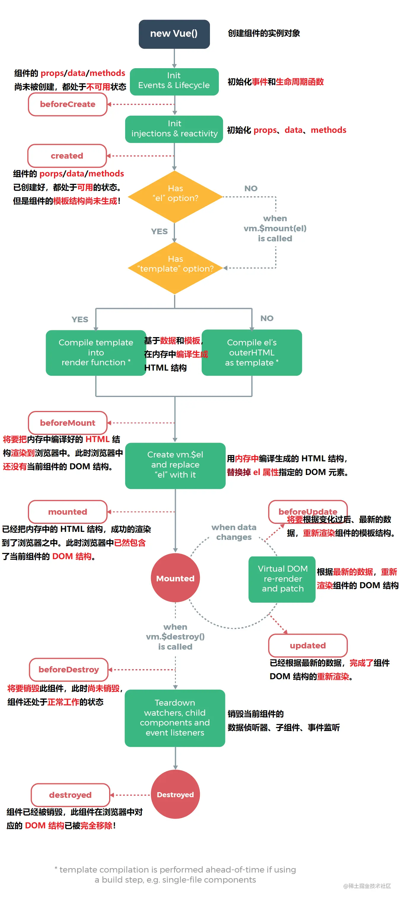
组件的生命周期

组件的生命周期是指一个组件从创建-->运行-->销毁的整个阶段生命周期强调的是一个时间段

image.png

生命周期函数

生命周期函数(也可以叫做钩子函数)是由vue框架提供的内置函数,会伴随着组件的生命周期,自动按次序执行; 生命周期函数强调的是一个时间点

lifecycle.png