Git的使用-自我总结

276 阅读2分钟

这篇文章主要是介绍git、gitee、gitlab、github之间的区别和一些技巧。个人使用总结,如有错误,多多指教,如果觉得可以的,点个赞呗!

  记得我最初使用git的时候,是在21年5月份做小程序时候,老师要求使用git来管理代码,那时候一窍不通,还搞得代码冲突了,被老师狠狠的说了次....

 现在流行的git有gitee(码云)、github、gitlab三种,至于三者间有啥相同之处和不同之处,我也是不懂,哎,反正就是管理代码的,能用就行,我就是玩儿!后来发现,不去清楚的了解它,自己又要走很多的坑....

Git


  Git是一种版本控制系统,是一个命令,也是一种工具。

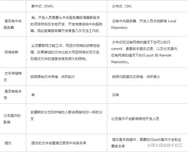
  git和svn,前者是分布式版本控制系统,后者是集中式版本控制系统。

Gitee

Gitee 即码云,是 oschina 免费给企业用的,不用自己搭建环境,可以建立自己的私有仓库,是一款国内的版本控制系统。

Github

与git不同的是,它建立私有仓库需要收费。

Gitlab

gitlab和github都是基于git仓库的web开发流程代码托管平台,gitlab与github不同的是,它在私有仓库和公共仓库上都是免费的。

 

git的 三大区:

 

工作区(working diretory) 用于修改文件 缓存区(stage) 是用来暂时存放工作区中修改的内容 提交历史(commit history) 提交代码的历史记录

主要操作命令:

   git init #初始化仓库

   git clone #拷贝一个远程的仓库文件,即下载

   git add # 将工作区的修改提交到暂存区
   
   git commit # 将暂存区的修改提交到当前分支
   
   git reset # 回退到某一个版本
   
   git stash #保存某次修改
   
   git unstash #释放保存的某次修改
   
   git remote #远程仓库操作
   
   git fetch #从远程获取代码库
   
   git pull # 从远程更新代码
   
   git push # 将本地代码更新到远程分支上
   
   git reflog # 查看历史命令
   
   git status # 查看当前仓库的状态
   
   git diff # 查看修改
   
   git log # 查看提交历史
   
   git revert # 回退某个修改