阿里P8大牛最新整理《性能测试进阶指南》,看完还怕拿不到offer

373 阅读2分钟

前言

性能测试并不是一个很新的名词,但自从LoadRunner进入国内并流行起来,带动了性能测试的潮流,一时间测试人员的口边已经离不开这个HP的性能测试神器。如果你不会使用它进行性能测试,出门都不好意思和同行打招呼,似乎掌握了该工具就成为了测试的资深专家。可以说性能测试的流行从某些角度也反映了国内软件测试技术的进步,从过去的手工化功能测试逐步开始涉及通过编程的方式对系统进行功能测试,从而进一步地开展性能测试。

我看完感觉自己收获良多。
废话不多讲,我带大家来看看内容。

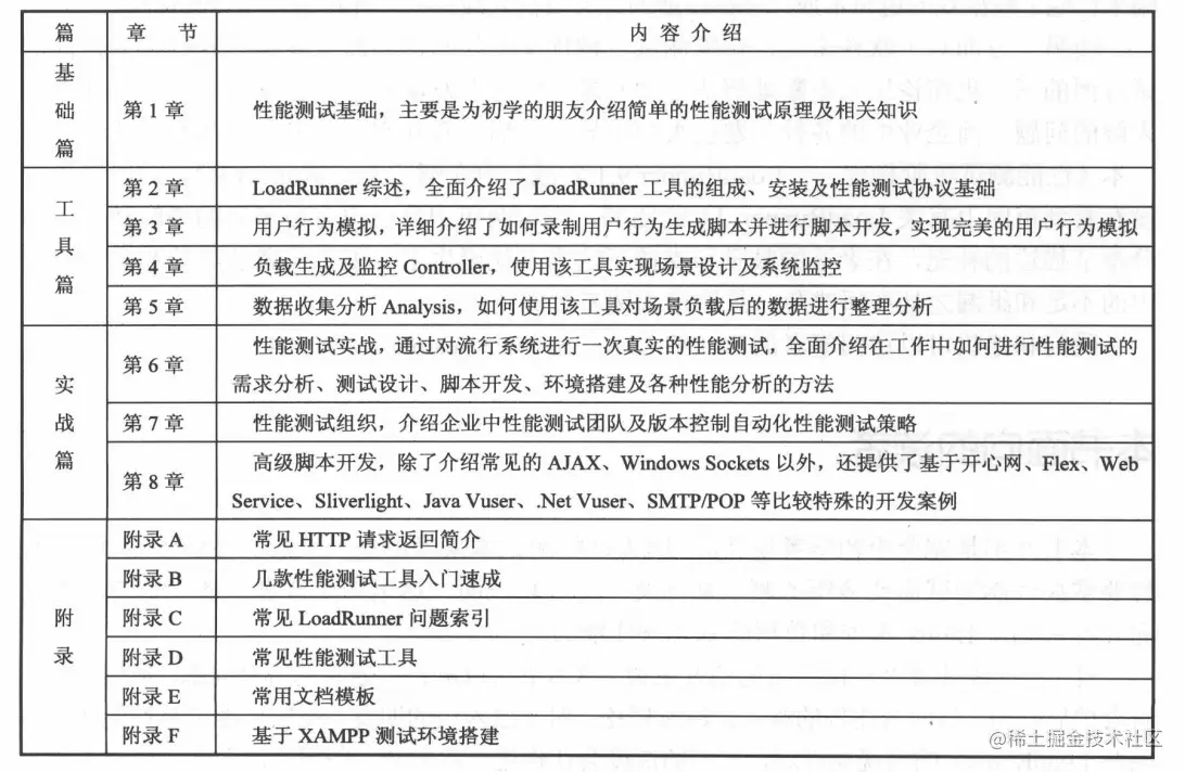
《性能测试进阶指南》

性能测试进阶指南大纲

《性能测试进阶指南》

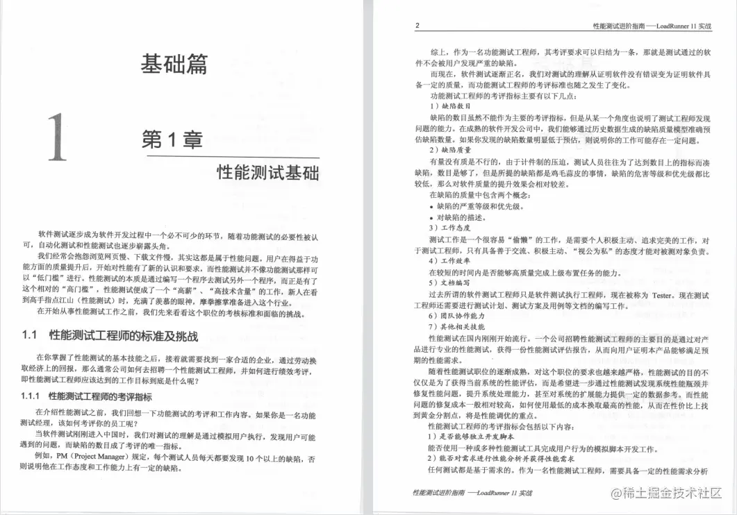
基础篇
软件测试逐步成为软件开发过程中一个必不可少的环节, 随着功能测试的必要性被认可,自动化测试和性能测试也逐步崭露头角。
在开始从事性能测试工作之前,我们先来看看这个职位的考核标准和面临的挑战。

工具篇
第1章介绍了性能测试的一些相关概念, 本章将重点介绍性能测试工具LoadRunner的相关信息。

实战篇

性能测试是一个综合性的工作,在前面的工具介绍中,我们也不断提到性能测试的基础是需求,脚本的开发需要被测系统开发人员的配合,而性能瓶颈定位需要各个部门的通力协作。如何在工作中进行性能测试?如何获得性能需求?性能测试需要编写哪些文档?性能测试结果如何进行分析?如何成立性能测试部门?如何对性能测试进行自动化?对于以上问题你将会在本章的学习中一一得到解答。

总结

提醒大家一下,资料按需索取,千万不要一味地收藏,反正你都看不完的。把时间浪费在找资料上不值得。