Android进阶 布局绘制流程 二 setContentView源码解读

518 阅读3分钟

Android进阶 布局绘制流程 一 setContentView源码解读

本文承接上文 Android进阶 (布局绘制流程 一)。上文跟随源码分析了 setContentVIew() 后的部分 关于 PhoneWindow 和 Layoutinfate 部分的源码解析。该篇文章本人将继续学习和总结 ,并简单提及到经典面试题。本文大概阅读时间:30分钟 Andorid SDK :28.0 。

上文 分析道 PhoneWindow 的 setContentView 进行了分部解读

@Override
    public void setContentView(int layoutResID) {
        if (mContentParent == null) {
            // view绘制流程 一 第一节
            installDecor();
        } else if (!hasFeature(FEATURE_CONTENT_TRANSITIONS)) {
            mContentParent.removeAllViews();
        }

        if (hasFeature(FEATURE_CONTENT_TRANSITIONS)) {
            final Scene newScene = Scene.getSceneForLayout(mContentParent, layoutResID,
                    getContext());
            transitionTo(newScene);
        } else {
            // view 绘制流程 一  第四节
            mLayoutInflater.inflate(layoutResID, mContentParent);
        }

        // 该篇我们顺序从该方法继续研究学习。!!!!!!

        mContentParent.requestApplyInsets();

        final Callback cb = getCallback();
        if (cb != null && !isDestroyed()) {
            cb.onContentChanged();
        }
        mContentParentExplicitlySet = true;
    }

我们正式开始!

ViewRootImpl

// view 类

public void requestApplyInsets() {
    requestFitSystemWindows();
}

public void requestFitSystemWindows() {
    if (mParent != null) {
        mParent.requestFitSystemWindows();
    }
}

这里的mParent是ViewParent的具体实现ViewRootImpl,所以调用的是ViewRootImpl里的requestFitSystemWindows方法。


// ViewRootImpl 类

@Override
    public void requestFitSystemWindows() {
        // 检查线程   是否是在主线程
        checkThread();
        mApplyInsetsRequested = true;
        // 视图绘制
        scheduleTraversals();
    }

ViewRootImpl.scheduleTraversals()


void scheduleTraversals() {
        // 没有正在绘制的 任务才能进入
        if (!mTraversalScheduled) {
            mTraversalScheduled = true;
            mTraversalBarrier = mHandler.getLooper().getQueue().postSyncBarrier();
            // 发送一个消息
            mChoreographer.postCallback(
                    Choreographer.CALLBACK_TRAVERSAL, mTraversalRunnable, null);
            if (!mUnbufferedInputDispatch) {
                scheduleConsumeBatchedInput();
            }
            ...
        }
    }

// Runnable实现
final class TraversalRunnable implements Runnable {
        @Override
        public void run() {
            // 绘制方法
            doTraversal();
        }
    }


void doTraversal() {
        if (mTraversalScheduled) {
            mTraversalScheduled = false;
            mHandler.getLooper().getQueue().removeSyncBarrier(mTraversalBarrier);

            if (mProfile) {
                Debug.startMethodTracing("ViewAncestor");
            }
            // 最重要的地方 执行view 的绘制流程
            performTraversals();

            if (mProfile) {
                Debug.stopMethodTracing();
                mProfile = false;
            }
        }
    }

performTraversals()

private void performTraversals() {
    ...
    // 第一次加载View,需要调整窗口大小,需要适应系统窗口,视图显示状态改变,
    // 视图布局参数不为空,强制窗口重新布局。才可能执行测量
    if (mFirst || windowShouldResize || insetsChanged ||
            viewVisibilityChanged || params != null || mForceNextWindowRelayout) {
       
        ...
        // 窗口没有停止,或者通知需要绘制
        if (!mStopped || mReportNextDraw) {
            ...
            if (focusChangedDueToTouchMode || mWidth != host.getMeasuredWidth()
                    || mHeight != host.getMeasuredHeight() || contentInsetsChanged ||
                    updatedConfiguration) {
                ...
                // 1.第一步:测量
                // Ask host how big it wants to be
                performMeasure(childWidthMeasureSpec, childHeightMeasureSpec);
                ...
            }
        }
    } else {
        ...
    }
    ...
    
    if (didLayout) {// 执行布局
        // 2.第二步:布局
        performLayout(lp, mWidth, mHeight);
        ...
    }
    ...
    
    // 如果没有取消绘制,并且不是新的Surface,那么执行绘制
    if (!cancelDraw && !newSurface) {
        ...
        // 3.第三步:绘制
        performDraw();
    } else {// 如果取消了绘制或者是新的Surface,那么要重新测量、布局和绘制
        ...
    }
    mIsInTraversal = false;
}

重要的方法就是在上述的代码中 通过 performMeasure(), performLayout() ,performDraw() 三个方法,方法内也分别调用了 View的 measure layout 和 draw 方法。这也印证了我们 在编写自定义View的时候 需要默认实现的三个方法的由来,也说明了三个方法的顺序。

View 绘制相关面试题

事件分发

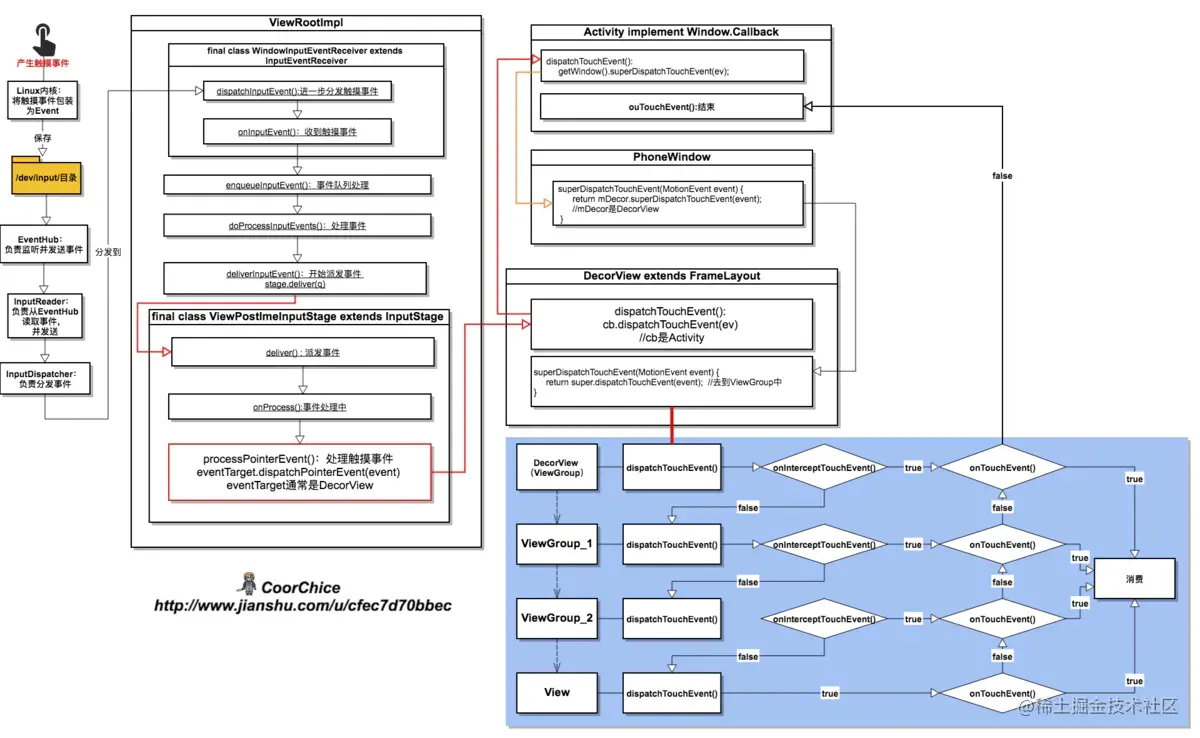
前边的文章已经提到过,这里就放两张图片,一图胜千言 触摸事件分发 流程图参考文章

11.webp

硬件到Android 触摸事件

22.webp

Dialog 和 Activity 点击事件问题

案例:当Dialog 现实的时候点击 Activity 部分按钮是没有反映的,为什么呢?

我们先看下 Dialog的初始化源码

Dialog(@NonNull Context context, @StyleRes int themeResId, boolean createContextThemeWrapper) {
        if (createContextThemeWrapper) {
            if (themeResId == ResourceId.ID_NULL) {
                final TypedValue outValue = new TypedValue();
                context.getTheme().resolveAttribute(R.attr.dialogTheme, outValue, true);
                themeResId = outValue.resourceId;
            }
            mContext = new ContextThemeWrapper(context, themeResId);
        } else {
            mContext = context;
        }
        mWindowManager = (WindowManager) context.getSystemService(Context.WINDOW_SERVICE);
        //新建PhoneWindow
        final Window w = new PhoneWindow(mContext);
        mWindow = w;
        //将回调注入到window当中
        w.setCallback(this);
        w.setOnWindowDismissedCallback(this);
        w.setOnWindowSwipeDismissedCallback(() -> {
            if (mCancelable) {
                cancel();
            }
        });
        w.setWindowManager(mWindowManager, null, null);
        w.setGravity(Gravity.CENTER);
        mListenersHandler = new ListenersHandler(this);
    }

这里创建好 phoneWindow 后setContentView() 设置布局,这里就绕到了 上篇文章的 源码顺序中,通过 installDecor() ,创建 DecorView 将我们传入的布局id 带入,通过 xml pull 方式迭代读取 view 最后返回一个view 对象,并将其添加到 DecorView中。

public void show() {
        ...
        mWindowManager.addView(mDecor, l);
        ...
    }

public void addView(View view, ViewGroup.LayoutParams params,
            Display display, Window parentWindow) {
             ...
             //创建ViewRootImpl
            root = new ViewRootImpl(view.getContext(), display);
            view.setLayoutParams(wparams);
            mViews.add(view);
            mRoots.add(root);
            mParams.add(wparams);
            try {
                // setView
                root.setView(view, wparams, panelParentView);
            } catch (RuntimeException e) {
                ...
            }
        }
    }

Dialog 通过show() 的方式,将DecorView 传给 WindowManager实现类 。 经过底层会调用到ViewRootImpl的ViewPostImeInputStage里面来。但是因为ViewRootImpl存在着多个,InputManagerService 会根据Z轴的高度,获取最近一个窗口,然后执行对应ViewRootImpl里面ViewPostImeInputStage的监听方法->执行mView.dispatchPointerEvent(event)。所以点击事件便在最上层 的Dialog中消费了。

绘制卡顿源码追踪

由于这里 源码层级更多,不是一篇两篇能够说清楚的,推荐一个大佬的 博文

app卡顿 16ms vsync 的由来