【优化调度】 基于matlab改进的遗传算法求解风电场优化调度问题【含Matlab源码 1245期】

506 阅读3分钟

一、遗传算法简介

1 引言 在这里插入图片描述 在这里插入图片描述 2 遗传算法理论 2.1 遗传算法的生物学基础 在这里插入图片描述 在这里插入图片描述 2.2 遗传算法的理论基础 在这里插入图片描述 在这里插入图片描述 在这里插入图片描述 在这里插入图片描述 2.3 遗传算法的基本概念 在这里插入图片描述 在这里插入图片描述 在这里插入图片描述 在这里插入图片描述 在这里插入图片描述 在这里插入图片描述 2.4 标准的遗传算法 在这里插入图片描述 在这里插入图片描述 2.5 遗传算法的特点 在这里插入图片描述 在这里插入图片描述 2.6 遗传算法的改进方向 在这里插入图片描述 3 遗传算法流程 在这里插入图片描述 在这里插入图片描述 在这里插入图片描述 4 关键参数说明 在这里插入图片描述

二、部分源代码

v0=10.5;a1=0;%初始风速、风向
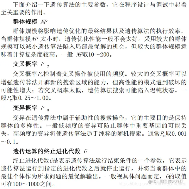
PopSize=100;%种群规模
MaxGen=1000; %遗传代数
ChromLen=10;  %编码长度
N=16;%优化变量个数
LLimits = 0;%优化变量的下限
HLimits = 0.33;%优化变量的上限
Chrom=round(rand(PopSize,N*ChromLen));%随机产生初始种群的染色体
for k=1:MaxGen    
    for s=1:PopSize  %种群产生
       m=Chrom(s,:);
       %解码
       for i=1:N
         m1=m(1+ChromLen*(i-1):1:ChromLen*i);
         DigVal=0;b=1;
         for j=1:ChromLen
             DigVal=DigVal+m1(j)*b;
             b=b*2;
         end
         x(s,i) = LLimits+(HLimits-LLimits)*DigVal/(2^ChromLen-1); 
       end
       [P,Pz,v]=Pmax(v0,a1,x(s,:));%求目标函数
    end
    Fit0=(1./Pz);  %适应度函数
    %适应度函数尺度变换
    C=1.5;
    f_avg= sum(Fit0)/PopSize;
    f_max =max(Fit0);    
    f_min =min(Fit0);
    if f_min>(C*f_avg- f_max)/( C-1)    
        a=(C-1)/(f_max-f_avg)*f_avg;
        b=(f_max-C*f_avg)/(f_max-f_avg)*f_avg;
    else
        a=f_avg/(f_avg - f_min);
        b= - (f_min*f_avg)/(f_avg-f_max);
    end
    Fit =a*Fit0+b;
    %轮盘赌式选择
    totalfit=sum(Fit);%求适应值之和 
    fitvalue=cumsum(Fit); 
    for newin = 1:PopSize
        fitin = 1;
        temp=rand*totalfit;
        while  temp  > fitvalue(fitin)
           fitin=fitin+1;
        end        
        TempChrom(newin,:)=Chrom(fitin,:);         
    end
    Chrom = TempChrom;
    Pc=0.6;
    for i=1:2:(PopSize-1)      %单点交叉
        temp=rand;
        if Pc>temp
          n=ceil(N*ChromLen*rand);
          for j=n:N*ChromLen
            TempChrom(i,j)=Chrom(i+1,j);
            TempChrom(i+1,j)=Chrom(i,j);
          end            
        end
    end
   function v=wake_speed(x,y,v0,a,a0)                       %计算一台风机风机前尾流风速
x=x-1;y=y-1;D=300;R=31.5;
X=x*D*cos(a)+y*D*sin(a);                                 %根据风向偏角进行坐标变换
Y=y*D*cos(a)-x*D*sin(a);
i=0;j=0;v2=0;
for m=1:4    
    for n=1:4                                            %循环计算每台风机的尾流影响
        k=i*D*cos(a)+j*D*sin(a);l=-i*D*sin(a)+j*D*cos(a);
        if (X-k) > 0                                     %判断两台风机上下游位置关系
            rx=R+(X-k)*0.04;
            if ((Y+R) < (l-rx)) || ((Y-R) > (l+rx))      %判断是否无尾流遮挡并计算
                v1=v0;
                b=0;
            else
                if ((Y-R) > (l-rx)) && ((Y+R) < (l+rx))  %判断是否为全遮挡并计算
                    Ct=4*a0(i+1,j+1)*(1-a0(i+1,j+1));
                    v1=v0*(1-((R/rx)^2)*(1-(1-Ct)^0.5));
                    b=1;
                else
                    [v1,b]=Ashad(k,l,X,Y,v0,a0(i+1,j+1));%计算部分遮挡
                end
            end
            v2=v2+b*((1-v1/v0)^2);                       %对各个风机的尾流影响风速累加
        else
        end
end
[BestFit,BestId] = max(Fit);
figure
plot(Jlist)
%输出结果
Result = x(BestId,:)
[P,Pz,v]=Pmax(v0,a1,Result)
function [v,B]=Ashad(x1,y1,x2,y2,v0,a)
D=63;Ct=4*a*(1-a);                           %初始条件
rx=0.5*D+abs(x2-x1)*0.04;                    %尾流半径
v=v0*(1-((0.5*D/rx)^2)*(1-(1-Ct)^0.5));
y=((rx)^2-(0.5*D)^2-y1^2+y2^2)/(2*(y2-y1));
z=((0.5*D)^2-(y-y2)^2)^0.5;
d=abs(y2-y1);
A=((rx)^2)*acos((d^2+(rx)^2-(0.5*D)^2)/(2*d*rx))+((0.5*D)^2)*acos((d^2+(0.5*D)^2-(rx)^2)/(2*d*rx))-d*z;
B=A/(2*pi*(0.5*D)^2);                        %尾流遮挡面积与风轮面积之比
end

三、运行结果

在这里插入图片描述

四、matlab版本及参考文献

1 matlab版本 2014a

2 参考文献 《智能优化算法及其MATLAB实例(第2版)》包子阳 余继周 杨杉著 电子工业出版社