自如首创iOS图片资源极致优化方案(二)

46,127 阅读4分钟

图片管理一期概述

以组件的维度,图片和组件之间建立一对一关系,在打包的时候或者本地开发执行脚本的时候动态拉图图片,这些图片在服务端进行去重,以zip包的形式下载到本地,用脚本将本地的图片打成xcasset包导入到工程中,从而实现服务端管理app图片的能力。这样做的好处是图片的大小、是否缺图、增删操作等数据都可以拿到,后续还可以对未使用过的图片进行云控处理

如何处理分支关系

问题

组件A在多人同时开发的情况下,从A拉出俩开发分支featureM、featureN,featureM添加一个图片m1,featureN移除一个图片m2,当featureM合并之后组件多了一个图片m1,featureN也有这个关系就会包含俩图片(m1,m2),这样就有问题了,因为featureN并没有合并,还在开发中,不应该有图片m1.

这就涉及到同一个组件分支和图片的对应关系的问题了

图片和组件的关联关系,应该是图片和组件的分支或者版本号关联,同一个组件,不同分支不同版本号所关联的图片都应该是独立的。

处理问题的方案

gitlab中的代码仓库加上hook,当有人push代码的时候就能监听到,每个公司应该都有自己的分支管理方案,我们是分支合并的时候必须merge request,这样服务端能拿到hook事件,触发分析merge操作,获取到源分支和目标分支以及提交人信息。这时候需要把源分支的图片关系合并到目标分支。图片的绑定关系应该是和组件的版本号或者分支一一对应的

图片同步方案

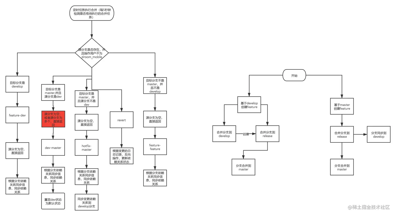
1、分支创建和push方式合并代码的逻辑梳理 (1)创建分支触发push事件(feature分支和release分支创建时的图片依赖关系的初始化);

(2)当通过push的方式将代码合并到develop,release或者master分支时,图片依赖关系的同步;

风险点1:基于master创建分支时,图片组件依赖关系为develop分支的依赖关系;(需要保证没有只合并了master,但是没有同步到develop的需求)

风险点2:直接通过push方式(没有通过mr合并)合并develop,release,master,需要保证commit信息中包含:【分支名称】标签

16297221581502.jpg

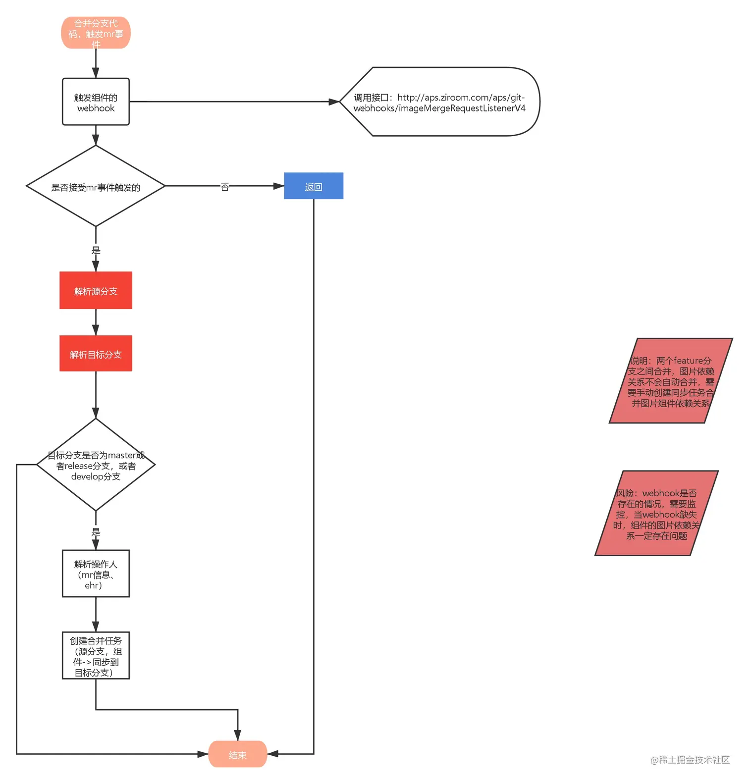
2、mr方式合并代码逻辑梳理 16297221754359.jpg

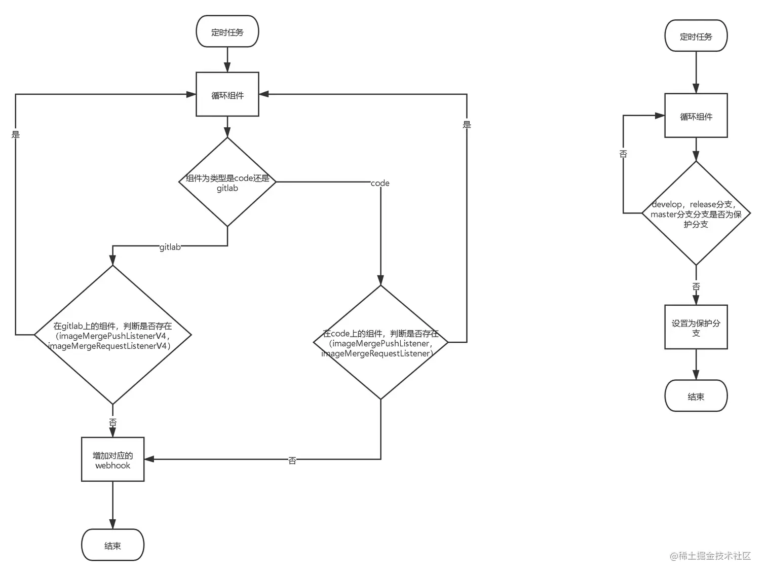
3、定时任务更新图片组件依赖关系流程梳理 16297222037162.jpg

4、图片组件依赖关系同步的具体执行逻辑 16297222221723.jpg

5、监控方案

16297222364337.jpg

6、结论总结 6.1 创建分支时,图片组件依赖关系会从develop分支同步到新分支 6.2 feature之间的图片组件依赖关系需要研发人员手动创建同步任务进行同步 6.3 feature到develop分支,release分支,master分支的图片组件依赖关系同步,需要借助于webhook,自动进行同步。 (1)push 事件的webhook需要借助【分支名】标签,获取源分支名称 (2)mr的webhook可以通过参数拿到明确的源分支和目标分支 6.4 风险: (1)组件webhook缺失

5.解决办法 (1)监控并自动补充webook

(2)避免使用push方式合并develop,release,master分支代码(回收所有人的权限,并设置为保护分支)

总结

本期分享的是服务端处理方案逻辑,下期我们分享iOS客户端的实现逻辑 后期我们会对资源管理系统进行继续详细分享

自如大前端研发中心招募新同学! FE/IOS/Android工程师看过来

公司福利有: 全额五险一金,并额外购买商业保险 免费健身房+年度体检 公司附近租房9折优惠 每年2次晋升机会

办公地点:北京酒仙桥普天实业科技园 欢迎对技术有执着热爱的你加入我们!简历请投递 lich7@ziroom.com