element-ui导出报告

432 阅读1分钟

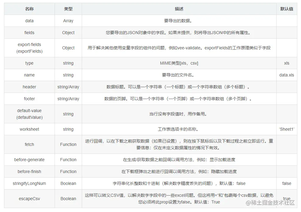
image.png

文档(www.npmjs.com/package/vue…) image.png

安装

npm install vue-json-excel

全部代码

<template>
   <download-excel
    :fields="fields"
    :data="tableData"
    name="百度-地域报告"
    type="xls">
    <el-button
      class="filter-item"
      size="mini"
      type="warning"
      icon="el-icon-download"
      >导出</el-button>
  </download-excel>
</template>

组件导出

import JsonExcel from "vue-json-excel";
components: { "download-excel": JsonExcel, },

data() {
    return {
          tableData: [],
          

导出数据

          fields: {
            账户: "accountName",
            区域名字: "areaName",
            日期: "date",
            点击:"click",
            花费:"cost",
            平均点击价格:"cpc",
            点击率:"ctr",
            展现:"impression",
            千次展现成本:"cpm",
            一句话:"oneWord",
            三句话:"threeWords",
            留言线索:"messageBoard",
          },
        };
  },