RPC的运行基石--注册中心ZK实现原理

588 阅读3分钟

这是我参与8月更文挑战的第16天,活动详情查看:8月更文挑战

RPC的目的,是将远程调用变得像本地调用一样简单方便,主要由客户端、服务端、注册中心三部分组成。

那么,服务端发布的接口怎么向客户端暴露?客户端怎么获取到服务端的地址并创建连接执行调用逻辑呢?

本篇将带大家 通过分析一个由Zookeeper引发的全链路服务雪崩的真实案例,来说明注册中心的生产场景诉求和选型原则。

0.1 注册中心

图片

如图所示

Provider 主要向注册中心进行服务注册,以及上报服务节点心跳。

Consumer 需要向注册中心订阅感兴趣的服务,将对应服务的节点信息缓存到本地,同时接受注册中心下发的服务变动通知。

注册中心 的职权也很明确了,就是维护服务信息以及服务实例节点信息,同时监测服务节点心跳,确认节点状态,在节点状态不健康时,从实例列表中剔除;同时在节点列表变动时,负责通知订阅者,以实现服务的及时更新和数据一致性

0.2 Zookeeper 注册中心实现方案

ZK曾经真的非常火,当然现在也不差。很多年之前,同事曾经笑称,只要架构里用上ZK,就可以叫分布式。

ZK是经常被提及的注册中心选型。那么ZK怎么实现注册中心呢?

节点创建的能力

持久化节点。在节点创建后,就一直存在,直到有删除操作来主动清除这个节点。

临时节点。将自身的生命周期和客户端状态绑定。如果客户端会话失效,那么这个节点就会自动被清除掉。注意,这里提到的是会话失效,而非连接断开。

监听通知的能力

也就是Watch机制。一个zk的节点可以被监控,包括这个目录中存储的数据的修改,子节点目录的变化,一旦变化可以通知设置监控的客户端。
这个功能是zookeeper对于应用最重要的特性,通过这个特性可以实现的功能包括配置的集中管理,集群管理,分布式锁等等。

ZK的上述两个关键能力,让其成为注册中心成为可能

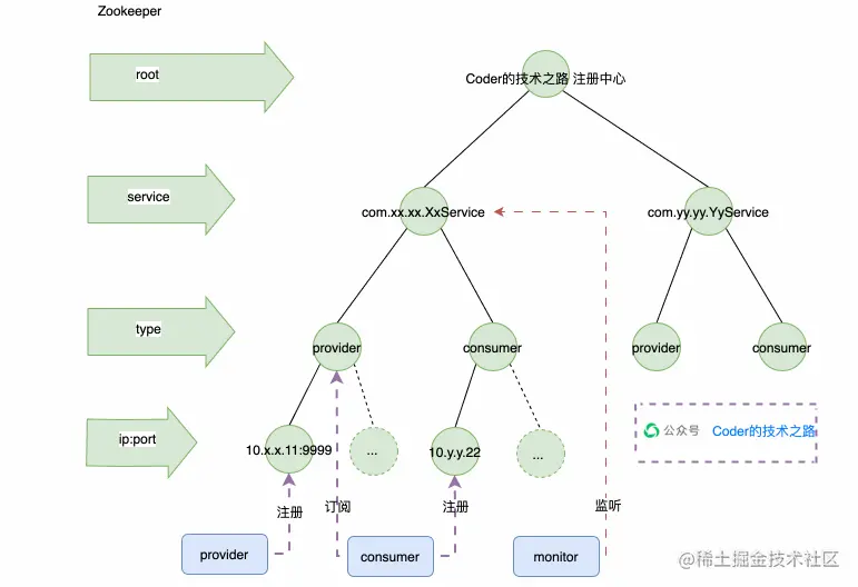
图片

Zookeeper注册中心

如上图所示,ZK创建了Service的持久化节点,在Service下创建了Provider和Consumer两个子节点,也是持久化的;在Provider和Consumer下挂着很多临时节点,每一个临时节点,代表一个应用实例。这样方便根据实例状态进行动态增减。然后用wtach机制来监听服务端心跳,通知客户端服务节点的变动,从而实现注册中心的整个能力。