Springboot源码解析之启动流程-01

616 阅读14分钟

不管是工作还是面试 深入了解SpringBoot源码 都将给你带来非常实实在在的收获 so 今天我们来揭开SpringBoot的第一个面纱(run方法)。

1.初始化.搭建阅读环境 springboot版本为 2.1.x

github fork或者下载: github.com/spring-proj…

下载后 idea打开 由于springboo默认没将其写到父pom的modles中 所以我们将spring-boot-samples导入,执行 SampleTestApplication执行run方法(这里我选的是这个启动类)。

启动项目

  • 报错 Kotlin: Language version 1.1 is no longer supported; please, use version 1.2 or greater.

    • 解决方式 image.png

    • 可能和idea版本有关系 我报了这个错 然后勾选idea这个选项就好了

    image.png

    • 注意其会有代码格式检查 需要关掉 在properties标签中加入<disable.checks>true</disable.checks>
    • 或者格式化下代码 mvn spring-javaformat:apply

2. SpringBoot main方法执行过程详解

注意:(由于一边调试一边写注释的话 debug会错位 造成调试不便 所以我在另一个项目中调试的源码版本都一样)

1. 启动run();方法

@SpringBootApplication
public class SampleTestApplication {

   // NOTE: this application will intentionally not start without MySQL, the test will
   // still run.
   // 启动入口
   public static void main(String[] args) {
      SpringApplication.run(SampleTestApplication.class, args);
   }

}

2. 进入SpringApplication的构造方法

主要包含两个 1.上下文初始化对象 2.监听器对象

/**
 * 创建一个新的 {@link SpringApplication} 实例。该应用程序上下文将从指定的primarySources加载 bean
 * (有关详细信息,请参阅 {@link SpringApplication class-level} 文档。可以在调用之前自定义实例
 * {@link #run(String...)}.
 * @param resourceLoader the resource loader to use
 * @param primarySources the primary bean sources
 * @see #run(Class, String[])
 * @see #setSources(Set)
 *
 * -- 在该构造中 将创建上下文对象
 *
 */

@SuppressWarnings({ "unchecked", "rawtypes" })
public SpringApplication(ResourceLoader resourceLoader, Class<?>... primarySources) {
   //初始化资源加载器,默认为null
   this.resourceLoader = resourceLoader;
   //校验
   Assert.notNull(primarySources, "PrimarySources must not be null");
   //初始化 primarySources 类并去重 一般我们就是一个即启动类
   this.primarySources = new LinkedHashSet<>(Arrays.asList(primarySources));
   //推断当前 WEB 应用类型,一共有三种:NONE,SERVLET,REACTIVE 默认SERVLET
   this.webApplicationType = WebApplicationType.deduceFromClasspath();

   // <2.1> 设置应用上下文初始化器,从META-INF/spring.factories读取 ApplicationContextInitializer类对应的实例名称集合并去重(一共6个) 随后 利用反射工具进行对象的创建

   setInitializers((Collection) getSpringFactoriesInstances(ApplicationContextInitializer.class));

   // <2.2> 设置监听器,从META-INF/spring.factories 读取ApplicationListener类的实例名称集合并去重。然后反射创建对象 其实和2.1过程很相似 唯一区别是 传入的参数 不同
   setListeners((Collection) getSpringFactoriesInstances(ApplicationListener.class));

   //推断主入口应用类,通过当前调用栈,获取Main方法所在类,并赋值给mainApplicationClass
   this.mainApplicationClass = deduceMainApplicationClass();
}

紧接着我们看下 <2.1> 处做了什么

image.png

image.png 可以看到其用的系统类加载器 关于类加载器 可聊得就太多了 这里不做展开了

image.png

image.png

image.png

  • 接着使用 private static Map<String, List<String>> loadSpringFactories(@Nullable ClassLoader classLoader)方法获取该类加载器下的所有spring.factories文件 名称 注意是名称还没到创建对象呢
 private static Map<String, List<String>> loadSpringFactories(@Nullable ClassLoader classLoader) {
     //根据类加载器先看看有没有 有直接返回 其实大部分情况都有 只有第一次调用该方法 也就是 构造SpringApplication上下文时候 需要加载当前包以及子包下的spring.factories文件 
     MultiValueMap<String, String> result = (MultiValueMap)cache.get(classLoader);
     if (result != null) {
         return result;
     } else {
         try {
             //获取当前类加载器下的所有META-INF/spring.factories文件 
             Enumeration<URL> urls = classLoader != null ? classLoader.getResources("META-INF/spring.factories") : ClassLoader.getSystemResources("META-INF/spring.factories");
             LinkedMultiValueMap result = new LinkedMultiValueMap();
             //遍历properties 取出对饮的value 文件
             while(urls.hasMoreElements()) {
                 URL url = (URL)urls.nextElement();
                 //这里的url我理解就是 文spring.factoies文件的全路径 事实也是这样的
                 UrlResource resource = new UrlResource(url);
                 //根据文件的全路径 加载文件中的数据
                 Properties properties = PropertiesLoaderUtils.loadProperties(resource);
                 
                 Iterator var6 = properties.entrySet().iterator();
                 //遍历某个spring.factory.properties文件  
                 while(var6.hasNext()) {
                     Entry<?, ?> entry = (Entry)var6.next();
                     //获取key并去空格 key的形式是啥? 比如像这样: org.springframework.context.ApplicationContextInitializer
                     String factoryClassName = ((String)entry.getKey()).trim();
                     //value就是其对饮的值啦 可能会有很多 具体看某个 spring.factories文件就知道了 commaDelimitedListToStringArray 该方法会将value切分 使用 ,号 
                     String[] var9 = StringUtils.commaDelimitedListToStringArray((String)entry.getValue());
                     int var10 = var9.length;
                     //遍历value数组 填充进LinkedMultiValueMap中
                     for(int var11 = 0; var11 < var10; ++var11) {
                         String factoryName = var9[var11];
                         result.add(factoryClassName, factoryName.trim());
                     }
                 }
             }
             //将类加载器下的所有spring.factores文件都加载到后 填充进 cache中 
             //cache是个 ConcurrentReferenceHashMap key是 ClassLoader value是 MultiValueMap<String, String> 第一个string是spring.factories的某个key value是某个值(逗号切分后的)
             cache.put(classLoader, result);//看看人家多重注性能 哈哈
             return result;
         } catch (IOException var13) {
             throw new IllegalArgumentException("Unable to load factories from location [META-INF/spring.factories]", var13);
         }
     }
 }
  • 搞几张截图具体看看 image.png

可以看到 根据 org.springframework.context.ApplicationContextInitializer这个key找到6个对应的值 注意 spring会把当前主类所在的包以及所有子包下的spring.factories都扫描出来 并存放到 cache中 image.png 这6大对象是在哪配置的呢?

image.png image.png

根据上边两张图片 可以看到其配置的位置

  • 加载完所有的spring.factories后 调用 createSpringFactoriesInstances方法 使用反射创建对象 这步简单没啥好说的

image.png

  • 最后 给其排个序 注意 这里的排序是根据类注解@Order上的值来排的 不要错误以为其可以对springbean的加载顺序有影响

image.png

<2.2> 基本和<2.1>一样 只不过<2.2>是初始化的监听器组件 所以这里不在过多描述

3. SpringApplication初始化完毕后 进入其run方法

  • 这个方法很长也很重要
public ConfigurableApplicationContext run(String... args) {
    StopWatch stopWatch = new StopWatch();
    stopWatch.start();
    ConfigurableApplicationContext context = null;
    //1. 初始化应用上下文和异常报告集合 在构造SpringApplicaiton时候已经创建过对象了
    Collection<SpringBootExceptionReporter> exceptionReporters = new ArrayList();
    //2. 设置系统属性“java.awt.headless”的值,默认为true,用于运行headless服务器,进行简单的图像处理,多用于在缺少显示屏、键盘或者鼠标时的系统配置
    this.configureHeadlessProperty();
    
    /**
     * 从spring.factories配置文件中加载到EventPublishingRunListener对象并赋值给SpringApplicationRunListeners
     * 其作用是准备运行时监听器 用于监听运行时候一切的事件
     *
     * 在spring-boot的spring.factories文件中
     *
     * # Run Listeners
     * org.springframework.boot.SpringApplicationRunListener=\
     * org.springframework.boot.context.event.EventPublishingRunListener
     */    
    //3. 创建所有springboot运行监听器并发布应用启动事件
    SpringApplicationRunListeners listeners = this.getRunListeners(args);
    //启动监听器
    listeners.starting();

    Collection exceptionReporters;
    try {
        //初始化默认应用参数类
        ApplicationArguments applicationArguments = new DefaultApplicationArguments(args);
        //4. 根据监听器(SpringApplicationRunListeners)和应用参数(命令行 ,application.properties文件 等)来准备spring环境 
        //项目中可以使用@Autowired private Environment environment;来获取一些你需要的属性 很方便哦
        ConfigurableEnvironment environment = this.prepareEnvironment(listeners, applicationArguments);
        //配置要忽略的bean
        this.configureIgnoreBeanInfo(environment);
        //5. 打印bannner
        Banner printedBanner = this.printBanner(environment);
        //6. 根据不同的类型创建不同的 ApplicationContext 类型有三种 SERVLET,REACTIVE 普通web
        context = this.createApplicationContext();
        //7. 获取异常报告器 通过getSpringFactoriesInstances方法 用来报告启动时的错误 ps : 这个方法用的地方这的是太多了
        exceptionReporters = this.getSpringFactoriesInstances(SpringBootExceptionReporter.class, new Class[]{ConfigurableApplicationContext.class}, context);
        //8. 准备应用上下文 调用各个(8个在SpringApplication时候初始化的你忘了吗)ApplicationContextInitializer的initialize方法 和触发SpringApplicationRunListeners的contextPrepared及contextLoaded方法等
        this.prepareContext(context, environment, listeners, applicationArguments, printedBanner);
        //9. 刷新应用上下文 这一步 灰常重要 这里关于bean的东西不在展开 我将写一篇文章专门解释bean相关的内容
        this.refreshContext(context);
        //10. 应用上下文后置处理,做一些扩展功能 具体怎么扩展我会写个文章专门介绍Springboot的扩展点以及方式
        this.afterRefresh(context, applicationArguments);
        //11.停止stopWatch 并打印耗时日志
        stopWatch.stop();
        if (this.logStartupInfo) {
            (new StartupInfoLogger(this.mainApplicationClass)).logStarted(this.getApplicationLog(), stopWatch);
        }
        //12. 发布应用上下文启动完成事件:触发所有SpringapplicationRunListener监听器的started事件方法
        listeners.started(context);
        //13. 执行所有Runner执行器:执行ApplicationRunner和CommandLineRunner
        this.callRunners(context, applicationArguments);
    } catch (Throwable var10) {
        this.handleRunFailure(context, var10, exceptionReporters, listeners);
        throw new IllegalStateException(var10);
    }

    try {
        //14. 发布应用上下文就绪事件:触发SpringapplicationRunnListener 监听器的running事件方法
        listeners.running(context);
        //15. 返回应用上下文
        return context;
    } catch (Throwable var9) {
        this.handleRunFailure(context, var9, exceptionReporters, (SpringApplicationRunListeners)null);
        throw new IllegalStateException(var9);
    }
}

4.下边详细分析以上步骤

1、初始化应用上下文和异常报告集合 在构造SpringApplicaiton时候已经创建过对象了

ConfigurableApplicationContext context = null;
Collecton<SpringBootExceptionReporter> exceptionReporters = new ArrayList<>();

2、设置系统属性java.awt.headless的值:

/*
java.awt.headless模式是在缺少显示屏、键盘或者鼠标的系统配置
当配置了如下属性之后,应用程序可以执行如下操作:
	1、创建轻量级组件
	2、收集关于可用的字体、字体指标和字体设置的信息
	3、设置颜色来渲染准备图片
	4、创造和获取图像,为渲染准备图片
	5、使用java.awt.PrintJob,java.awt.print.*和javax.print.*类里的方法进行打印
*/
private void configureHeadlessProperty() {
		System.setProperty(SYSTEM_PROPERTY_JAVA_AWT_HEADLESS,
				System.getProperty(SYSTEM_PROPERTY_JAVA_AWT_HEADLESS, Boolean.toString(this.headless)));
}

3、创建所有spring运行监听器并发布应用启动事件

//创建spring监听器
private SpringApplicationRunListeners getRunListeners(String[] args) {
	Class<?>[] types = new Class<?>[] { SpringApplication.class, String[].class };
	//new创建监听器 SpringApplicationRunListeners
        return new SpringApplicationRunListeners(logger,
//又是调用这个方法 去获取监听器(SpringApplicationRunListener)相关的对象
getSpringFactoriesInstances(SpringApplicationRunListener.class, types, this, args));
}
//构造方法 初始化log以及用 getSpringFactoriesInstances方法获取到的对象赋值给 listeners变量

SpringApplicationRunListeners(Log log, Collection<? extends SpringApplicationRunListener> listeners) {
	this.log = log;
	this.listeners = new ArrayList<>(listeners);
}
//循环遍历获取监听器 并挨个启动
void starting() {
	for (SpringApplicationRunListener listener : this.listeners) {
		listener.starting();
	}
}

//启动监听器
@Override
public void starting() {
    //这里创建ApplicationStartingEvent对象 并将其设置为广播类型
	this.initialMulticaster.multicastEvent(new ApplicationStartingEvent(this.application, this.args));
}

//applicationStartingEvent是springboot框架最早执行的监听器,在该监听器执行started方法时,会继续发布事件,主要是基于spring的事件机制
	@Override
	public void multicastEvent(final ApplicationEvent event, @Nullable ResolvableType eventType) {
		ResolvableType type = (eventType != null ? eventType : resolveDefaultEventType(event));
        //获取线程池,如果为空则同步处理。这里线程池为空,还未初始化
		Executor executor = getTaskExecutor();
		for (ApplicationListener<?> listener : getApplicationListeners(event, type)) {
			if (executor != null) {
                //异步发送事件
				executor.execute(() -> invokeListener(listener, event));
			}
			else {
                //同步发送事件
				invokeListener(listener, event);
			}
		}
	}

4、 根据监听器(SpringApplicationRunListeners)和应用参数(命令行 ,application.properties文件 等)来准备spring环境

ConfigurableEnvironment environment = prepareEnvironment(listeners, applicationArguments);
//详细环境的准备
private ConfigurableEnvironment prepareEnvironment(SpringApplicationRunListeners listeners,
   ApplicationArguments applicationArguments) {
   // 获取或者创建应用环境
   ConfigurableEnvironment environment = getOrCreateEnvironment();
   // 配置应用环境,配置propertySource和activeProfiles 
   configureEnvironment(environment, applicationArguments.getSourceArgs());
   //listeners环境准备,广播ApplicationEnvironmentPreparedEvent
   ConfigurationPropertySources.attach(environment);
   listeners.environmentPrepared(environment);
   //将环境绑定到当前应用程序
   bindToSpringApplication(environment);
   if (!this.isCustomEnvironment) {
   	environment = new EnvironmentConverter(getClassLoader()).convertEnvironmentIfNecessary(environment,
   				deduceEnvironmentClass());
   }
   ConfigurationPropertySources.attach(environment);
   return environment;
}
// 获取或者创建应用环境,根据应用程序的类型可以分为servlet环境、标准环境(特殊的非web环境)和响应式环境
private ConfigurableEnvironment getOrCreateEnvironment() {
   //存在则直接返回
   	if (this.environment != null) {
   		return this.environment;
   	}
   //根据webApplicationType创建对应的Environment
   	switch (this.webApplicationType) {
   	case SERVLET:
   		return new StandardServletEnvironment();
   	case REACTIVE:
   		return new StandardReactiveWebEnvironment();
   	default:
   		return new StandardEnvironment();
   	}
   }
//配置应用环境
protected void configureEnvironment(ConfigurableEnvironment environment, String[] args) {
   if (this.addConversionService) {
   	ConversionService conversionService = ApplicationConversionService.getSharedInstance();
   	environment.setConversionService((ConfigurableConversionService) conversionService);
   }
   //配置property sources 即application.properties 文件 
   configurePropertySources(environment, args);
   //配置profiles 如dev test prod
   configureProfiles(environment, args);
}

5、打印banner略

6、 根据不同的类型创建不同的 ApplicationContext 类型有三种 SERVLET,REACTIVE 普通web

protected ConfigurableApplicationContext createApplicationContext() {
    Class<?> contextClass = this.applicationContextClass;
    if (contextClass == null) {
        try {
            switch(this.webApplicationType) {
            case SERVLET:
                contextClass = Class.forName("org.springframework.boot.web.servlet.context.AnnotationConfigServletWebServerApplicationContext");
                break;
            case REACTIVE:
                contextClass = Class.forName("org.springframework.boot.web.reactive.context.AnnotationConfigReactiveWebServerApplicationContext");
                break;
            default:
                contextClass = Class.forName("org.springframework.context.annotation.AnnotationConfigApplicationContext");
            }
        } catch (ClassNotFoundException var3) {
            throw new IllegalStateException("Unable create a default ApplicationContext, please specify an ApplicationContextClass", var3);
        }
    }

    return (ConfigurableApplicationContext)BeanUtils.instantiateClass(contextClass);
}

7、获取异常报告器 通过 getSpringFactoriesInstances方法 ps : 这个方法用的地方这的是太多了

private <T> Collection<T> getSpringFactoriesInstances(Class<T> type, Class<?>[] parameterTypes, Object... args) {
    ClassLoader classLoader = this.getClassLoader();
    Set<String> names = new LinkedHashSet(SpringFactoriesLoader.loadFactoryNames(type, classLoader));
    List<T> instances = this.createSpringFactoriesInstances(type, parameterTypes, classLoader, args, names);
    AnnotationAwareOrderComparator.sort(instances);
    return instances;
}

可以看下有这些异常收集器

image.png

8、准备应用上下文

private void prepareContext(ConfigurableApplicationContext context, ConfigurableEnvironment environment, SpringApplicationRunListeners listeners, ApplicationArguments applicationArguments, Banner printedBanner) {
    //设置上下文的环境配置
    context.setEnvironment(environment);
    //上下文后置处理 beanNameGenerator和resourceLoader默认为空,可以方便后续做扩展处理
    this.postProcessApplicationContext(context);
    //调用ApplicationContextInitializer的初始化方法初始化context
    this.applyInitializers(context);
    //调用SpringApplicationRunListener监听器的ContextPrepared方法。添加事件监听器
    listeners.contextPrepared(context);
    //记录启动日志
    if (this.logStartupInfo) {
        this.logStartupInfo(context.getParent() == null);
        this.logStartupProfileInfo(context);
    }
    // 注册启动参数bean,将容器指定的参数封装成bean,注入容器
    ConfigurableListableBeanFactory beanFactory = context.getBeanFactory();
    beanFactory.registerSingleton("springApplicationArguments", applicationArguments);
    if (printedBanner != null) {
        beanFactory.registerSingleton("springBootBanner", printedBanner);
    }

    if (beanFactory instanceof DefaultListableBeanFactory) {
        ((DefaultListableBeanFactory)beanFactory).setAllowBeanDefinitionOverriding(this.allowBeanDefinitionOverriding);
    }


    Set<Object> sources = this.getAllSources();
    Assert.notEmpty(sources, "Sources must not be empty");
    //将bean 的定义信息 (如xml scan扫描到的) 加载到上下文中
    this.load(context, sources.toArray(new Object[0]));
    //调用springapplicationRunListener监听器的contextLoaded事件方法,
    listeners.contextLoaded(context);
}

看看怎么applyInitializers的 具体流程不在展开 有点复杂 image.png

image.png

我们看下load干了啥 image.png

加载 env信息 image.png

springboot会优先选择groovy加载方式,找不到在选择java方式 image.png

9、刷新应用上下文 这一步 灰常重要 这里关于bean的东西不在展开 我将写一篇文章专门解释bean相关的内容

private void refreshContext(ConfigurableApplicationContext context) {
		refresh(context);
		if (this.registerShutdownHook) {
			try {
                                //注册销毁钩子
				context.registerShutdownHook();
			}
			catch (AccessControlException ex) {
				// Not allowed in some environments.
			}
		}
	}


public void refresh() throws BeansException, IllegalStateException {
        synchronized (this.startupShutdownMonitor) {
                // Prepare this context for refreshing.
                //刷新上下文环境,初始化上下文环境,对系统的环境变量或者系统属性进行准备和校验
                prepareRefresh();

                // Tell the subclass to refresh the internal bean factory.
                //初始化beanfactory,解析xml,相当于之前的xmlBeanfactory操作
                ConfigurableListableBeanFactory beanFactory = obtainFreshBeanFactory();

                // Prepare the bean factory for use in this context.
                //为上下文准备beanfactory,对beanFactory的各种功能进行填充,如@autowired,设置spel表达式解析器,设置编辑注册器,添加applicationContextAwareprocessor处理器等等
                prepareBeanFactory(beanFactory);

                try {
                        // Allows post-processing of the bean factory in context subclasses.
                        //提供子类覆盖的额外处理,即子类处理自定义的beanfactorypostProcess
                        postProcessBeanFactory(beanFactory);

                        // Invoke factory processors registered as beans in the context.
                        //激活各种beanfactory处理器
                        invokeBeanFactoryPostProcessors(beanFactory);

                        // Register bean processors that intercept bean creation.
                        //注册beanPostProcessor 
                        registerBeanPostProcessors(beanFactory);

                        // Initialize message source for this context.
                        //初始化上下文中的资源文件如国际化文件的处理
                        initMessageSource();

                        // Initialize event multicaster for this context.
                        //初始化上下文事件广播器
                        initApplicationEventMulticaster();

                        // Initialize other special beans in specific context subclasses.
                        //给子类扩展初始化其他bean
                        onRefresh();

                        // Check for listener beans and register them.
                        //在所有的bean中查找listener bean,然后 注册到广播器中
                        registerListeners();

                        // Instantiate all remaining (non-lazy-init) singletons.
                        //初始化剩余的非懒惰的bean,即初始化非延迟加载的bean
                        finishBeanFactoryInitialization(beanFactory);

                        // Last step: publish corresponding event.
                        //发完成刷新过程,通知声明周期处理器刷新过程,同时发出ContextRefreshEvent通知别人
                        finishRefresh();
                }

                catch (BeansException ex) {
                        if (logger.isWarnEnabled()) {
                                logger.warn("Exception encountered during context initialization - " +
                                                "cancelling refresh attempt: " + ex);
                        }

                        // Destroy already created singletons to avoid dangling resources.
                        destroyBeans();

                        // Reset 'active' flag.
                        cancelRefresh(ex);

                        // Propagate exception to caller.
                        throw ex;
                }

                finally {
                        // Reset common introspection caches in Spring's core, since we
                        // might not ever need metadata for singleton beans anymore...
                        resetCommonCaches();
                }
        }
    }

10、 应用上下文刷新后置处理

afterRefresh(context, applicationArguments);
//当前方法的代码是空的,可以做一些自定义的后置处理操作 
protected void afterRefresh(ConfigurableApplicationContext context, ApplicationArguments args) {
	}

11、 停止stopWatch 并打印耗时日志

stopWatch.stop();
if (this.logStartupInfo) {
    (new StartupInfoLogger(this.mainApplicationClass)).logStarted(this.getApplicationLog(), stopWatch);
}

12、 发布应用上下文启动完成事件:触发所有SpringapplicationRunListener监听器的started事件方法

listeners.started(context);
    void started(ConfigurableApplicationContext context) {
        for (SpringApplicationRunListener listener : this.listeners) {
                listener.started(context);
        }
    }

13、执行所有Runner执行器:执行ApplicationRunner和CommandLineRunner

private void callRunners(ApplicationContext context, ApplicationArguments args) {
        List<Object> runners = new ArrayList<>();
        runners.addAll(context.getBeansOfType(ApplicationRunner.class).values());
        runners.addAll(context.getBeansOfType(CommandLineRunner.class).values());
        AnnotationAwareOrderComparator.sort(runners);
        for (Object runner : new LinkedHashSet<>(runners)) {
                if (runner instanceof ApplicationRunner) {
                        callRunner((ApplicationRunner) runner, args);
                }
                if (runner instanceof CommandLineRunner) {
                        callRunner((CommandLineRunner) runner, args);
                }
        }
}

14、发布应用上下文就绪事件:触发SpringapplicationRunnListener 监听器的running事件方法

listeners.running(context);
void running(ConfigurableApplicationContext context) {
        for (SpringApplicationRunListener listener : this.listeners) {
                listener.running(context);
        }
}

SpringApplicationRunListener说明:

注意: 由于在启动过程中多次调用了SpringApplicationRunListener的方法 我觉得有必要说明一下这个接口的方法都是干嘛的. 如下:


public interface SpringApplicationRunListener {
    // 在run()方法开始执行时,该方法就立即被调用,可用于在初始化最早期时做一些工作
    void starting();
    // 当environment构建完成,ApplicationContext创建之前,该方法被调用
    void environmentPrepared(ConfigurableEnvironment environment);
    // 当ApplicationContext构建完成时,该方法被调用
    void contextPrepared(ConfigurableApplicationContext context);
    // 在ApplicationContext完成加载,但没有被刷新前,该方法被调用
    void contextLoaded(ConfigurableApplicationContext context);
    // 在ApplicationContext刷新并启动后,CommandLineRunners和ApplicationRunner未被调用前,该方法被调用
    void started(ConfigurableApplicationContext context);
    // 在run()方法执行完成前该方法被调用
    void running(ConfigurableApplicationContext context);
    // 当应用运行出错时该方法被调用
    void failed(ConfigurableApplicationContext context, Throwable exception);
}

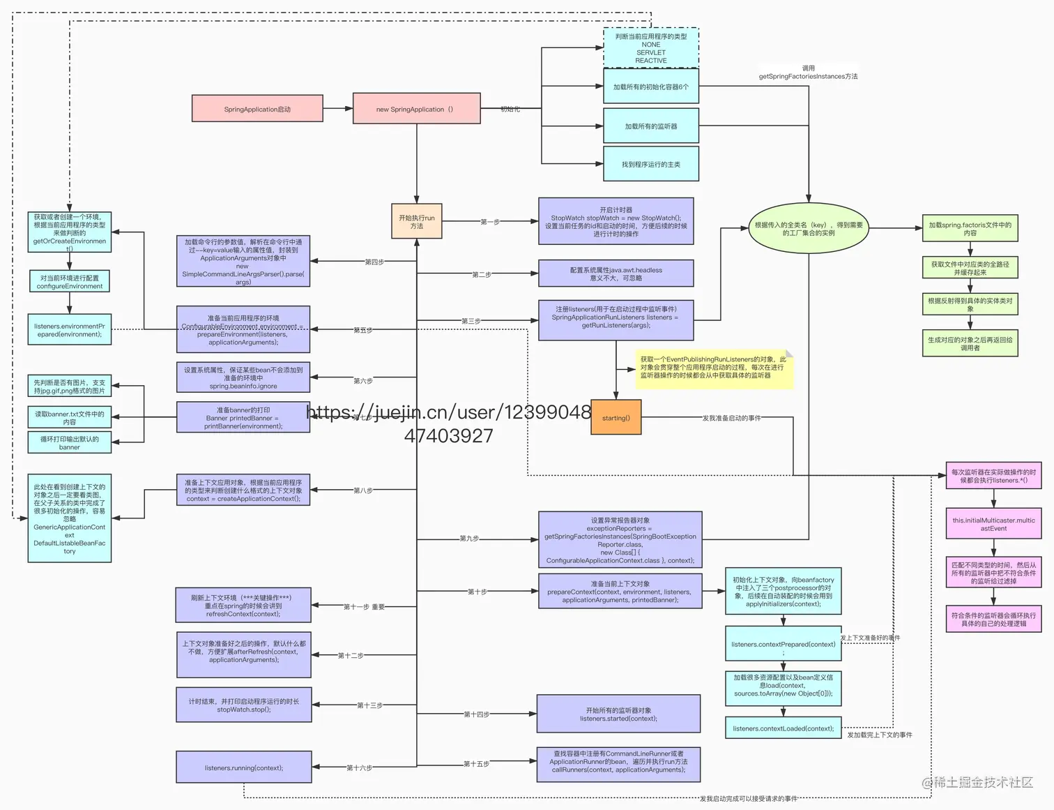
5. 最后我们来总结下整个流程 (文字+图),一图胜千言万字。

run方法启动总结(文字版)


1. 构造SpringApplication对象 
    
    1.1 推断是哪种应用 通过是否包含包路径进行判断(具体看代码即可)
    1.2 设置应用上下文初始化器,从META-INF/spring.factories读取ApplicationContextInitializer类的实例名称集合并去重后 创建对象 
    1.3 设置监听器,从META-INF/spring.factories读取ApplicationListener类的实例名称集合并去重,并创建对象
    1.4 推断主入口应用类,通过当前调用栈,获取Main方法所在类,并赋值给mainApplicationClass
    
2.调用SpringApplicationrun方法 (非重要方法这里直接略过)
    2.1 加载SpringApplicationRunListeners监听器 并发送ApplicationStartingEvent事件
        (这个事件的内容其实简单来说就是 "我要启动啦" ) 
    2.2 配置环境模块 Environment (我们可以在项目中通过他获取配置)
    2.3 打印bannner (你也可以自定义你的banner)
    2.4 根据不同的类型创建不同的 ApplicationContext(也叫上下文/容器) (类型有三种 SERVLET,REACTIVE 普通web)
    2.5 获取异常报告器 (用来报告启动时的错误)
    2.6 准备应用上下文 并调用 ApplicationContextInitializerinitialize进行初始化
    2.7 刷新上下文 (如@Autoware BeanFactory初始化 等等关于bean的操作都在这里)
    2.8 刷新后的操作 (由子类去扩展)
    2.9 发送事件(时间内容是"我已经启动"),标志spring容器已经刷新,此时所有的bean实例都已经加载完毕
    3.0 查找容器中注册有CommandLineRunner或者ApplicationRunnerbean,遍历并执行run方法
    3.1 发送ApplicationReadyEvent事件(事件内容为 “启动成功我现在可以接受请求了!”)
    3.2 返回应用上下文 

run方法启动总结(图片版更详细些)

springboot2.1.x启动流程图.jpg

6. 总结

  • 一入源码深似海 看源码时候我们不需要过于深入专进去 要把握好一个度 如果把每个方法的内部的内部的内部的内部都看一遍 那样反而会使我们绕进去 也比较耗时费力。我个人觉得 主流程首先你一定是要看的,并且在每个阶段做了什么事情 你也一定要知道,另外就是像刷新容器这种操作 一定一定一定要多看几遍并且可以深入去研究下他到底是如何做得 ,另外 一定要有自己的注释 总结 思考。否则过几天真的很容易忘。

完。