Java虚拟机 -- 执行引擎

421 阅读8分钟

文章目录


1. 概述

在这里插入图片描述

虚拟机和物理机两者都具有执行程序的能力,不同之处在于物理机的执行引擎直接建立在处理器、缓存、指令集合操作系统层面;而虚拟机的执行引擎由软件自行实现,因此可以不受物理条件的制约来指定指令集与执行引擎的体系结构,能够执行那些不被硬件直接支持的指令集格式。

Java虚拟机的主要任务是负责装载编译期得到的字节码文件,但是字节码以及运行时数据区中的数据并不能够在操作系统上直接运行。因为字节码并不是机器指令,它内部包含的仅仅只是一些能够被JVM所识别的字节码指令、符号表和其他的附加信息。

因此,执行引擎就负责将字节码指令经过解释或编译为操作系统可直接执行的机器指令,这样程序才能真正的运行起来。它的输入是字节码文件的二进制流,输出为执行的结果。
在这里插入图片描述

例如,在前面讲到程序计数器时提到执行引擎,它能够执行怎样的指令取决于程序计数器中所保存的地址指向的指令。每当执行完一条指令后,程序计数器中的内容就会被更新为下一条需要执行的指令的地址,执行引擎根据地址取指令继续执行。

当然在方法的执行过程中,执行引擎可通过存储在局部变量表中的对象引用准确定位到存储在Java堆中的对象实例信息,以及通过对象头中的元数据指针定位到目标对象的类型信息。


2. 编译和执行

大部分的程序代码转换成物理机的目标代码或虚拟机能执行的指令集之前,都需要经过下图中的步骤:


在这里插入图片描述

代码的编译由Java编译器完成,Java字节码的执行由Java执行引擎完成。

  • 解释器:当JVM启动时会根据预定义的规范对字节码采用逐行解释的方式执行,将每条字节码文件中内容翻译为对应的本地机器指令执行。通常可以将解释器大致分为两类:

    • 执行时通过纯软件代码模拟字节码的执行,效率低下
    • 模板解释器将每一条字节码和一个模板函数相关联,模板函数中直接产生这条字节码执行时的机器码,效果高
  • JIT 编译器(Just In Time Compiler):JVM将源代码直接编译成和本地机器平台相关的机器语言

发展到今天的Java语言通常会将解释执行和编译执行结合起来使用,因此,Java可以认为是一门半编译半解释型语言。

当虚拟机启动的时候, 解释器可以首先发挥作用, 而不必等待即时编译器全部编译完成再执行, 这样可以省去许多不必要的编译时间;并且随着程序运行时间的推移, 即时编译器逐渐发挥作用, 根据热点探测功能, 将有价值的字节码编译为本地机器指令, 以换取更高的程序执行效率;


3. 参数设置

HotSpot默认采用的是解释器和及时编译器并存的方式进行工作:

C:\Users\dyliang>java -version
java version "1.8.0_221"
Java(TM) SE Runtime Environment (build 1.8.0_221-b11)
Java HotSpot(TM) 64-Bit Server VM (build 25.221-b11, mixed mode)

用户也可以根据具体的应用场景,通过命令显示的为JVM指定运行时采用什么样的方式,主要涉及的参数有:

  • Xint:完全采用解释器模式执行
  • -Xcomp:完全采用即时编译器模式执行程序,如果有问题再使用解释器
  • -Xmixed:采用解释器+即时编译器的混合模式共同执行程序
C:\Users\dyliang>java -Xint -version
java version "1.8.0_221"
Java(TM) SE Runtime Environment (build 1.8.0_221-b11)
Java HotSpot(TM) 64-Bit Server VM (build 25.221-b11, interpreted mode)

C:\Users\dyliang>java -Xcomp -version
java version "1.8.0_221"
Java(TM) SE Runtime Environment (build 1.8.0_221-b11)
Java HotSpot(TM) 64-Bit Server VM (build 25.221-b11, compiled mode)

C:\Users\dyliang>java -Xmixed -version
java version "1.8.0_221"
Java(TM) SE Runtime Environment (build 1.8.0_221-b11)
Java HotSpot(TM) 64-Bit Server VM (build 25.221-b11, mixed mode)

4. 即时编译器

HotSpot中内嵌两个JIT编译器,分别为Client ComplierServer Compiler,简称为C1编译器和C2编译器。用户可通过命令显示的指定使用哪一个即时编译器:

  • -client:指定JVM运行在Client模式下,并使用C1编译器 。它会对字节码进行简单和可靠的优化,耗时短,编译速度快
  • -server:指定JVM运行在Server模式下,并使用C2编译器。它会进行耗时较长的优化,以及激进优化,但优化的代码执行效率更高

C1和C2编译器不同的优化策略:

  • C1编译器上主要有方法内联去虚拟化冗余消除

    • 方法内联:将引用的函数代码编译到引用点处,这样可以减少栈帧的生成,减少参数传
      递以及跳转过程
    • 去虚拟化:对唯一的实现类进行内联
    • 冗余消除:在运行期间把一些不会执行的代码折叠掉
  • C2的优化主要是在全局层面,逃逸分析是优化的基础。基于逃逸分析在C2上有如下几种优化:

    • 标量替换:用标量值代替聚合对象的属性值
    • 栈上分配:对于未逃逸的对象分配对象在栈而不是堆
    • 同步消除:清除同步操作, 通常指synchronized

5. 热点代码即探测方式

热点代码指代码被调用执行的频率达到一定程度的代码,当到达时会将字节码直接编译为对应平台的本地机器指令,以此提升程序的执行效率。通常来说,一个被多次调用的方法,或者是一个方法体内部循环次数较多的循环体都可以被称之为热点代码, 因此,它们都可以通过JIT编译器编译为本地机器指令。由于这种编译方式发生在方法的执行过程中, 因此也被称之为栈上替换, 或简称为OSR(On Stack Replacement) 编译。

热点代码的确定需要依靠热点探测功能,目前HotSpot VM所采用的热点探测方式是基于计数器的热点探测。采用基于计数器的热点探测, HotSpot VM将会为每一个方法都建立2个不同类型的计数器, 分别为方法调用计数器(Invocation Counter) 和回边计数器(Back Edge Counter)。

5.1 调用计数器

方法调用计数器用于统计方法的调用次数,它的默认阈值在Client模式下是1500次,在Server模式下是10000次。超过这个阈值,就会触发JIT编译,这个阈值可以通过虚拟机参数-xx:CompileThreshold来设定。

当一个方法被调用时, 会先检查该方法是否存在被JIT编译过的版本, 如果存在,则优先使用编译后的本地代码来执行。如果不存在已被编译过的版本,则将此方法的调用计数器值加1,然后判断方法调用计数器与回边计数器值之和是否超过方法调用计数器的阈值。如果已超过阈值,那么将会向即时编译器提交一个该方法的代码编译请求。

在这里插入图片描述

热度衰减:如果不做任何设置,方法调用计数器统计的并不是方法被调用的绝对次数,而是一个相对的执行频率,即一段时间之内方法被调用的次数。当超过一定的时间限度,如果方法的调用次数仍然不足以让它提交给即时编译器编译,那这个方法的调用计数器就会被减少一半, 这个过程称为方法调用计数器热度的衰减(CounterDecay) , 而这段时间就称为此方法统计的半衰周期(Counter HalfLifeTime) 。

进行热度衰减的动作是在虚拟机进行垃圾收集时顺便进行的,可以使用虚拟机参数-XX:UseCounter Decay来关闭热度衰减, 让方法计数器统计方法调用的绝对次数,这样,只要系统运行时间足够长,绝大部分方法都会被编译成本地代码。另外, 可以使用-XX:Counter Half LifeTime参数设置半衰周期的时间,单位是秒。

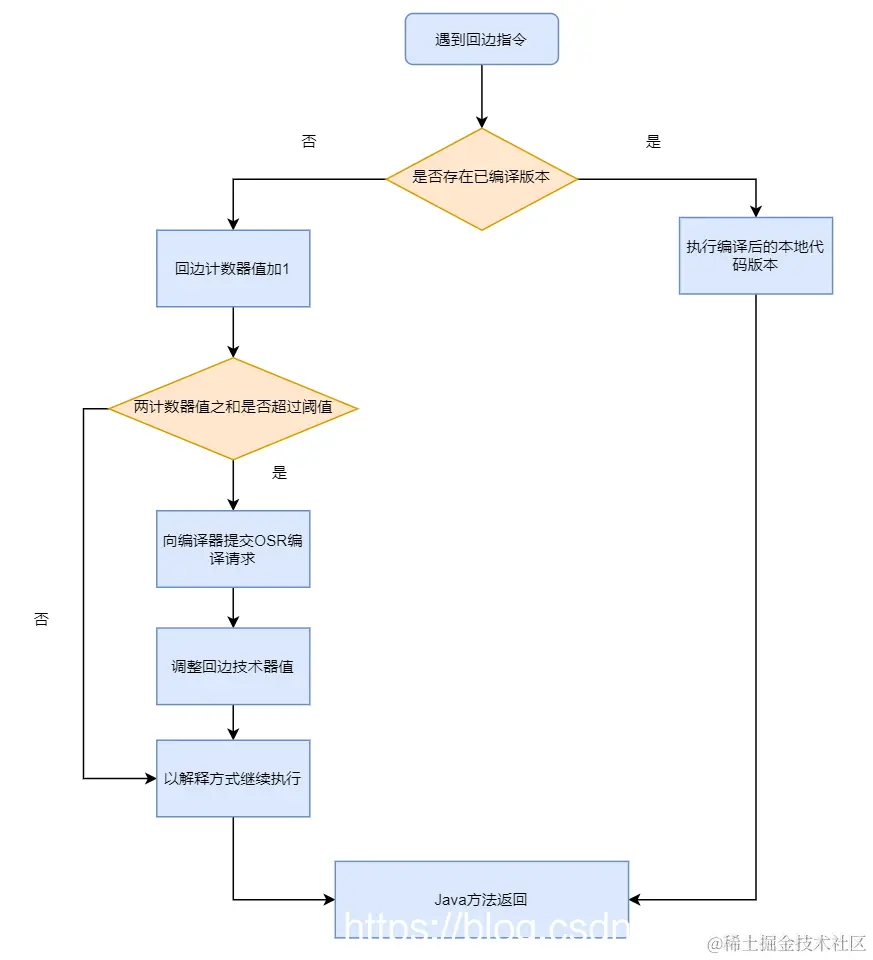
5.2 回边计数器

回边计数器则用于统计循环体执行的循环次数,在字节码中遇到控制流向后跳转的指令称为回边(BackEdge) 。显然, 建立回边计数器统计的目的就是为了触发OSR编译。


在这里插入图片描述