83 - 删除排序链表中的重复元素 - python

121 阅读1分钟

给定一个排序链表,删除所有重复的元素,使得每个元素只出现一次

示例 1:

输入: 1->1->2
输出: 1->2

示例 2:

输入: 1->1->2->3->3
输出: 1->2->3

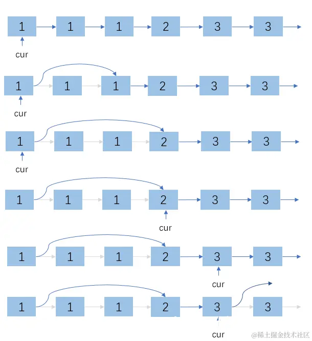
根据题目描述可知,最后的链表中每个元素只出现一次,那么在遍历链表时就要看后面的元素是否和当前指针所指元素相同

  • 如果不同,则继续往后,更新cur = cur.next

  • 如果相同,则执行cur.next = cur.next.next,删除重复的元素,继续判断


    在这里插入图片描述

AC code

class Solution:
    def deleteDuplicates(self, head: ListNode) -> ListNode:
        if head == None: return None
        
        cur = head
        while cur and cur.next:
            if cur.next.val == cur.val:
                cur.next = cur.next.next
            else:
                cur = cur.next

        return head