用Python爬取腾讯招聘网岗位信息保存到表格,并做成简单可视化!为啥都是这种工作!

188 阅读10分钟

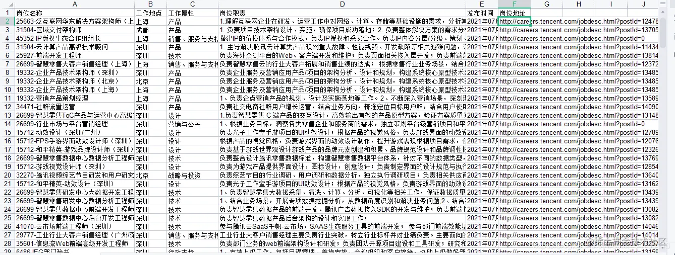
代码运行展示

在这里插入图片描述

在这里插入图片描述

开发环境 Windows 10 python3.6 

开发工具 pycharm 库 numpy、matplotlib、time、xlutils.copy、os、xlwt, xlrd, random 开发思路 1.打开腾讯招聘的网址右击检查进行抓包,进入网址的时候发现有异步渲染,我们要的数据为异步加载 

在这里插入图片描述

2.构造起始地址:

在这里插入图片描述

参数在headers的最下面 

timestamp: 1625641250509 

countryId: 

cityId: 

bgIds: 

productId: 

categoryId: 

parentCategoryId: 

attrId: keyword: 

pageIndex: 1 

pageSize: 10 

language: 

zh-cn area: cn 

3.发送请求,获取响应

self.start_url = 'https://careers.tencent.com/tencentcareer/api/post/Query'
 # 构造请求参数
            params = {
                # 捕捉当前时间戳
                'timestamp': str(int(time.time() * 1000)),
                'countryId': '',
                'cityId': '',
                'bgIds': '',
                'productId': '',
                'categoryId': '',
                'parentCategoryId': '',
                'attrId': '',
                'keyword': '',
                'pageIndex': str(self.start_page),
                'pageSize': '10',
                'language': 'zh-cn',
                'area': 'cn'
            }
            headers = {
                'user-agent': random.choice(USER_AGENT_LIST)
            }
            response = session.get(url=self.start_url, headers=headers, params=params).json()

4.提取数据,获取岗位信息大列表,提取相应的数据

在这里插入图片描述

# 获取岗位信息大列表
        json_data = response['Data']['Posts']
        # 判断结果是否有数据
        if json_data is None:
            # 没有数据,设置循环条件为False
            self.is_running = False
        # 反之,开始提取数据
        else:
            # 循环遍历,取出列表中的每一个岗位字典
            # 通过key取value值的方法进行采集数据
            for data in json_data:
                # 工作地点
                LocationName = data['LocationName']
                # 往地址大列表中添加数据
                self.addr_list.append(LocationName)
                # 工作属性
                CategoryName = data['CategoryName']
                # 往工作属性大列表中添加数据
                self.category_list.append(CategoryName)
                # 岗位名称
                RecruitPostName = data['RecruitPostName']
                # 岗位职责
                Responsibility = data['Responsibility']
                # 发布时间
                LastUpdateTime = data['LastUpdateTime']
                # 岗位地址
                PostURL = data['PostURL']

5.数据生成折线图、饼图、散点图、柱状图

# 第一张图:根据岗位地址和岗位属性二者数量生成折线图
        # 146,147两行代码解决图中中文显示问题
plt.rcParams['font.sans-serif'] = ['SimHei']
        plt.rcParams['axes.unicode_minus'] = False
        # 由于二者数据数量不统一,在此进行切片操作
        x_axis_data = [i for i in addr_dict.values()][:5]
        y_axis_data = [i for i in cate_dict.values()][:5]
        # print(x_axis_data, y_axis_data)
        # plot中参数的含义分别是横轴值,纵轴值,线的形状,颜色,透明度,线的宽度和标签
        plt.plot(y_axis_data, x_axis_data, 'ro-', color='#4169E1', alpha=0.8, linewidth=1, label='数量')

        # 显示标签,如果不加这句,即使在plot中加了label='一些数字'的参数,最终还是不会显示标签
        plt.legend(loc="upper right")
        plt.xlabel('地点数量')
        plt.ylabel('工作属性数量')
        plt.savefig('根据岗位地址和岗位属性二者数量生成折线图.png')
        plt.show()

在这里插入图片描述

# 第二张图:根据岗位地址数量生成饼图
        """工作地址饼图"""
        addr_dict_key = [k for k in addr_dict.keys()]
        addr_dict_value = [v for v in addr_dict.values()]
        plt.rcParams['font.sans-serif'] = ['Microsoft YaHei']
        plt.rcParams['axes.unicode_minus'] = False
        plt.pie(addr_dict_value, labels=addr_dict_key, autopct='%1.1f%%')
        plt.title(f'岗位地址和岗位属性百分比分布')
        plt.savefig(f'岗位地址和岗位属性百分比分布-饼图')
        plt.show()

在这里插入图片描述

# 第三张图:根据岗位地址和岗位属性二者数量生成散点图
        # 这两行代码解决 plt 中文显示的问题
        plt.rcParams['font.sans-serif'] = ['SimHei']
        plt.rcParams['axes.unicode_minus'] = False
        # 输入岗位地址和岗位属性数据
        production = [i for i in data.keys()]
        tem = [i for i in data.values()]
        colors = np.random.rand(len(tem))  # 颜色数组
        plt.scatter(tem, production, s=200, c=colors)  # 画散点图,大小为 200
        plt.xlabel('数量')  # 横坐标轴标题
        plt.ylabel('名称')  # 纵坐标轴标题
        plt.savefig(f'岗位地址和岗位属性散点图')
        plt.show()

在这里插入图片描述

# 第四张图:根据岗位地址和岗位属性二者数量生成柱状图
        import matplotlib;matplotlib.use('TkAgg')
        plt.rcParams['font.sans-serif'] = ['SimHei']
        plt.rcParams['axes.unicode_minus'] = False
        zhfont1 = matplotlib.font_manager.FontProperties(fname='C:\Windows\Fonts\simsun.ttc')
        name_list = [name for name in data.keys()]
        num_list = [value for value in data.values()]
        width = 0.5  # 柱子的宽度
        index = np.arange(len(name_list))
        plt.bar(index, num_list, width, color='steelblue', tick_label=name_list, label='岗位数量')
        plt.legend(['分解能耗', '真实能耗'], prop=zhfont1, labelspacing=1)
        for a, b in zip(index, num_list):  # 柱子上的数字显示
            plt.text(a, b, '%.2f' % b, ha='center', va='bottom', fontsize=7)
        plt.xticks(rotation=270)
        plt.title('岗位数量和岗位属性数量柱状图')
        plt.ylabel('次')
        plt.legend()
        plt.savefig(f'岗位数量和岗位属性数量柱状图-柱状图', bbox_inches='tight')
        plt.show()

在这里插入图片描述

源码展示:

"""ua大列表"""
USER_AGENT_LIST = [
                  'Mozilla/5.0 (Windows NT 6.2; Win64; x64) AppleWebKit/537.36 (KHTML, like Gecko) Chrome/60.0.3112.90 Safari/537.36',
                  'Mozilla/5.0 (Macintosh; Intel Mac OS X 10_13_4) AppleWebKit/537.36 (KHTML, like Gecko) Chrome/69.0.3451.0 Safari/537.36',
                  'Mozilla/5.0 (Macintosh; Intel Mac OS X 10.9; rv:57.0) Gecko/20100101 Firefox/57.0',
                  'Mozilla/5.0 (Windows NT 5.1) AppleWebKit/537.36 (KHTML, like Gecko) Chrome/28.0.1500.71 Safari/537.36',
                  'Mozilla/5.0 (Macintosh; Intel Mac OS X 10_12_3) AppleWebKit/537.36 (KHTML, like Gecko) Chrome/58.0.2999.0 Safari/537.36',
                  'Mozilla/5.0 (Windows NT 6.3; Win64; x64) AppleWebKit/537.36 (KHTML, like Gecko) Chrome/53.0.2785.70 Safari/537.36',
                  'Mozilla/5.0 (Macintosh; U; Intel Mac OS X 10.4; en-US; rv:1.9.2.2) Gecko/20100316 Firefox/3.6.2',
                  'Mozilla/5.0 (Windows NT 5.1) AppleWebKit/537.36 (KHTML, like Gecko) Chrome/44.0.2403.155 Safari/537.36 OPR/31.0.1889.174',
                  'Mozilla/4.0 (compatible; MSIE 8.0; Windows NT 6.1; Trident/4.0; SLCC2; .NET CLR 2.0.50727; .NET CLR 3.5.30729; .NET CLR 3.0.30729; .NET CLR 1.1.4322; MS-RTC LM 8; InfoPath.2; Tablet PC 2.0)',
                  'Mozilla/5.0 (Macintosh; Intel Mac OS X 10_15_3) AppleWebKit/537.36 (KHTML, like Gecko) Chrome/75.0.3770.100 Safari/537.36',
                  'Mozilla/5.0 (Macintosh; Intel Mac OS X 10_12_6) AppleWebKit/537.36 (KHTML, like Gecko) Chrome/68.0.3440.106 Safari/537.36 OPR/55.0.2994.61',
                  'Mozilla/5.0 (Windows NT 6.1; WOW64) AppleWebKit/535.1 (KHTML, like Gecko) Chrome/14.0.814.0 Safari/535.1',
                  'Mozilla/5.0 (Macintosh; U; PPC Mac OS X; ja-jp) AppleWebKit/418.9.1 (KHTML, like Gecko) Safari/419.3',
                  'Mozilla/5.0 (Macintosh; Intel Mac OS X 10_10_5) AppleWebKit/537.36 (KHTML, like Gecko) Chrome/43.0.2357.134 Safari/537.36',
                  'Mozilla/5.0 (compatible; MSIE 10.0; Windows NT 6.1; Trident/6.0; Touch; MASMJS)',
                  'Mozilla/5.0 (X11; Linux i686) AppleWebKit/535.21 (KHTML, like Gecko) Chrome/19.0.1041.0 Safari/535.21',
                  'Mozilla/5.0 (Macintosh; Intel Mac OS X 10_15_3) AppleWebKit/537.36 (KHTML, like Gecko) Chrome/69.0.3497.100 Safari/537.36',
                  'Mozilla/5.0 (Windows NT 6.2; Win64; x64) AppleWebKit/537.36 (KHTML, like Gecko) Chrome/60.0.3112.90 Safari/537.36',
                  'Mozilla/5.0 (Macintosh; Intel Mac OS X 10_13_4) AppleWebKit/537.36 (KHTML, like Gecko) Chrome/69.0.3451.0 Safari/537.36',
                  'Mozilla/5.0 (Macintosh; Intel Mac OS X 10.9; rv:57.0) Gecko/20100101 Firefox/57.0',
                  'Mozilla/5.0 (Windows NT 5.1) AppleWebKit/537.36 (KHTML, like Gecko) Chrome/28.0.1500.71 Safari/537.36',
                  'Mozilla/5.0 (Macintosh; Intel Mac OS X 10_12_3) AppleWebKit/537.36 (KHTML, like Gecko) Chrome/58.0.2999.0 Safari/537.36',
                  'Mozilla/5.0 (Windows NT 6.3; Win64; x64) AppleWebKit/537.36 (KHTML, like Gecko) Chrome/53.0.2785.70 Safari/537.36',
                  'Mozilla/5.0 (Macintosh; U; Intel Mac OS X 10.4; en-US; rv:1.9.2.2) Gecko/20100316 Firefox/3.6.2',
                  'Mozilla/5.0 (Windows NT 5.1) AppleWebKit/537.36 (KHTML, like Gecko) Chrome/44.0.2403.155 Safari/537.36 OPR/31.0.1889.174',
                  'Mozilla/4.0 (compatible; MSIE 8.0; Windows NT 6.1; Trident/4.0; SLCC2; .NET CLR 2.0.50727; .NET CLR 3.5.30729; .NET CLR 3.0.30729; .NET CLR 1.1.4322; MS-RTC LM 8; InfoPath.2; Tablet PC 2.0)',
                  'Mozilla/5.0 (Macintosh; Intel Mac OS X 10_15_3) AppleWebKit/537.36 (KHTML, like Gecko) Chrome/75.0.3770.100 Safari/537.36',
                  'Mozilla/5.0 (Macintosh; Intel Mac OS X 10_12_6) AppleWebKit/537.36 (KHTML, like Gecko) Chrome/68.0.3440.106 Safari/537.36 OPR/55.0.2994.61',
                  'Mozilla/5.0 (Windows NT 6.1; WOW64) AppleWebKit/535.1 (KHTML, like Gecko) Chrome/14.0.814.0 Safari/535.1',
                  'Mozilla/5.0 (Macintosh; U; PPC Mac OS X; ja-jp) AppleWebKit/418.9.1 (KHTML, like Gecko) Safari/419.3',
                  'Mozilla/5.0 (Macintosh; Intel Mac OS X 10_10_5) AppleWebKit/537.36 (KHTML, like Gecko) Chrome/43.0.2357.134 Safari/537.36',
                  'Mozilla/5.0 (compatible; MSIE 10.0; Windows NT 6.1; Trident/6.0; Touch; MASMJS)',
                  'Mozilla/5.0 (X11; Linux i686) AppleWebKit/535.21 (KHTML, like Gecko) Chrome/19.0.1041.0 Safari/535.21',
                  'Mozilla/5.0 (Macintosh; Intel Mac OS X 10_15_3) AppleWebKit/537.36 (KHTML, like Gecko) Chrome/69.0.3497.100 Safari/537.36',
                  'Mozilla/5.0 (Windows NT 6.1; Win64; x64) AppleWebKit/537.36 (KHTML, like Gecko) Chrome/83.0.4093.3 Safari/537.36',
                  'Mozilla/5.0 (Macintosh; Intel Mac OS X 10_14_5) AppleWebKit/537.36 (KHTML, like Gecko; compatible; Swurl) Chrome/77.0.3865.120 Safari/537.36',
                  'Mozilla/5.0 (Windows NT 10.0; WOW64) AppleWebKit/537.36 (KHTML, like Gecko) Chrome/87.0.4280.88 Safari/537.36',
                  'Mozilla/5.0 (Macintosh; Intel Mac OS X 10_14_5) AppleWebKit/537.36 (KHTML, like Gecko) Chrome/87.0.4280.88 Safari/537.36',
                  'Mozilla/5.0 (Macintosh; Intel Mac OS X 10_14_6) AppleWebKit/537.36 (KHTML, like Gecko) Chrome/74.0.3729.131 Safari/537.36',
                  'Mozilla/5.0 (Windows NT 10.0; Win64; x64) AppleWebKit/537.36 (KHTML, like Gecko) Chrome/83.0.4086.0 Safari/537.36',
                  'Mozilla/5.0 (Windows NT 6.1; WOW64; rv:75.0) Gecko/20100101 Firefox/75.0',
                  'Mozilla/5.0 (Windows NT 6.1; WOW64) AppleWebKit/537.36 (KHTML, like Gecko) coc_coc_browser/91.0.146 Chrome/85.0.4183.146 Safari/537.36',
                  'Mozilla/5.0 (Windows; U; Windows NT 5.2; en-US) AppleWebKit/537.36 (KHTML, like Gecko) Safari/537.36 VivoBrowser/8.4.72.0 Chrome/62.0.3202.84',
                  'Mozilla/5.0 (Windows NT 6.3; WOW64) AppleWebKit/537.36 (KHTML, like Gecko) Chrome/87.0.4280.101 Safari/537.36',
                  'Mozilla/5.0 (Macintosh; Intel Mac OS X 10_15_7) AppleWebKit/537.36 (KHTML, like Gecko) Chrome/87.0.4280.88 Safari/537.36 Edg/87.0.664.60',
                  'Mozilla/5.0 (Macintosh; Intel Mac OS X 10.16; rv:83.0) Gecko/20100101 Firefox/83.0',
                  'Mozilla/5.0 (X11; CrOS x86_64 13505.63.0) AppleWebKit/537.36 (KHTML, like Gecko) Chrome/87.0.4280.88 Safari/537.36',
                  'Mozilla/5.0 (Macintosh; Intel Mac OS X 10.9; rv:68.0) Gecko/20100101 Firefox/68.0',
                  'Mozilla/5.0 (Macintosh; Intel Mac OS X 10_15_7) AppleWebKit/537.36 (KHTML, like Gecko) Chrome/87.0.4280.101 Safari/537.36',
                  'Mozilla/5.0 (Macintosh; Intel Mac OS X 10_15_1) AppleWebKit/537.36 (KHTML, like Gecko) Chrome/87.0.4280.88 Safari/537.36',
                  'Mozilla/5.0 (Windows NT 10.0; WOW64) AppleWebKit/537.36 (KHTML, like Gecko) Chrome/86.0.4240.198 Safari/537.36 OPR/72.0.3815.400',
                  'Mozilla/5.0 (X11; Linux x86_64) AppleWebKit/537.36 (KHTML, like Gecko) Chrome/87.0.4280.101 Safari/537.36',
                  ]
from requests_html import HTMLSession
import os, xlwt, xlrd, random
from xlutils.copy import copy
import numpy as np
from matplotlib import pyplot as plt
from matplotlib.font_manager import FontProperties  # 字体库
import time
session = HTMLSession()


class TXSpider(object):

    def __init__(self):
        # 起始的请求地址
        self.start_url = 'https://careers.tencent.com/tencentcareer/api/post/Query'
        # 起始的翻页页码
        self.start_page = 1
        # 翻页条件
        self.is_running = True
        # 准备工作地点大列表
        self.addr_list = []
        # 准备岗位种类大列表
        self.category_list = []

    def parse_start_url(self):
        """
        解析起始的url地址
        :return:
        """
        # 条件循环模拟翻页
        while self.is_running:
            # 构造请求参数
            params = {
                # 捕捉当前时间戳
                'timestamp': str(int(time.time() * 1000)),
                'countryId': '',
                'cityId': '',
                'bgIds': '',
                'productId': '',
                'categoryId': '',
                'parentCategoryId': '',
                'attrId': '',
                'keyword': '',
                'pageIndex': str(self.start_page),
                'pageSize': '10',
                'language': 'zh-cn',
                'area': 'cn'
            }
            headers = {
                'user-agent': random.choice(USER_AGENT_LIST)
            }
            response = session.get(url=self.start_url, headers=headers, params=params).json()
            """调用解析响应方法"""
            self.parse_response_json(response)
            """翻页递增"""
            self.start_page += 1
            """翻页终止条件"""
            if self.start_page == 20:
                self.is_running = False
        """翻页完成,开始生成分析图"""
        self.crate_img_four_func()

    def crate_img_four_func(self):
        """
        生成四张图方法
        :return:
        """
        # 统计数量
        data = {}            # 大字典
        addr_dict = {}       # 工作地址字典
        cate_dict = {}       # 工作属性字典
        for k_addr, v_cate in zip(self.addr_list, self.category_list):
            if k_addr in data:
                # 大字典统计工作地址数据
                data[k_addr] = data[k_addr] + 1
                # 地址字典统计数据
                addr_dict[k_addr] = addr_dict[k_addr] + 1
            else:
                data[k_addr] = 1
                addr_dict[k_addr] = 1
            if v_cate in data:
                # 大字典统计工作属性数据
                data[v_cate] = data[v_cate] + 1
                # 工作属性字典统计数据
                cate_dict[v_cate] = data[v_cate] + 1
            else:
                data[v_cate] = 1
                cate_dict[v_cate] = 1
        # 第一张图:根据岗位地址和岗位属性二者数量生成折线图
        # 146,147两行代码解决图中中文显示问题
        plt.rcParams['font.sans-serif'] = ['SimHei']
        plt.rcParams['axes.unicode_minus'] = False
        # 由于二者数据数量不统一,在此进行切片操作
        x_axis_data = [i for i in addr_dict.values()][:5]
        y_axis_data = [i for i in cate_dict.values()][:5]
        # print(x_axis_data, y_axis_data)
        # plot中参数的含义分别是横轴值,纵轴值,线的形状,颜色,透明度,线的宽度和标签
        plt.plot(y_axis_data, x_axis_data, 'ro-', color='#4169E1', alpha=0.8, linewidth=1, label='数量')

        # 显示标签,如果不加这句,即使在plot中加了label='一些数字'的参数,最终还是不会显示标签
        plt.legend(loc="upper right")
        plt.xlabel('地点数量')
        plt.ylabel('工作属性数量')
        plt.savefig('根据岗位地址和岗位属性二者数量生成折线图.png')
        plt.show()
        # 第二张图:根据岗位地址数量生成饼图
        """工作地址饼图"""
        addr_dict_key = [k for k in addr_dict.keys()]
        addr_dict_value = [v for v in addr_dict.values()]
        plt.rcParams['font.sans-serif'] = ['Microsoft YaHei']
        plt.rcParams['axes.unicode_minus'] = False
        plt.pie(addr_dict_value, labels=addr_dict_key, autopct='%1.1f%%')
        plt.title(f'岗位地址和岗位属性百分比分布')
        plt.savefig(f'岗位地址和岗位属性百分比分布-饼图')
        plt.show()
        # 第三张图:根据岗位地址和岗位属性二者数量生成散点图
        # 这两行代码解决 plt 中文显示的问题
        plt.rcParams['font.sans-serif'] = ['SimHei']
        plt.rcParams['axes.unicode_minus'] = False
        # 输入岗位地址和岗位属性数据
        production = [i for i in data.keys()]
        tem = [i for i in data.values()]
        colors = np.random.rand(len(tem))  # 颜色数组
        plt.scatter(tem, production, s=200, c=colors)  # 画散点图,大小为 200
        plt.xlabel('数量')  # 横坐标轴标题
        plt.ylabel('名称')  # 纵坐标轴标题
        plt.savefig(f'岗位地址和岗位属性散点图')
        plt.show()
        # 第四张图:根据岗位地址和岗位属性二者数量生成柱状图
        import matplotlib;matplotlib.use('TkAgg')
        plt.rcParams['font.sans-serif'] = ['SimHei']
        plt.rcParams['axes.unicode_minus'] = False
        zhfont1 = matplotlib.font_manager.FontProperties(fname='C:\Windows\Fonts\simsun.ttc')
        name_list = [name for name in data.keys()]
        num_list = [value for value in data.values()]
        width = 0.5  # 柱子的宽度
        index = np.arange(len(name_list))
        plt.bar(index, num_list, width, color='steelblue', tick_label=name_list, label='岗位数量')
        plt.legend(['分解能耗', '真实能耗'], prop=zhfont1, labelspacing=1)
        for a, b in zip(index, num_list):  # 柱子上的数字显示
            plt.text(a, b, '%.2f' % b, ha='center', va='bottom', fontsize=7)
        plt.xticks(rotation=270)
        plt.title('岗位数量和岗位属性数量柱状图')
        plt.ylabel('次')
        plt.legend()
        plt.savefig(f'岗位数量和岗位属性数量柱状图-柱状图', bbox_inches='tight')
        plt.show()

    def parse_response_json(self, response):
        """
        解析响应
        :param response:
        :return:
        """
        # 获取岗位信息大列表
        json_data = response['Data']['Posts']
        # 判断结果是否有数据
        if json_data is None:
            # 没有数据,设置循环条件为False
            self.is_running = False
        # 反之,开始提取数据
        else:
            # 循环遍历,取出列表中的每一个岗位字典
            # 通过key取value值的方法进行采集数据
            for data in json_data:
                # 工作地点
                LocationName = data['LocationName']
                # 往地址大列表中添加数据
                self.addr_list.append(LocationName)
                # 工作属性
                CategoryName = data['CategoryName']
                # 往工作属性大列表中添加数据
                self.category_list.append(CategoryName)
                # 岗位名称
                RecruitPostName = data['RecruitPostName']
                # 岗位职责
                Responsibility = data['Responsibility']
                # 发布时间
                LastUpdateTime = data['LastUpdateTime']
                # 岗位地址
                PostURL = data['PostURL']
                # 构造保存excel所需要的格式字典
                data_dict = {
                    # 该字典的key值与创建工作簿的sheet表的名称所关联
                    '岗位详情': [RecruitPostName, LocationName, CategoryName, Responsibility, LastUpdateTime, PostURL]
                }
                """调用保存excel表格方法,数据字典作为参数"""
                self.save_excel(data_dict)
                # 提示输出
                print(f"第{self.start_page}页--岗位{RecruitPostName}----采集完成----logging!!!")

    def save_excel(self, data_dict):
        """
        保存excel
        :param data_dict: 数据字典
        :return:
        """
        # 判断保存到当我文件目录的路径是否存在
        os_path_1 = os.getcwd() + '/数据/'
        if not os.path.exists(os_path_1):
            # 不存在,即创建这个目录,即创建”数据“这个文件夹
            os.mkdir(os_path_1)
        # 判断将数据保存到表格的这个表格是否存在,不存在,创建表格,写入表头
        os_path = os_path_1 + '腾讯招聘数据.xls'
        if not os.path.exists(os_path):
            # 创建新的workbook(其实就是创建新的excel)
            workbook = xlwt.Workbook(encoding='utf-8')
            # 创建新的sheet表
            worksheet1 = workbook.add_sheet("岗位详情", cell_overwrite_ok=True)
            excel_data_1 = ('岗位名称', '工作地点', '工作属性', '岗位职责', '发布时间', '岗位地址')
            for i in range(0, len(excel_data_1)):
                worksheet1.col(i).width = 2560 * 3
                #               行,列,  内容,            样式
                worksheet1.write(0, i, excel_data_1[i])
            workbook.save(os_path)
        # 判断工作表是否存在
        # 存在,开始往表格中添加数据(写入数据)
        if os.path.exists(os_path):
            # 打开工作薄
            workbook = xlrd.open_workbook(os_path)
            # 获取工作薄中所有表的个数
            sheets = workbook.sheet_names()
            for i in range(len(sheets)):
                for name in data_dict.keys():
                    worksheet = workbook.sheet_by_name(sheets[i])
                    # 获取工作薄中所有表中的表名与数据名对比
                    if worksheet.name == name:
                        # 获取表中已存在的行数
                        rows_old = worksheet.nrows
                        # 将xlrd对象拷贝转化为xlwt对象
                        new_workbook = copy(workbook)
                        # 获取转化后的工作薄中的第i张表
                        new_worksheet = new_workbook.get_sheet(i)
                        for num in range(0, len(data_dict[name])):
                            new_worksheet.write(rows_old, num, data_dict[name][num])
                        new_workbook.save(os_path)

    def run(self):
        """
        启动运行
        :return:
        """
        self.parse_start_url()


if __name__ == '__main__':
    # 创建该类的对象
    t = TXSpider()
    # 通过实例方法,进行调用
    t.run()

你学会了吗?是不是很简单!

⑥项目源码案例分享有

如果你用得到的话可以直接拿走,在我的QQ技术交流群里群号:948351247(纯技术交流和资源共享,广告勿入)以自助拿走

点击这里 领取