谈谈对vue生命周期的理解?

221 阅读1分钟

每个Vue实例在创建时都会经过一系列的初始化过程,vue的生命周期钩子,就是说在达到某一阶段或条件时去触发的函数,目的就是为了完成一些动作或者事件

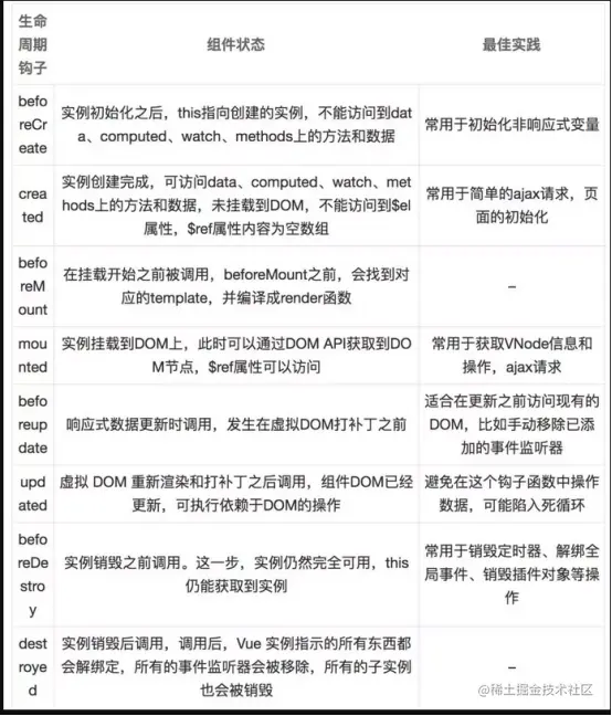
create阶段:vue实例被创建 beforeCreate: 创建前,此时data和methods中的数据都还没有初始化 created: 创建完毕,data中有值,未挂载 mount阶段: vue实例被挂载到真实DOM节点 beforeMount:可以发起服务端请求,去数据 mounted: 此时可以操作Dom beforeUpdate update阶段:当vue实例里面的data数据变化时,触发组件的重新渲染 beforeDestroy:实例被销毁前,此时可以手动销毁一些方法 destroy阶段:vue实例被销毁 destroyed

image.png

image.png