kubernetes如何创建一个pod(上)

264 阅读3分钟

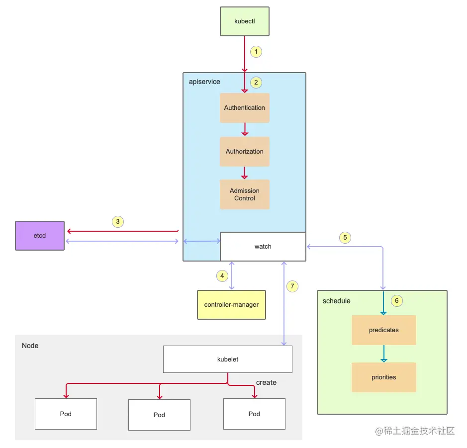
简单描述一下客户端发出创建一个pod的请求,kubecnetes内部是如何运作的,如图:

  1. kubectl使用kubeconfig向API Server发起创建Pod的请求
  2. API Server处理用户请求,对kubeconfig进行认证
  • 认证:Authentication,即身份认证。检查用户是否为合法用户,如客户端证书、密码、bootstrap tookens和JWT tokens等方式。
  • 鉴权:Authorization,即权限判断。判断该用户是否具有该操作的权限,k8s 中支持 Node、RBAC(Role-Based Access Control)、ABAC、webhook等机制,RBAC 为主流方式
  • 准入控制:Admission Control。请求的最后一个步骤,一般用于拓展功能,如检查 pod 的resource是否配置,yaml配置的安全是否合规等。一般使用admission webhooks来实现

kubernetes 支持很多种认证机制,包括:

  • X509 client certs

  • Static Token File

  • Bootstrap Tokens

  • Static Password File

  • Service Account Tokens

  • OpenId Connect Tokens

  • Webhook Token Authentication

  • Authticating Proxy

  • Anonymous requests

  • User impersonation

  • Client-go credential plugins

kubeconfig使用X509 client certs方式:  即客户端证书认证,X509 是一种数字证书的格式标准,是 kubernetes 中默认开启使用最多的一种,也是最安全的一种,api-server 启动时会指定 ca 证书以及 ca 私钥,只要是通过同一个 ca 签发的客户端 x509 证书,则认为是可信的客户端。

客户端证书认证叫作 TLS 双向认证,也就是服务器、客户端互相验证证书的正确性,在都正确的情况下协调通信加密方案。apiserver 、controller-manager、scheduler、kubelet 等组件之间的交互,一般也是基于X509的客户端认证方式,上面生成 kubeconfig 时用到就是 cfssl 工具签发的证书。

3.将Pod数据存储到etcd

4.Controller-Manager通过apiserver的watch接口发现了pod信息的更新,执行该资源所依赖的拓扑结构整合,整合后将对应的信息写到etcd,此时pod已经可以被调度了。

5.Scheduler同样通过apiserver的watch接口查看未绑定的Pod

6.通过调度算法给pod分配节点,并将pod和对应节点绑定的信息写到etcd,然后将pod交给kubelet。

Kubernetes Scheduler 提供的调度流程分三步:

  1. 预选策略(predicate) 遍历nodelist,过滤掉不符合要求的node。比如Pod指定了所需要的资源量,那么可用资源比Pod需要的资源量少的node会被过滤掉。

  2. 优选策略(priority) 在选择出符合要求的候选节点中,采用优选规则计算出每个节点的积分,最后选择得分最高的。

  3. 选定(select) 如果最高得分有好几个节点,select就会从中随机选择一个节点进行binding操作,结果存储到etcd中。

7. 运行在每个工作节点上的kubelet也会定期与etcd同步boundpod信息,一旦发现应该在该工作节点上运行的boundpod对象没有更新,则创建并启动pod。