malloc 源码分析

1,415 阅读3分钟

iOS 底层原理 文章汇总

alloc & init & new文章中,alloc有3个核心操作,其中一个就是calloc,即申请内存,这就是今天需要探索的内容,其实探索的本质也是为了验证 ios中对象中实际的对齐方式是8字节对齐

objc4中分析calloc 源码

首先从alloc进入objc的源码,找到obj = (id)calloc(1, size);操作,涉及的方法顺序是alloc --> _objc_rootAlloc --> callAlloc --> _objc_rootAllocWithZone --> _class_createInstanceFromZone

那么 calloc 方法做了什么呢,让我们来一探究竟!

malloc_zone_t 分析

malloc_zone_t 是一个非常基础结构,里面包含一堆函数指针,用来存储一堆相关的处理函数的具体实现的地址,例如mallocfreerealloc等函数的具体实现。后续会基于malloc_zone_t进行扩展。

image.png

这里calloc的探索需要切换到 libmalloc源码中,可以在这里下载最新版,接着往下走

libmalloc中分析calloc源码

在可编译的libmalloc中定义一个可编译的target,在main中使用calloc创建一个指针

image.png

进入calloc的源码实现,其中的关键代码在于malloc_zone_calloc

  • 其中default_zone是一个默认的zone,目的就是引导程序进入一个创建真正zone的流程

image.png

  • 进入malloc_zone_calloc的源码实现,关键代码zone->calloc

image.png

  • 其中zone->calloc传入的zone 就是 上一步中的 default_zone
  • 这个关键代码的目的就是申请一个指针,并将指针地址返回

在进入zone->alloc的源码,发现是一个calloc的声明,到此,源码就无法继续跟进了

image.png

那么重点来了!!!想要继续跟进源码,可以通过以下方式:

  • 在 malloc_zone_calloc中的关键代码,即ptr = zone->calloc(zone, num_items, size);处,加一个断点,然后运行

  • 断点断在 ptr位置,想要进入zone->calloc源码实现,有两种方式:

  • 按住control + step into,进入calloc的源码实现

image.png

  • 通过lldb命令p zone->callocde查找源码实现,得知zone->calloc的源码实现在default_zone_calloc方法,然后全局搜索default_zone_calloc方法,找到具体实现。

image.png

  • 进入calloc的源码实现,其中主要由两部分操作
    • 创建真正的zone,即runtime_default_zone方法
    • 使用真正的zone进行calloc

image.png

  • 断点断在zone的位置,此时通过lldb命令p zone->alloc 是不行的,因为zone没有赋值

zone 未赋值的验证

  • 进入default_zone_calloc的源码实现 image.png

  • 进入runtime_default_zone的源码实现

image.png

  • 进入inline_malloc_default_zone的源码实现,通过查看malloc_zones的值发现是NULL,可以得出,此时的zone还未赋值

image.png

继续跟踪源码

  • 回到default_zone_calloc方法,继续执行,断在zone->calloc部分

image.png

  • 通过上述的两种方法任选其一进入 calloc的源码实现nano_calloc

  • 进入nano_calloc方法,此时的p是pointer表示指针 和前面的 ptr一样,主要由两部分逻辑

    • 如果要开辟的空间小于 NANO_MAX_SIZE,则进行则进行nanozone_tmalloc

    • 反之,就进行helper_zone流程

image.png

  • 进入_nano_malloc_check_clear源码,将if else 折叠,看主流程
    • 其中segregated_next_block 就是指针内存开辟算法,目的是找到合适的内存并返回
    • slot_bytes是加密算法的(其目的是为了让加密算法更加安全,本质就是一串自定义的数字)

image.png

  • 进入segregated_size_to_fit加密算法源码, 通过算法逻辑,可以看出,其本质就会16字节对齐算法

image.png

内存对齐原理已经提及过该算法,这里不再过多说明。

  • 回到_nano_malloc_check_clear方法,进入segregated_next_block源码,这个方法主要就是获取内存指针

  • 但是如果是第一次走到segregated_next_block函数,band不存在,缓存也不会存在,所以会调用segregated_band_grow,来开辟新的 band

image.png

  • 进入segregated_band_grow源码,主要是开辟新的band

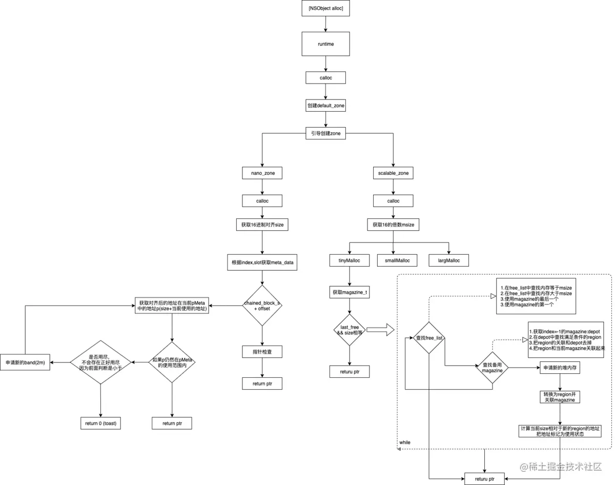
流程总结

2257417-3fd07e311a0a6d5b.png

参考链接